Revista de Administración. Volumen 16 (2), Número 32 • e5821 • Diciembre, 2025 • ISSN 1659-4932 Logo Revistas UNED revistas.uned.ac.cr Logo RNA Revista Nacional de Administración Email revadministracion@uned.ac.cr

Netnografía de usuarios de streaming de video

Netnography of Video Streaming Users
DOI: 10.22458/rna.v16i2.5821
Orcid David Álvarez-Maldonado¹
1Universidad Tecnológica Metropolitana, Santiago, Chile, david.alvarez@utem.cl, mletzkus@utem.cl
Orcid Luis Araya-Castillo¹
2Universidad Adolfo Ibáñez, Escuela de Negocios, Santiago, Chile, luis.araya@uai.cl
Orcid Manuel Letzkus-Palavecino¹
Orcid María Francisca Ortega -Frei¹
4Universidad Miguel de Cervantes, Santiago, Chile, fortega@corp.umc.cl
Recepción: 08 de mayo de 2025 Corregido: 13 de setiembre de 2025 Aceptado: 02 de diciembre de 2025
RESUMEN

Este estudio netnográfico analiza 495 comentarios en redes sociales sobre plataformas de streaming de video STAR, Netflix, Amazon y MAX, identificando percepciones y comportamientos de usuarios. Se destacan expectativas, niveles de (in)satisfacción y demandas de información. Los usuarios valoran el contenido y comparten más información de la que solicitan. La satisfacción se vincula a experiencias positivas y la insatisfacción a fallas técnicas y retrasos. El análisis aporta claves para mejorar la relación empresa-consumidor y optimizar servicios.

Palabras clave: marketing; netnografía; cocreación; streaming; usuarios.
ABSTRACT

This netnographic study analyzes 495 social media comments about video streaming platforms STAR, Netflix, Amazon, and MAX, identifying user perceptions and behaviors. It highlights expectations, levels of (dis)satisfaction, and information demands. Users value the content and tend to share more information than they request. Satisfaction is associated with positive experiences, while dissatisfaction is linked to technical failures and delays. The analysis provides insights for improving the company–consumer relationship and optimizing services.

KEYWORDS: Marketing; netnography; co-creation; streaming; users.
RÉSUMÉ

Cette étude netnographique analyse 495 commentaires sur les réseaux sociaux concernant les plateformes de streaming vidéo Star+, Netflix, Amazon Prime Video et Max, en identifiant les perceptions et les comportements des utilisateurs. Les résultats mettent en évidence les attentes, les niveaux de (in)satisfaction et les demandes d`information. Les utilisateurs valorisent le contenu et partagent davantage d`informations qu`ils n`en demandent. La satisfaction est associée à des expériences positives, tandis que l`insatisfaction est liée à des défaillances techniques et à des retards. L`analyse apporte des éléments clés pour améliorer la relation entreprise–consommateur et optimiser les services.

Mots-clés: Marketing ; netnographie ; cocréation ; streaming ; utilisateurs.
RESUMO

Este estudo netnográfico analisa 495 comentários em redes sociais sobre as plataformas de streaming de vídeo Star+, Netflix, Amazon Prime Video e Max, identificando percepções e comportamentos dos usuários. Destacam-se expectativas, níveis de (in)satisfação e demandas por informação. Os usuários valorizam o conteúdo e compartilham mais informações do que solicitam. A satisfação está associada a experiências positivas, enquanto a insatisfação se relaciona a falhas técnicas e atrasos. A análise oferece subsídios para melhorar a relação empresa–consumidor e otimizar os serviços.

Palavras-chave: Marketing; netnografia; cocriação; streaming; usuários.

INTRODUCCIÓN

La capacidad de evolucionar junto con las transformaciones del contexto es una condición necesaria para el éxito en múltiples áreas, incluido el ámbito de los negocios. Sin embargo, para lograr esta evolución y adaptación exitosa, las organizaciones deben atraer recursos heterogéneos y escasos, lo que implica formar alianzas con otras organizaciones y personas naturales.

El propósito de estas alianzas es crear redes de cooperación que permitan sostener sistemas de coevolución, entendidos como procesos en los que los organismos evolucionan de forma recíproca, como sucede entre las empresas y sus clientes en el actual contexto de transformación digital, generando ecosistemas de coevolución heterogéneos, descentralizados y abiertos en los que, múltiples clientes descentralizadamente se transforman en actores claves para la transformación de los negocios y el sostenimiento de ventajas competitivas, por ejemplo, mediante las contribuciones de información como recurso clave para el mejoramiento continuo en la calidad del servicio.

En este marco, se genera una evolución conjunta o coevolución entre las organizaciones y los consumidores en el contexto de la transformación digital. Las empresas tradicionales predigitales buscan evitar la desaparición de los mercados, adaptándose a estas transformaciones posdigitales y modificando las relaciones con sus clientes, para hacer uso de los recursos relevantes emanados de estos actores claves.

En este sentido, desde hace más de dos décadas, los clientes utilizan cada vez más plataformas digitales para participar en el comercio, lo que ha transformado las relaciones entre las empresas y sus clientes, así como la misma creación de valor que desarrollan los negocios, reconfigurando sus capacidades y recursos para ser organizaciones más dinámicas.

La transformación digital ha cambiado los modelos de negocio y ha alterado fundamentalmente las expectativas y el comportamiento de los consumidores. Esto ha ejercido una presión decisiva sobre las empresas y los mercados, obligándolos a adaptarse y resultando en una coevolución debido a las redes colaborativas. Como resultado, el valor desde una perspectiva organizacional, ahora debe alinearse con lo que es valioso para un ecosistema más amplio de partes interesadas y, particularmente, alinearse con clientes más involucrados en los negocios de su interés.

Este diagnóstico permite afirmar que la tecnología digital de la información y la comunicación ha transformado radicalmente el desarrollo de los negocios, generando nuevas redes colaborativas de creación de valor, en las cuales participan directamente actores antiguamente alejados de las decisiones estratégicas, como los consumidores.

Estas redes funcionan como ecosistemas digitales en los que personas y organizaciones participan en la cocreación de valor de forma cooperativa. Así, tanto la transformación digital, que modifica los procesos, como los ecosistemas digitales que posibilitan la cocreación de valor habilitada digitalmente, configuran el contexto actual en el que se desarrollan los nuevos modelos de negocios digitales en escenarios desafiantes debido a su heterogeneidad, descentralización y apertura, lo cual vuelve a los escenarios de los negocios en marcos poco estables.

Estos cambiantes panoramas empresariales incentivan a las organizaciones a colaborar y combinar las experiencias de las partes interesadas , como los clientes o consumidores, para seguir siendo competitivas, estableciendo colaboraciones mediante las tecnologías de la información y la comunicación de forma dinámica, por ejemplo, comunicación directa en redes sociales, recepciones de opiniones o críticas públicas que pueden ver otros clientes o consumidores, delegación de decisiones de negocios en los mismos consumidores, entre otras nuevas prácticas de los negocios digitales.

De esta forma, las organizaciones se enfrentan a nuevas oportunidades de negocio, debido a los cambios tecnológicos disruptivos que han transformado radicalmente las redes de creación de valor, generando nuevos segmentos de mercado y formas innovadoras de abordarlos, involucrando a nuevos tipos de clientes o consumidores. En el contexto de la transformación digital, se crean alianzas y redes orientadas a la cocreación de valor, tanto entre diferentes organizaciones como entre las organizaciones y sus clientes. Esto requiere un conocimiento mutuo entre las partes para comprender los posibles aportes; es decir, requiere que las organizaciones conozcan detalladamente a sus clientes y tengan experiencias cercanas con sus consumidores, fortaleciendo la comunicación y el levantamiento de experiencias.

De esta manera, se han construido ecosistemas digitales en los cuales se generan nuevos modelos de negocios con nuevos clientes o consumidores, en los que organizaciones y personas colaboran utilizando las tecnologías de la información y la comunicación como base. Estos ecosistemas fomentan la coevolución y la interrelación entre múltiples actores, siendo el ecosistema digital un espacio de cooperación por excelencia , que combina las experiencias de forma colaborativa mediante redes digitales . En este sentido, las nuevas tecnologías digitales presentan oportunidades como la posibilidad de generar nuevas estrategias de participación del cliente en el negocio, habilitadas por tecnologías como las plataformas de servicios digitales .

Las actividades de las organizaciones que se alinean con la transformación digital aprovechan la tecnología para redefinir su propuesta de valor, generando una identidad alineada a esta transformación y con múltiples actores diferentes. Por lo tanto, los líderes de las organizaciones deben cambiar su estrategia de negocio, encausándola con la realidad digital, lo que se traduce principalmente en la innovación en los procesos de gestión organizacional y en la comunicación y colaboración con las partes interesadas. De esta forma, las organizaciones deben desarrollar capacidades digitales para utilizar las tecnologías de forma innovadora y mejorar el negocio, a la vez que deben tener la capacidad de liderazgo que les permita visualizar e impulsar el cambio organizacional para obtener una ventaja competitiva, por ejemplo, en lo que respecta a la estrategia de participación del cliente en el negocio, desde una perspectiva de coevolución y cooperación.

En el marco de esta temática de coevolución y de estrategias de negocios con participación directa del cliente, se realiza un estudio de caso con los modelos de negocios digitales de plataformas de streaming, enfocándose en la participación que tengan los usuarios de estas en las redes sociales oficiales en este tipo de servicios. Este estudio se enfoca en el caso de los anuncios de nuevos estrenos del mes de junio del año 2024, de cuatro plataformas de streaming, las cuales son STAR, Netflix, Amazon y MAX, quienes utilizan la red social Instagram para entregar información a sus usuarios, los cuales activamente comentan y participan de estas publicaciones. De esta manera, se analizan 495 comentarios de usuarios de estas plataformas, realizados en las cuentas oficiales de la red social Instagram, para comprender cómo los usuarios podrían participar directamente del negocio. Se evidencia que los usuarios participan proveyendo de información voluntariamente a otros usuarios, complementando el servicio de entrega de información mediante la red social. Junto a este elemento también se identifican otros tipos de comentarios asociados a entregar voluntariamente información a las plataformas de streaming, de forma colaborativa o cooperativa y con expectativas de mejora del servicio. En este sentido, en el caso de estudio analizado, se evidencia cómo un negocio digital coopera con sus usuarios con estrategias de participación directa en el negocio mediante redes sociales, permitiendo la coevolución conjunta entre usuarios y empresas, en el contexto de un entorno digital.

MARCO TEÓRICO

Las organizaciones han desarrollado estrategias de marketing para identificar y conocer a sus diferentes segmentos de clientes de forma tradicional, por ejemplo, mediante encuestas, grupos focales, entrevistas y observaciones en terreno, entre otras. Sin embargo, la nueva realidad digital permite transformar estas estrategias de marketing , al igual que transforma los modelos de negocios. En este marco, la recolección de datos mediante métodos tradicionales como entrevistas y cuestionarios presenta numerosos desafíos .

Entre estos desafíos, destaca la dificultad de acceder a entrevistas debido a los rechazos de las invitaciones o a que los entrevistados rehúsen responder preguntas durante una entrevista aceptada. Esto puede llevar a que los entrevistadores no desafíen a los entrevistados con preguntas valiosas o críticas, limitando así la calidad y cantidad de información obtenida. Además, las entrevistas son costosas y requieren mucho tiempo, lo que puede resultar en más rechazos. Por otro lado, existe una perspectiva que ve al entrevistador como neutral y al entrevistado como proveedor de respuestas objetivas sobre la realidad . Empero, esta idea es cuestionada debido a que el entrevistador puede influir en las respuestas del entrevistado y las entrevistas pueden estar sujetas a diversos sesgos.

Los cuestionarios, por su parte, pueden contener preguntas ambiguas o difíciles de entender, lo que dificultaría que los encuestados las comprendan bien o formulen adecuadamente sus respuestas. Estas dificultades cognitivas deben ser evaluadas antes de implementar los cuestionarios. Además, incluso si estos problemas preliminares se resuelven, la fiabilidad y honestidad de los datos pueden ser cuestionables. Los encuestados podrían no estar bien informados o no prestar suficiente atención al responder, lo que genera problemas incluso cuando las respuestas sean honestas.

Finalmente, tanto las encuestas como las entrevistas y los grupos focales están sujetos a sesgos de deseabilidad social. Esto implica que la validez y confiabilidad de los datos obtenidos mediante métodos tradicionales sean siempre cuestionables, dado que el sesgo de deseabilidad social produce respuestas socialmente aceptables, pero que reducen su objetividad. Es por esta razón que los métodos no tradicionales para el levantamiento de datos tienen relevancia en la investigación de mercado. Una de estas técnicas es la netnografía, la cual permite recopilar información secundaria disponible en Internet de usuarios que responden sus propias preguntas, generando sus propias respuestas, fuera de un sistema tradicional de entrevistas o encuestas. En este sentido, se pueden obtener datos honestos y veraces sobre lo que opinan las personas sobre diferentes temas y, en particular, clientes o usuarios de servicios, quienes no están sujetos a la presión de los sistemas tradicionales de investigación al momento de entregar la información, generándose en espacios digitales o en redes sociales declaraciones y comentarios genuinos sobre las opiniones y percepciones de las personas respecto de diferentes objetos.

De esta forma, las investigaciones netnográficas de marketing en comunidades digitales o en línea son una herramienta que permite proporcionar información sobre el consumidor, la cual no está disponible físicamente en grupos concretos o territorios específicos, además de que esta información se encuentra dispersa o difuminada imperceptiblemente a nivel físico en muchos espacios distantes, generando dificultades logísticas y geográficas, si se aplican métodos tradicionales de investigación de mercado. En el caso de la realidad digital, toda la información física dispersa y de difícil acceso se conecta y converge para generar información de los consumidores en un solo espacio digital, lo cual genera la oportunidad de adaptar las estrategias y técnicas de investigación en marketing al estudio de comunidades en línea. De hecho, las mismas redes sociales o sitios web personales son formas de presentación del consumidor, en que se construyen identidades que se asocian digitalmente a signos, símbolos, objetos materiales y lugares para la proyección de una identidad como una forma de posesión digital.

En la actualidad, los consumidores han avanzado más allá de interpretar textos de los anunciantes de forma pasiva, para crear y compartir sus propias experiencias de consumo en formato multimedia, debido al auge del internet, la difusión de conexiones de banda ancha y la tecnología de comunicaciones móviles porque muchos consumidores participan directamente en línea con las empresas de servicios que contratan, compartiendo experiencias y socializando, generando comunidades virtuales y estableciéndose públicos digitales orientados al consumo . De hecho, estas comunidades virtuales pueden ejercer un poder sobre una marca de forma masiva, estableciéndose un cambio en el antiguo poder de la marca tradicional.

De esta forma, los consumidores interactúan mediante Internet para compartir conocimientos, experiencias y opiniones diariamente, siendo la palabra publicada en Internet una fuerza de mercado importante que influye en la toma de decisiones de los consumidores, haciendo uso de comunidades virtuales como redes sociales y de información, afectando la toma de decisiones, generándose determinantes y efectos de la influencia de la comunidad virtual en procesos de decisión del consumidor, patrones de participación de la comunidad virtual y prácticas de discusión de los miembros más activos de las comunidades. En este sentido, los consumidores utilizan Internet como un vehículo para recopilar información antes de sus decisiones de compra del producto o servicio, transformando a las comunidades de Internet en conductos esenciales para el intercambio de información y experiencia de productos de cliente a cliente, siendo estas comunidades de marca potenciales las herramientas efectivas de retención de clientes y fidelización.

En este marco, como hemos ya mencionado, uno de los métodos no tradicionales para abordar estos desafíos es la denominada netnografía , siendo un método rápido, sencillo y de bajo costo para acceder a grandes volúmenes de información, en comparación con la realización de grupos focales, entrevistas u observaciones en terreno. Esta estrategia netnográfica proporciona información sobre significados y patrones de consumo de las personas que participan en la realidad digital en línea. Una de las definiciones más utilizadas de netnografía es la proporcionada por Kozinets, la cual se caracteriza como una etnografía que se desarrolla en Internet, siendo una metodología de investigación cualitativa que adapta las técnicas de investigación etnográficas para estudiar a las personas y sus comunidades, las cuales están surgiendo a través de las comunicaciones mediadas por computadora. De esta forma, es posible caracterizar el alcance de la participación de los consumidores de un negocio, en un entorno en línea, en la cual se desarrollaría una experiencia interactiva de los consumidores dentro de las comunidades del negocio, además de la creación conjunta de valor entre los participantes de la comunidad y la empresa, permitiendo analizar la alianza específica entre empresas y consumidores.

La investigación mediante el enfoque netnográfico ha tenido una creciente validación por la comunidad científica, indicándose por un aumento constante de la cantidad de publicaciones netnográfica cada año en la base de datos Web of Science, por ejemplo, desde la primera publicación a finales del siglo XX hasta el año 2023, lo cual se puede evidenciar en la figura 1.

Figura 1. Frecuencia de Publicación de Investigaciones con enfoque Netnográfico por año.
Frecuencia de Publicación de Investigaciones con enfoque Netnográfico por año

Nota: elaboración propia mediante Web of Science.

Los impulsores de este crecimiento en la validación del enfoque netnográfico son los autores con mayor influencia en el campo, indicándose por la cantidad de citaciones que han recibido, destacando el autor Kozinets con 3293 citas, quien también fue el primero en publicar una investigación con enfoque netnográfico en Web of Science en 1997 sobre un estudio de las comunidades en líneas de un programa de televisión denominado Archivos-X creado por Chris Carter, el cual examina el encuadre del estudio de las culturas de fans del programa de televisión como subculturas de patrones de consumo más amplios, enfocándose en la relación entre la cultura de los fans y el comportamiento del consumidor, presentando una visión general de los valores de individualismo y fe de las comunidades, exponiendo una descripción metodológica de este enfoque. Posteriormente, el autor realiza diversas contribuciones a explicar y validar el enfoque metodológico netnográfico, además de participar con diversos autores en investigaciones en la materia. Respecto de las publicaciones más influyentes, también destaca particularmente el autor Kozinets con una publicación del año 2002, alcanzando 1868 citaciones, en la cual se desarrolla el enfoque netnográfico como técnica de investigación de marketing en línea para proporcionar información sobre el consumidor.

METODOLOGÍA

Este estudio se llevó a cabo utilizando un enfoque metodológico cualitativo, aplicando un enfoque netnográfico y técnicas de análisis del discurso. Este enfoque fue seleccionado debido a su eficacia para explorar y comprender las experiencias y opiniones de los usuarios de servicios, permitiendo identificar contenidos que influyen en los comportamientos de las personas. El objetivo de la investigación es describir las características de los constructos evidenciados en los comentarios emitidos en redes sociales sobre servicios de streaming.

En particular, se enfoca en los comentarios realizados en Instagram a los anuncios de estrenos e incorporaciones al catálogo para el mes de junio de 2024 de cuatro servicios de streaming: STAR, Netflix, Amazon y Max. Para llevar a cabo el análisis del discurso, se seleccionaron 495 comentarios emitidos en las cuentas oficiales de Instagram de las plataformas de streaming para América Latina, recopilando un corpus de textos que incluye comentarios relacionados con usuarios de estos servicios. Antes del análisis del discurso se realizó una fase de preprocesamiento de datos para limpiar y preparar los textos, capturándolos desde las redes sociales de las cuatro plataformas. En esta fase se aplicaron técnicas de detección de categorías frecuentes para identificar tipos clave de comentarios, permitiendo agruparlos en conjuntos con significado similar.

Para identificar los temas más recurrentes y relevantes en el corpus de texto constituido por los comentarios en redes sociales, empleamos técnicas de análisis de temas basadas en modelos de agrupamiento de texto. Estos modelos nos permitieron identificar patrones y temas comunes en los textos del corpus, ayudándonos a comprender mejor a los usuarios de servicios de streaming. Concretamente, se codificaron los comentarios según su significado, construyendo así frecuencias de los códigos más recurrentes. Para estudiar las relaciones semánticas entre los comentarios agrupados en códigos, se utilizaron técnicas de análisis de redes semánticas mediante la identificación de coocurrencias en la codificación. Esto significa que un segmento de un comentario pudo estar codificado en más de un código y, por lo tanto, agrupado en más de un modelo de frases. Estas técnicas permitieron visualizar y analizar las relaciones entre los términos en el corpus y cómo estos se relacionan con otros conceptos mediante una matriz de coocurrencias. Por ejemplo, el comentario: “Qué bueno que agreguen mean girls me dolió mucho cuando la quitaron 😭😭😽”, presenta tanto satisfacción como insatisfacción en la misma frase. Este comentario fue agrupado en el código de satisfacción, junto a otras frases como “Hahaha muchas gracias! 😊” y también en el código de insatisfacción, junto a frases como “Tan malos los estrenos borran y suben películas y algunas ya están en plataformas y son súper antiguas @netflixlat”.

En este sentido, se analizaron los comentarios emitidos por los usuarios, identificando categorías conceptuales representativas de los contenidos presentes en los enunciados textuales, así como sus vínculos semánticos mediante las coocurrencias de codificación. Estos fueron susceptibles de ser graficados en un mapa de procesos mediante el software Bizagi Modeler. Los resultados revelaron constructos compuestos por segmentos de discurso que generan mapas de categorías útiles para describir a los usuarios de servicios de streaming. Este conocimiento es esencial para la cocreación, colaboración y coevolución, enmarcado en la estrategia de involucrar a los clientes o usuarios en el negocio.

RESULTADOS

Los resultados del análisis netnográfico permitieron construir un corpus de texto de 495 comentarios realizados en redes sociales, particularmente en la red social Instagram, en cuatro servicios de streaming: STAR, Amazon, Netflix y MAX; en relación con los estrenos por realizarse en el mes de junio del año 2024. La frecuencia de comentarios por cada plataforma de streaming fue diversa, siendo Netflix y MAX las plataformas con más comentarios, mientras que Amazon fue la que menos comentarios mantuvo. A continuación, se presenta esta información en la tabla 1.

Tabla 1. Frecuencia de Comentarios de Usuarios por Plataforma.
Plataforma Cantidad de comentarios
STAR 97
Amazon 34
Netflix 188
MAX 176
Total 495

Nota: elaboración propia

En el corpus de texto de 495 comentarios se realizó un análisis sobre la frecuencia de palabras, destacando las categorías conceptuales más utilizadas por los usuarios cuando comentan. En este caso, la palabra “cuando o cuándo”, en relación con una pregunta temporal, destaca como la más utilizada, configurando en conjunto una frecuencia agregada de 64 menciones, refiriéndose mayormente a una situación de búsqueda de información o demanda por servicios, lo cual se puede ejemplificar en las siguientes frases: “y cuando la nueva temporada de 911?”, “Para cuándo las Nuevas temporada de 911 y de Los Simpson” o “Station 19??? 👀👀👀 Cuando??”. Estas categorías frecuentes se utilizaron para iniciar la codificación inductiva, resultando en una agregación de frases más amplias que mantenían sentidos similares, aunque no utilizaran la palabra clave “cuando”.

Particularmente se generó la codificación “Demanda” y “Búsqueda de información” para representar diferentes comentarios con este sentido y agruparlos en una codificación más general. Ejemplos de estas frases son: “Suban DAVE EL BARBARO!!!!!” o “Repongan películas y series que eliminaron: Big Shot, La princesa, El Mundo Según Jeff Goldblum, El diario de Alaska, Rosalina, El grito de las mariposas, etc.”. A continuación, se muestra la tabla 2 con frecuencias de las categorías más utilizadas en los comentarios de usuarios de streaming.

Tabla 2. Frecuencia de Palabras en Comentarios de Usuarios de Streaming.
Palabra Frecuencia
Cuando 50
Temporada 44
Esperando 24
Disney 23
Netflix 21
Pero 21
Bridgerton 20
Junio 19
Max 17
Nuevo 17
Serie 17
Película 16
Cuándo 14
Próximamente 14
Estamos 13
Mes 13
Quiero 10

Nota: elaboración propia mediante Atlas.ti

La agrupación de diferentes comentarios con sentidos generales en códigos específicos generó la posibilidad de construir una definición operacional de cada código, en función del significado de sus comentarios agrupados, a la vez que una frecuencia de codificaciones. Por ejemplo, el código “Demanda” fue el que tuvo mayor frecuencia de codificación en diferentes comentarios, los cuales permitieron agrupadamente interpretarlo como: “Comentarios que reflejan las expectativas y necesidades de los usuarios respecto a la disponibilidad y lanzamiento de contenido en la plataforma de streaming. Estos comentarios suelen expresar frustración o impaciencia por retrasos en el lanzamiento, así como solicitudes directas de nuevos contenidos o la continuación de series ya existentes”. Cada código con su frecuencia y definición operacional es representado en la tabla 3.

Tabla 3. Codificación según frecuencia y definición operacional.
Código Frecuencia Definición
Demanda 170 Comentarios que reflejan las expectativas y necesidades de los usuarios respecto a la disponibilidad y lanzamiento de contenido en la plataforma de streaming. Estos comentarios suelen expresar frustración o impaciencia por retrasos en el lanzamiento, así como solicitudes directas de nuevos contenidos o la continuación de series ya existentes.
Entrega de Información 107 Comentarios que proporcionan detalles específicos sobre la programación, lanzamientos futuros y cambios en la plataforma de streaming. Estos comentarios frecuentemente incluyen fechas de estreno, contenido nuevo disponible y modificaciones en la oferta de la plataforma.
Satisfacción 97 Comentarios que expresan la satisfacción y entusiasmo de los usuarios con respecto al contenido disponible en la plataforma de streaming. Estos comentarios destacan los aspectos positivos y celebran la disponibilidad de series, películas y otros contenidos.
Insatisfacción 84 Comentarios que reflejan la insatisfacción de los usuarios con respecto a la plataforma de streaming. Estos comentarios pueden abordar problemas técnicos, decepciones con el contenido o frustraciones con el servicio en general.
Búsqueda de información 62 Comentarios en los que los usuarios buscan información adicional sobre el contenido de la plataforma, incluyendo detalles sobre lanzamientos futuros, derechos de transmisión y disponibilidad de series y películas específicas.
Ratificación 30 Comentarios en los que los usuarios validan o reafirman las opiniones y experiencias de otros usuarios. Estos comentarios suelen ser respuestas que coinciden o apoyan una afirmación inicial, creando un sentido de comunidad y acuerdo entre los usuarios.

Nota: elaboración propia mediante Atlas.ti

Con el propósito de ejemplificar las frases empíricas que fueron agrupadas para construir las codificaciones más representativas, se presenta la tabla 6 de códigos asociados con cuatro ejemplos típicos de comentarios, los cuales permiten visualizar el material empírico desde el cual se construyeron las definiciones operacionales de la tabla 3.

Tabla 4. Ejemplos de segmentos significativos agrupados en codificaciones.
Código Ejemplos de segmentos significativos
Demanda 1) "Supuestamente habían dicho mayo, después junio. Espero qué se pasen pronto, porque todavía existe Star independientemente. Y en diciembre dijeron mayo, ahora junio... Espero que cumplan con su palabra y se pasen pronto".

2) "No puedo entender por qué hay que esperar tanto tiempo, por ejemplo, fuimos los afortunados se terminó de emitir en Estados Unidos en mayo y va a estar recién disponible en agosto? Esto simplemente no tiene sentido".

3) "Correcto. Es la serie que más ha demorado. Empezó a emitirse el 27 de abril. Pero la gente tiene que reclamar en masa para que vean. Otras series han tardado menos. Obviamente espero que venga en latino porque si no...".

4) "Mejor inviertan en la continuación de black volver y dejen de cagarse en su historia, si la compraron sigan la historia que ya está escrita :) eso les aseguro que les va a dar más pisto".
Entrega de Información 1) "Ahora que se viene la unión de Star+ a Disney+ se viene más contenidos".

2) "Grey's Anatomy se tiene que emitir primero en Sony Channel. Una vez terminado el periodo de primera pantalla, puede pasar a Disney+".

3) "hasta el siguiente mes. Este mes está muy cargado de estrenos nuevos "1 "Godzilla Minus One" el 11: la última de "Mission Impossible", 14: "Cuando el Diablo Acecha" y el 25: La última de las Tortugas Ninja la animada".

4) "Aguas Siniestras De Blumhouse Puede Que Llegue A Mes Julio Sino Más Tardar A Mes De Agosto".
Satisfacción 1) "Qué bueno que agreguen mean girls me dolió mucho cuando la quitaron 😭😭😽".

2) "Solo sé que el jueves 13 de junio, no me manden mensajes porque estaré muy ocupado viendo 'Bridgerton'".

3) "Mis aventuras con Superman es de lo mejor que hay 💙❤️💙❤️".

4) "Qué Emoción, Por Fin Llegar A Five Nights At Freddy's y Trolls 3: Se Armó La Banda A Streaming No Puedo Perdémela".
Insatisfacción 1) "Yo pensé que se estrenaría Godzilla y Kong 😢😢".

2) "El audio es muy bajo".

3) "El 21 de junio no pienso abrir la app 😂😂😂".

4) "Hay una cosa que no entiendo de Max hay varias series que tienen varias temporadas las cuales están incompletas o no están las temporadas".
Búsqueda de información 1) "Tienen problemas de derechos o algo que se demoran tanto en la segunda temporada de Thundercats?".

2) "Cuándo subirán más novelas turcas y las temporadas faltantes de Secretos de familia y Amor eterno?".

3) "Hola, alguna serie coreana?".

4) "Venían anunciando desde diciembre el nuevo cambio, pero no lo hicieron. ¿Porqué al otro día el 26 no cambió el enlace para la nueva versión de Disney? @starla 🙋🏻‍♀️🤷🏻‍♀️ Y aún no cambian el enlace, debería ser quitado para agregar la nueva versión de Disney. O ¿será que no va a cumplir con su palabra de hacer una sola plataforma?".
Ratificación 1) "Usuario 1: CUANDO ACECHA LA MALDAAAAAAAAAD. La MEJOR película de terror de los últimos años. - Respuesta de Ratificación Usuario 2: Peliculón! Casi vomité con el final en el cine!".

2) "Usuario 1: NOOOOO Y DR.STONE 😭😭😭😭😭. - Respuesta de Ratificación Usuario 2: LO MISMO ME PREGUNTO, NO TEMP 3 NO LIKE 👎👎👎👎👎".

3) "Usuario 1: Yo pensé que se estrenaría Godzilla y Kong 😢😢. - Respuesta de Ratificación Usuario 2: También pensé:("

4) "Usuario 1: Casado con hijos la original? Finalmente? 🙌 ojalá no sea alguna de las copias. - Respuesta de Ratificación Usuario 2: La misma pregunta me hago...".

Nota: elaboración propia mediante Atlas.ti

Cada comentario pudo ser codificado en más de un código a la vez, generando traslapes entre ellos. Por ejemplo, el comentario “Qué bueno que agreguen mean girls me dolió mucho cuando la quitaron 😭😭😽” representa a la codificación satisfacción, debido a que están feliz por una nueva incorporación al catálogo, a la vez que insatisfacción, al mencionar el desagrado de que antes no estuviera en el catálogo el servicio en particular de streaming. De esta forma, se genera un traslape de satisfacción e insatisfacción en el mismo comentario. Esta situación de traslape se puede evidenciar en diferentes comentarios, por ejemplo, en el comentario “Vuelvan a poner las películas de Barbie y quiten las nuevas 😞” se traslapa la demanda por las películas de Barbie y la insatisfacción por las nuevas películas en la materia. Estos traslapes permitieron generar una matriz de coocurrencias, la cual identificó la frecuencia de estos traslapes, para interpretar estas superposiciones como vínculos semánticos entre las categorías de codificación. Estos vínculos identificados en las frecuencias de coocurrencias son representados en un mapa de procesos que permite visualizar la organización general de estos códigos en una estructura de consenso más amplia (figura 2). Esto se puede visualizar en la tabla 5 de coocurrencias, que sustenta los vínculos semánticos del mapa de procesos de la figura 2.

Tabla 5. Coocurrencias de codificación.
○ Búsqueda de información
Fr = 62
○ Demanda
Fr = 170
○ Entrega de Información
Fr = 107
○ Felicidad
Fr = 97
○ Insatisfacción
Fr = 84
○ Ratificación
Fr = 30
○ Búsqueda de información
Fr = 62
0 35 8 3 11 2
○ Demanda
Fr = 170
35 0 12 17 35 5
○ Entrega de Información
Fr = 107
8 12 0 24 18 8
○ Felicidad
Fr = 97
3 17 24 0 6 4
○ Insatisfacción
Fr = 84
11 35 18 6 0 8
○ Ratificación
Fr = 30
2 5 8 4 8 0

Nota: elaboración propia mediante Atlas.ti

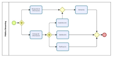
Figura 2. Mapa de Codificación de los comentarios de Usuarios de Streaming.
Mapa de Codificación de los comentarios de Usuarios de Streaming.

Nota: elaboración propia mediante Bizagi Modeler.

Este mapa de procesos de la figura 2 ilustra cómo los usuarios de una plataforma de streaming interactúan con el servicio y cómo sus comentarios se clasifican en diferentes categorías. El proceso comienza con los usuarios del público de streaming, representado por el círculo verde en la parte izquierda del diagrama. La primera actividad es la búsqueda de información, en la cual, los usuarios buscan detalles sobre el contenido disponible, futuros lanzamientos y otros aspectos de la plataforma. Algunos ejemplos de comentarios en esta etapa incluyen: "¿Tienen problemas de derechos o algo que se demoran tanto en la segunda temporada de Thundercats?" y "¿Cuándo subirán más novelas turcas y las temporadas faltantes de Secretos de familia y Amor eterno?". Después de la búsqueda de información, hay una decisión, representada por un rombo que determina si la información obtenida satisface la demanda del usuario. Si la información no satisface, los usuarios pasan a expresar su demanda, reflejando sus expectativas y necesidades respecto al contenido y los servicios de la plataforma. Ejemplos de comentarios en esta etapa incluyen: "No puedo entender por qué hay que esperar tanto tiempo, por ejemplo, fuimos los afortunados se terminó de emitir en Estados Unidos en mayo y va a estar recién disponible en agosto. Esto simplemente no tiene sentido". La insatisfacción ocurre cuando las expectativas de los usuarios no son satisfechas, ya sea por retrasos, problemas técnicos o falta de contenido deseado. Algunos ejemplos de comentarios en esta categoría son: "Yo pensé que se estrenaría Godzilla y Kong 😢😢" y "El audio es muy bajo". Además, los usuarios reciben la entrega de información por parte de otros usuarios, de forma colaborativa, en la que se les proporcionan detalles específicos sobre el contenido y los servicios mediante la publicación que comentan o los comentarios de otros usuarios. Ejemplos de comentarios en esta etapa incluyen: "Grey's Anatomy se tiene que emitir primero en Sony Channel. Una vez terminado el periodo de primera pantalla, puede pasar a Disney+" y "Aguas Siniestras De Blumhouse Puede Que Llegue A Mes Julio Sino Más Tardar A Mes De Agosto", siendo respuestas de los mismos usuarios a otros usuarios. La satisfacción de los usuarios se evalúa después de recibir la información. Si los usuarios están contentos con el servicio y el contenido o con la información proporcionada por otros usuarios, pasan a expresar su satisfacción. Ejemplos de comentarios en esta etapa incluyen: "Mis aventuras con Superman es de lo mejor que hay 💙❤️💙❤️" y "¡Qué emoción! Por fin llegará a streaming Five Nights At Freddy's y Trolls 3: Se armó la banda. No puedo perdérmela". Los comentarios de satisfacción o insatisfacción a menudo son ratificados por otros usuarios, creando un efecto de validación y comunidad. Algunos ejemplos de ratificación son: "Usuario 1: CUANDO ACECHA LA MALDAAAAAAAAAD. La MEJOR película de terror de los últimos años. - Respuesta de Ratificación Usuario 2: Peliculón! ¡Casi vomité con el final en el cine!" y "Usuario 1: Yo pensé que se estrenaría Godzilla y Kong 😢😢. - Respuesta de Ratificación Usuario 2: También pensé :(.”. El proceso concluye una vez que se haya evaluado la satisfacción del usuario y producido una ratificación o insatisfacción. Este estado se representa por el círculo rojo en la parte derecha del diagrama.

Finalmente, este mapa de procesos muestra un ciclo de interacción de los usuarios con una plataforma de streaming, destacando cómo buscan información y proveen de información al mismo tiempo de forma colaborativa, expresan sus demandas y cómo sus experiencias resultan en satisfacción o insatisfacción, con la posibilidad de que sus comentarios sean ratificados por otros usuarios. Entender este flujo es relevante para las plataformas de streaming, dado que les permite identificar áreas de mejora y gestionar mejor las expectativas de sus usuarios, haciendo a los usuarios partícipes del negocio de forma más directa.

CONCLUSIONES

El análisis netnográfico realizado sobre los comentarios en redes sociales respecto a los servicios de streaming ha permitido extraer información sobre las percepciones y comportamientos de los usuarios. A través de la metodología netnográfica se han identificado constructos claves que reflejan las expectativas, satisfacciones e insatisfacciones de los usuarios, además de sus demandas y necesidades de información, junto con la acción colaborativa de proveer información de forma voluntaria a otros usuarios. Los resultados revelan que las plataformas de streaming enfrentan un conjunto variado de expectativas por parte de sus usuarios, en el que la demanda y la entrega de información se presentan como las categorías más frecuentes, destacando que más usuarios proveen de información de forma voluntaria que usuarios que demandan información. Los usuarios no solo buscan o proveen detalles específicos sobre el contenido y lanzamientos futuros, sino que también expresan sus expectativas y necesidades de manera explícita. Esto pone de manifiesto la importancia de una comunicación clara y efectiva por parte de las plataformas para mantener la satisfacción del usuario, a la vez que destaca el rol de los usuarios más activos por proveer de información a otros usuarios, complementando el servicio de información de la plataforma de streaming y generando un proceso de cooperación entre usuarios y empresas, interpretable también como un proceso de coevolución y cocreación en el servicio de streaming.

Las categorías de satisfacción e insatisfacción, aunque presentes en menor medida que la demanda y la entrega o búsqueda de información son cruciales para entender los factores que influyen en la percepción de los servicios. La satisfacción está ligada principalmente al contenido disponible y las experiencias positivas con nuevas incorporaciones al catálogo. En contraste, la insatisfacción se asocia con problemas técnicos, retrasos en lanzamientos y decepciones con el contenido ofrecido.

La ratificación de comentarios, aunque menos frecuente, muestra la validación y el apoyo entre usuarios, creando un sentido de comunidad virtual. Este aspecto es relevante para las plataformas, debido a que el respaldo de opiniones puede influir significativamente en la percepción general del servicio, a la vez que la comunidad se conforma como un espacio de poder al momento de juzgar el servicio de streaming, el cual es independiente de la misma empresa. El análisis de coocurrencias ha permitido identificar vínculos semánticos entre las categorías, mostrando cómo un solo comentario puede reflejar múltiples codificaciones. Este enfoque ha facilitado la visualización de un mapa de procesos que ilustra el ciclo de interacción de los usuarios con las plataformas de streaming, desde la búsqueda de información hasta la expresión de satisfacción o insatisfacción.

En este contexto, las empresas y los consumidores coevolucionan en un ecosistema digital dinámico y descentralizado , en el cual, la interacción constante y colaborativa redefine las expectativas y el comportamiento de los usuarios. Las plataformas de streaming deben adaptarse a las demandas emergentes de los consumidores, quienes, a través de sus comentarios y sugerencias, contribuyen significativamente a la mejora continua de los servicios ofrecidos.

A pesar de estos resultados, una de las principales limitaciones del estudio es la presencia de usuarios falsos y automatizados, conocidos como bots, que realizan comentarios favorables a las marcas, impulsados por estas. Una solución a este problema se encuentra en el enfoque netnográfico, el cual puede abordar la investigación de usuarios de manera cualitativa. Normalmente, los bots muestran un comportamiento virtual menos confiable y más limitado, restringiendo su participación a los comentarios para los que fueron programados. En este contexto, los usuarios reales en Internet utilizan sus perfiles o plataformas para construir su identidad, proyectando sus valores culturales en forma de posesión digital. Esto genera contradicciones e inconsistencias, junto con actividades digitales diversas y no alineadas con una marca específica. Por el contrario, los bots presentan un comportamiento consistente y limitado a su programación. De esta manera, la cantidad y el tipo de actividad del usuario pueden evaluarse netnográficamente para validar la información. Una actividad excesivamente alineada con la marca junto con una actividad reducida en otras áreas del perfil digital podrían indicar un comportamiento automatizado. Sin embargo, el análisis netnográfico permite a las empresas captar y comprender en profundidad las experiencias y necesidades de sus usuarios, estableciendo redes de cooperación que facilitan la cocreación de valor. Esto no solo fortalece la relación empresa-consumidor, sino que también posiciona a los clientes como actores claves en la innovación y mejora de los servicios, fomentando un ciclo continuo de retroalimentación y adaptación o reconfiguración de sus capacidades dinámicas.

Las plataformas de streaming, al integrar las perspectivas y experiencias de los usuarios en sus estrategias, pueden desarrollar modelos de negocio con estrategias de participación de los usuarios y alineados con las expectativas del mercado digital. En conclusión, este estudio proporciona una comprensión de los usuarios de servicios de streaming y sus interacciones en redes sociales. Los resultados obtenidos permiten identificar áreas de mejora y diseñar estrategias más efectivas para satisfacer las expectativas de sus usuarios, promoviendo la cocreación, la coevolución y la colaboración como elementos clave para el éxito en el competitivo mercado del streaming. La transformación digital y la cocreación de valor son esenciales para que las plataformas de streaming mantengan su relevancia y competitividad en un entorno empresarial en constante cambio. La netnografía se presenta como una herramienta valiosa para captar la voz del cliente, facilitando la coevolución y la adaptación continua en el ecosistema digital.

REFERENCIAS

Adjei, Mavis, Stephanie Noble y Charles Noble. “The influence of C2C communications in online brand communities on customer purchase behavior”. Journal of the Academy of Marketing Science 38, N.° 1 (2010): 634-653. https://doi.org/10.1007/s11747-009-0178-5

Aksoy, Cenk. “Digital Business Ecosystems: An Environment Of Collaboration, Innovation, And Value Creation In The Digital Age”. Journal of Business and Trade, 4, N.° 2 (2023): 156-180. https://doi.org/10.58767/joinbat.1358560

Amshoff, Benjamin, Christian Dülme, Julian Echterfeld y Jürgen Gausemeier. “Business model patterns for disruptive technologies”. International Journal of Innovation Management, 19, N.° 3 (2015): 1540002. https://doi.org/10.1142/S1363919615400022

Arvidsson, Adam y Alessandro Caliandro. “Brand public”. Journal of consumer research, 42, N.° 5 (2016): 727-748. https://doi.org/10.1093/jcr/ucv053

Baka, Vasiliki. “The becoming of user-generated reviews: Looking at the past to understand the future of managing reputation in the travel sector”. Tourism Management, 53 (2016): 148-162. https://doi.org/10.1016/j.tourman.2015.09.004

Behroozi, Mahnaz., Alison Lui, Ian Moore, Denae Ford y Chris Parnin. “Dazed: measuring the cognitive load of solving technical interview problems at the whiteboard”. (Proceedings of the 40th International Conference on Software Engineering: New Ideas and Emerging Results, 2018: 93-96). https://doi.org/10.1145/3183399.3183415

Bly, Sarah, Wencke Gwozdz y Lucia Reisch. “Exit from the high street: An exploratory study of sustainable fashion consumption pioneers”. International Journal of Consumer Studies, 39, N.° 2 (2015): 125-135. https://doi.org/10.1111/ijcs.12159

Boell, Sebastian, Dubravka Cecez-Kecmanovic y John Campbell. “Telework paradoxes and practices: The importance of the nature of work”. New Technology, Work and Employment, 31, N.° 2 (2016): 114-131. https://doi.org/10.1111/ntwe.12063

Bolton, Ruth. “Pretesting questionnaires: content analyses of respondents' concurrent verbal protocols”. Marketing Science, 12, N.° 3 (1993): 280-303. https://doi.org/10.1287/mksc.12.3.280

Bonnet, Didier y George Westerman. The new elements of digital transformation. MIT Sloan Management Review, 62, N.° 2 (2020): 83-89. https://www.studocu.vn/vn/document/truong-dai-hoc-ngoai-thuong/emerging-issue-in-management/the-new-elements-of-digital-tr/64374641

Brodie, Roderick, Ana Ilic, Biljana Juric y Linda Hollebeek. “Consumer engagement in a virtual brand community: An exploratory analysis”. Journal of Business Research, 66, N.° 1 (2013): 105-114. https://doi.org/10.1016/j.jbusres.2011.07.029

Brown, Stephen, Robert Kozinets y John Sherry. “Teaching old brands new tricks: Retro branding and the revival of brand meaning”. Journal of Marketing, 67, N.° 3 (2003): 19-33. https://doi.org/10.1509/jmkg.67.3.19.18657

Buers, Corine, Mattanja Triemstra, Evelien Bloemendal, Nicolien Zwijnenberg, Michelle Hendriks y Diana Delnoij. “The value of cognitive interviewing for optimizing a patient experience survey”. International Journal of Social Research Methodology, 17, N.° 4 (2014): 325-340. https://doi.org/10.1080/13645579.2012.750830

Chan, Kimmy Wa y Stella Yiyam Li. “Understanding consumer-to-consumer interactions in virtual communities: The salience of reciprocity”. Journal of Business Research, 63, N.° 9-10 (2010): 1033-1040. https://doi.org/10.1016/j.jbusres.2008.08.009

Chekfoung, Tan, Dhakal Sunil y Ghale Binita. “Conceptualising capabilities and value co-creation in a digital business ecosystem (DBE): A systematic literature review". Journal of Information Systems Engineering and Management, 5, N.° 1 (2020): https://doi.org/10.29333/jisem/7826

Alton Chua, y Snehasish Banerjee. “Customer knowledge management via social media: the case of Starbucks”. Journal of Knowledge Management, 17, N.° 2 (2013): 237-249. https://doi.org/10.1108/13673271311315196

Coskun-Setirek, Abide, Maria Carmela Annosi, William Hurst, Wilfred Dolfsma, y Bedir Tekinerdogan. “Architecture and governance of digital business ecosystems: a systematic literature review”. Information Systems Management, 41, N.° 1 (2024): 58-90. https://doi.org/10.1080/10580530.2023.2194063

Costello, Leesa, Marie-Louise McDermott, y Ruth Wallace. “Netnography: Range of practices, misperceptions, and missed opportunities”. International Journal of Qualitative Methods, 16, N.° 1 (2017): 1609406917700647. https://doi.org/10.1177/1609406917700647

Cova, Bernard, y Stefano Pace. “Brand community of convenience products: new forms of customer empowerment–the case 'my Nutella The Community`”. European Journal of Marketing, 40, N.° 9-10 (2006): 1087-1105. https://doi.org/10.1108/03090560610681023

De Valck, Kristine, Gerrit Van Bruggen, y Berend Wierenga. “Virtual communities: A marketing perspective”. Decision Support Systems, 47, N.° 3 (2009): 185-203. https://doi.org/10.1016/j.dss.2009.02.008

Fisher, Dan, y Scott Smith. “Cocreation is chaotic: What it means for marketing when no one has control”. Marketing Theory, 11, N.° 3 (2011): 325-350. https://doi.org/10.1177/1470593111408179

Fong, John, y Suzan Burton. “A cross-cultural comparison of electronic word-of-mouth and country-of-origin effects”. Journal of Business Research, 61, N.° 3 (2008): 233-242. https://doi.org/10.1016/j.jbusres.2007.06.015

Füller, Johann , Gregor Jawecki, y Hans Mühlbacher. “Innovation creation by online basketball communities”. Journal of Business Research, 60, N.° 1 (2007): 60-71. https://doi.org/10.1016/j.jbusres.2006.09.019

Garcia, Angela Cora, Alecea Standlee, y Jennifer Bechkoff, J. “Ethnographic approaches to the internet and computer-mediated communication”. Journal of Contemporary Ethnography, 38, N.° 1 (2009): 52-84. https://doi.org/10.1177/0891241607310839

Gordon-Wilson, Sianne. “Consumption practices during the COVID-19 crisis”. International Journal of Consumer Studies, 46, N.° 2 (2022): 575-588. https://doi.org/10.1111/ijcs.12701

Grabher, Gernot, y Oliver Ibert. Distance as asset? “Knowledge collaboration in hybrid virtual communities”. Journal of Economic Geography, 14, N.° 1 (2014): 97-123. https://doi.org/10.1093/jeg/lbt014

Gupta, Sat, y Bill Thornton. “Circumventing social desirability response bias in personal interview surveys”. American Journal of Mathematical and Management Sciences, 22, N.° 3-4 (2002): 369-383. https://doi.org/10.1080/01966324.2002.10737599

Habibi, Mohammad Reza, Michel Laroche, y Marie-Odile Richard. “Brand communities based in social media: How unique are they? Evidence from two exemplary brand communities”. International Journal of Information Management, 34, N.° 2 (2014): 123-132. https://doi.org/10.1016/j.ijinfomgt.2013.11.010

Healy, Jason y McDonagh, Pierre. “Consumer roles in brand culture and value co-creation in virtual communities”. Journal of Business Research, 66, N.° 9 (2013): 1528-1540. https://doi.org/10.1016/j.jbusres.2012.09.014

Hollebeek, Linda, Biljana Juric y Wenyan Tang. “Virtual brand community engagement practices: a refined typology and model”. Journal of Services Marketing, 31, N.° 3 (2017): 204-217. https://doi.org/10.1108/JSM-01-2016-0006

Hwang, Johye, y Soobin Seo. “A critical review of research on customer experience management: Theoretical, methodological and cultural perspectives”. International Journal of Contemporary Hospitality Management, 28, N.° 10 (2016): 2218-2246. https://doi.org/10.1108/IJCHM-04-2015-0192

Ind, Nicholas, Oriol Iglesias, y Majken Schultz. “Building brands together: Emergence and outcomes of co-creation”. California Management Review, 55, N.° 3 (2013): 5-26. https://doi.org/10.1525/cmr.2013.55.3.5

Jeacle, Ingrid. “Navigating netnography: A guide for the accounting researcher”. Financial Accountability y Management, 37, N.° 1 (2021): 88-101. https://doi.org/10.1111/faam.12237

Jensen Schau, Hope, y Mary Gilly. “We are what we post? Self-presentation in personal web space”. Journal of consumer research, 30, N.° 3 (2003): 385-404. https://doi.org/10.1086/378616

Karnebogen, Philip, Anna Maria Oberländer y Patrick Rövekamp. “A Means to an End of the Other-Research Avenues at the Intersection of Organizational Digital Transformation and Digital Business Ecosystems”. In ICIS Proceedings, 2 (2021). https://aisel.aisnet.org/icis2021/adv_in_theories/adv_in_theories/2

Karnebogen, Philip, Anna Maria Oberländer, y Patrick Rövekamp. “Unlocking digital value at the intersection of organizational digital transformation and digital business ecosystems”. Digitalization and Sustainability. Edward Elgar Publishing (2023): 77-104. https://doi.org/10.4337/9781800888807.00012

Knoll, Benjamin. “Assessing the effect of social desirability on nativism attitude responses”. Social Science Research, 42, N.° 6 (2013): 1587-1598. https://doi.org/10.1016/j.ssresearch.2013.07.012

Korpela, K., Kuusiholma, U., Taipale, O., y Hallikas, J. (2013). A framework for exploring digital business ecosystems. (46th Hawaii International Conference on System Sciences, 2013: 3838-3847). IEEE. https://doi.org/10.1109/HICSS.2013.37

Kozinets, Robert. “'I Want To Believe': A Netnography of The X-Philes' Subculture of Consumption”. Advances in Consumer Research, 24, N.° 1 (1997): 470-475.

Kozinets, Robert. “On netnography: Initial reflections on consumer research investigations of cyberculture”. Advances in Consumer Research, 25, N.° 1 (1998): 366-371.

Kozinets, Robert. “The field behind the screen: Using netnography for marketing research in online communities”. Journal of Marketing Research, 39, N.° 1 (2002): 61-72. https://doi.org/10.1509/jmkr.39.1.61.18935

Kozinets, Robert. “Click to connect: netnography and tribal advertising”. Journal of Advertising Research, 46, N.° 3 (2006): 279-288. https://doi.org/10.2501/S0021849906060338

Kozinets, Robert y Jay Handelman. “Ensouling consumption: A netnographic exploration of the meaning of boycotting behavior”. Advances in Consumer Research, 25, N.° 1 (1998): 475-480.

Kozinets, Robert, Anthony Patterson y Rachel Ashman. “Networks of desire: How technology increases our passion to consume”. Journal of Consumer Research, 43, N.° 5 (2017): 659-682. https://doi.org/10.1093/jcr/ucw061

Kozinets, Robert, Daiane Scaraboto y Marie-Anges Parmentier. “Evolving netnography: How brand auto-netnography, a netnographic sensibility, and more-than-human netnography can transform your research”. Journal of Marketing Management, 34, N.° 3-4 (2018): 231–242. https://doi.org/10.1080/0267257X.2018.1446488

Kwak, Dong-Heon Austin, Xiao Ma y Sumin Kim. “When does social desirability become a problem? Detection and reduction of social desirability bias in information systems research”. Information y Management, 58, N.º 7 (2021): 103500. https://doi.org/10.1016/j.im.2021.103500

Letzkus, Manuel, David Álvarez Maldonado, Luis González Martínez, y Luis Araya Castillo. “Mapa de consenso del estudiante universitario como cliente interno”. Revista de Ciencias Sociales, 28, N.º 6 (2022): 64-78. https://doi.org/10.31876/rcs.v28i.38819

Mathwick, Charla, Caroline Wiertz y Ko De Ruyter. “Social capital production in a virtual P3 community”. Journal of Consumer Research, 34, N.° 6 (2008): 832-849. https://doi.org/10.1086/523291

Mkono, Mkono, y Levin Markwell. “The application of netnography in tourism studies”. Annals of Tourism Research, 48 (2014): 289–291. https://doi.org/10.1016/j.annals.2014.07.005

Moore, James. “Predators and prey a new ecology of competition”. Harvard Business Review, 71, N.° 3 (1993): 75-86.

Muñiz, Albert y Hope Jensen Schau. “Vigilante marketing and consumer-created communications”. Journal of Advertising, 36, N.° 3 (2007): 35-50. https://doi.org/10.2753/JOA0091-3367360303

Nadkarni, Swen y Reinhard Prügl. “Digital transformation: a review, synthesis and opportunities for future research”. Management Review Quarterly, 71 (2021): 233-341. https://doi.org/10.1007/s11301-020-00185-7

O`Donohoe, Stephanie. “Netnography: Doing Ethnographic Research Online”. International Journal of Advertising, 29, N.° 2 (2010): 328–330. https://doi.org/10.2501/S026504871020118X

Preisendörfer, Peter y Felix Wolter. “Who is telling the truth? A validation study on determinants of response behavior in surveys”. Public Opinion Quarterly, 78, N.° 1 (2014): 126-146. https://doi.org/10.1093/poq/nft079

Quinton, Sarah y Damien Wilson. “Tensions and ties in social media networks: Towards a model of understanding business relationship development and business performance enhancement through the use of LinkedIn”. Industrial Marketing Management, 54 (2016): 15-24. https://doi.org/10.1016/j.indmarman.2015.12.001

Radas, Sonja, y Drazen Prelec. “Whose data can we trust: How meta-predictions can be used to uncover credible respondents in survey data”. PloS one, 14, N.° 12 (2019): e0225432. https://doi.org/10.1371/journal.pone.0225432

Reis, Joao, Marlene Amorim, Nuno Melão, y Patricia Matos. “Digital transformation: a literature review and guidelines for future research”. Trends and Advances in Information Systems and Technologies, 1, N.° 6 (2018): 411-421. https://doi.org/10.1007/978-3-319-77703-0_41

Roulston, Kathryn. “Interview 'problems` as topics for analysis”. Applied Linguistics, 32, N.° 1 (2011): 77-94. https://doi.org/10.1093/applin/amq036

Roulston, Kathryn. “Interactional problems in research interviews”. Qualitative Research, 14, N.° 3 (2014): 277-293. https://doi.org/10.1177/1468794112473497

Russo-Spena, Tiziana, y Cristina Mele. “'Five Co-s` in innovating: a practice-based view”. Journal of Service Management, 23, N.° 4 (2012): 527-553. https://doi.org/10.1108/09564231211260404

Scaraboto, Daiane. “Selling, sharing, and everything in between: The hybrid economies of collaborative networks”. Journal of Consumer Research, 42, N.° 1 (2015): 152-176. https://doi.org/10.1093/jcr/ucv004

Schneider, Sabrina, y Olga Kokshagina. “Digital transformation: What we have learned (thus far) and what is next”. Creativity and Innovation Management, 30, N.° 2 (2021): 384-411. https://doi.org/10.1111/caim.12414

Sebastian, Ina, Jeanne Ross, Cynthia Beath, Martin Mocker, Kate Moloney & Fonstad Fonstad. “How Big Old Companies Navigate Digital Transformation”. MIS Q. Executive, 16, N.° 6 (2020): 133-150.

Senyo, Prince Kwame, Kecheng Liu y John Effah. “Digital business ecosystem: Literature review and a framework for future research”. International Journal of Information Management, 47 (2019): 52-64. https://doi.org/10.1016/j.ijinfomgt.2019.01.002

Seraj, Mina. “We create, we connect, we respect, therefore we are: intellectual, social, and cultural value in online communities”. Journal of Interactive Marketing, 26, N.° 4 (2012): 209-222. https://doi.org/10.1016/j.intmar.2012.03.002

Sigala, Marianna. “Social networks and customer involvement in new service development (NSD) The case of www.mystarbucksidea.com”. International Journal of Contemporary Hospitality Management, 24, N.° 7 (2012): 966-990. https://doi.org/10.1108/09596111211258874

Skålén, Per, Stefano Pace, y Bernard Cova. “Firm-brand community value co-creation as alignment of practices”. European Journal of Marketing, 49, N.° 3-4 (2015): 596-620. https://doi.org/10.1108/EJM-08-2013-0409

Stavros, Constantino, Matthew Meng, Kate Westberg y Francis Farrelly. Understanding fan motivation for interacting on social media. Sport Management Review, 17, N.° 4 (2014): 455-469. https://doi.org/10.1016/j.smr.2013.11.004

Thanh, Tan Vo, y Valentina Kirova. “Wine tourism experience: A netnography study”. Journal of Business Research, 83 (2018): 30-37. https://doi.org/10.1016/j.jbusres.2017.10.008

Tsai, Chen Hsi, y Jelena Zdravkovic. “A foundation for design, analysis, and management of digital business ecosystem through situational method engineering”. The Practice of Enterprise Modeling: 14th IFIP WG 8.1 Working Conference, Springer International Publishing, Proceedings 14 (2021): 134-149. https://doi.org/10.1007/978-3-030-91279-6_10

Tsai, Chen Hsi, Jelena Zdravkovic y Fredrik Söder. “A method for digital business ecosystem design: situational method engineering in an action research project”. Software and Systems Modeling, 22, N.° 2 (2023): 573-598. https://doi.org/10.1007/s10270-022-01068-z

Tsai, Chen Hsi, Jelena Zdravkovic y Janis Stirna. “Modeling digital business ecosystems: a systematic literature review”. Complex Systems Informatics and Modeling Quarterly, 30 (2022): 1-30. https://doi.org/10.7250/csimq.2022-30.01

Udovita. “Conceptual review on dimensions of digital transformation in modern era”. International Journal of Scientific and Research Publications, 10, N.° 2 (2020): 520-529. http://dx.doi.org/10.29322/IJSRP.10.02.2020.p9873

Verhoef, Peter, Thijs Broekhuizen, Yakov Bart, Abhi Bhattacharya, John Dong, Nicolai Fabian, y Michael Haenlein. “Digital transformation: A multidisciplinary reflection and research agenda”. Journal of Business Research, 122 (2021): 889-901. https://doi.org/10.1016/j.jbusres.2019.09.022

Verina, Natalja, y Jelena Titko. “Digital transformation: conceptual framework”. In Proc. of the Int. Scientific Conference Contemporary Issues in Business, Management and Economics Engineering (2019): 9-10. https://doi.org/10.3846/cibmee.2019.073

Vial, Gregory. “Understanding digital transformation: A review and a research agenda”. Managing digital transformation, (2021): 13-66. https://doi.org/10.1016/j.jsis.2019.01.003

Wesely, Pamela. “Investigating the community of practice of world language educators on Twitter”. Journal of Teacher Education, 64, N.° 4 (2013): 305-318. https://doi.org/10.1177/0022487113489032

Wessel, Lauri, Abayomi Baiyere, Roxana Ologeanu-Taddei, Jonghyuk Cha y Tina Blegind-Jensen. “Unpacking the difference between digital transformation and IT-enabled organizational transformation”. Journal of the Association for Information Systems, 22, N.° 1 (2021): 102-129. https://doi.org/10.17705/1jais.00655

Woodside, Arch, Blair Cruickshank y Ning Dehuang. “Stories visitors tell about Italian cities as destination icons”. Tourism Management, 28, N.° 1 (2007): 162-174. https://doi.org/10.1016/j.tourman.2005.10.026

Wu, Mao-Ying y Philip Pearce. “Chinese recreational vehicle users in Australia: A netnographic study of tourist motivation”. Tourism Management, 43 (2014): 22-35. https://doi.org/10.1016/j.tourman.2014.01.010

Zaglia, Melanie. “Brand communities embedded in social networks”. Journal of Business Research, 66, N.° 2 (2013): 216-223. https://doi.org/10.1016/j.jbusres.2012.07.015

Zaoui, Fadwa y Nissrine Souissi. “Roadmap for digital transformation: A literature review”. Procedia Computer Science, 175 (2020): 621-628. https://doi.org/10.1016/j.procs.2020.07.090