Canon ambiental por vertidos en Costa Rica como instrumento económico
en la gestión de aguas residuales: un enfoque metodológico y de análisis de la
situación actual.
Rolando Sánchez-Gutiérrez1.
Wendy Villalobos-González2.
1.
Universidad Nacional de Costa Rica.
Investigador y académico. Laboratorio de Manejo del Recurso
Hídrico. Correo: rolando.sanchez.gutierrez@una.cr
. Heredia, Costa Rica.
2.
Universidad Estatal a Distancia, Costa
Rica. Encargada Cátedra de Ciencias Químicas. Unidad de Investigaciones
Bioenergéticas y Ambientales. Correo: wvillalobosg@uned.ac.cr . Sabanilla, Costa
Rica.
Recibido: 05 de Febrero de 2020 Aceptado: 07 de Mayo de 2020
RESUMEN
Las aguas residuales constituyen una problemática
mundial que atenta contra la salud de los ecosistemas hídricos y no es ajena
para el estado costarricense. El manejo de aguas residuales en Costa Rica
presenta un serio rezago, a pesar de esto, para el año 2017, existían 1769
puntos de vertido de agua residual aprobados por el estado. El reglamento del Cannon
Ambiental por Vertidos (CAV) es un instrumento económico para la gestión de
aguas residuales, que en principio, realiza una
valoración económica de los daños ambientales ocasionados por los entes
generadores al verter sus efluentes en los cuerpos de agua superficial,
internalizando las externalidades negativas que esta actividad genera. Esta
investigación presenta un análisis del diseño de la metodología empleada para
la fijación de los montos de cobro en el CAV. Se determinó que
desafortunadamente hoy en día, el cobro del CAV solo se realiza en función de
los servicios ambientales prestados por los cuerpos receptores como sumidero de
la carga contaminante (factores de descontaminación); existiendo una
deficiencia en la estimación económica del canon, ya que no se considera la
estimación económica de otros valores de usos y no usos del recurso natural.
Además, se determinó que estos montos son relativamente bajos cuando se
comparan contra las disposiciones de pago en otros países, haciendo aún más
evidente la necesidad de incluir aquellas funciones ambientales afectadas y no
contempladas en la metodología con la que se fijó el canon.
Palabras claves: reglamento, agua residual, canon, vertido,
cuerpo receptor.
ABSTRACT
Environmental canon for discharges in Costa Rica as an
economic tool for the wastewater management: A methodological approach and
analysis of the current situation.
Wastewater is a world
problem that threatens the health of water ecosystems and is no stranger to the
Costa Rican state. The management of wastewater in Costa Rica presents a
serious lag, despite this, for the year 2017, there were 1769 wastewater
discharge points approved by the state. The regulation of the Environmental
Cannon for Discharges (CAV) is an economic instrument for the management of
wastewater, which in principle, performs an economic assessment of the
environmental damage caused by the generating entities by pouring their
effluents into the bodies of surface water, internalizing the negative
externalities that this activity generates. This research presents an analysis
of the design of the methodology used to set the collection amounts in the CAV.
It was determined that unfortunately today, the collection of the CAV is only
carried out based on the environmental services provided by the receiving
bodies as a sink for the polluting load (decontamination factors); there is a deficiency
in the economic estimate of the canon, since the economic estimate of other
values of uses and non-uses of the natural resource is not considered.
Furthermore, it was determined that these amounts are relatively low when
compared against payment provisions in other countries, making even more
evident the need to include those environmental functions affected and not
contemplated in the methodology with which the royalty was established.
Key words: regulation,
water, canon, discharge, receiving body.
El recurso hídrico es de suma importancia para
el bienestar del ser humano y las comunidades, existe una estrecha relación
entre el desarrollo económico y social de una zona y la calidad del recurso
hídrico que la rodea (Onestini, 2011; Bower, 2014). Los ríos, por ejemplo, cumplen una función
importante para la salud y el desarrollo económico del ser humano, representan
una fuente importante de agua para consumo y uso en actividades productivas o
de servicios (Massoud,
2012; Ha et al, 2017); además son
parte del patrimonio cultural y natural, constituyendo ecosistemas con gran
riqueza de biodiversidad. Durante
las últimas décadas los depósitos más importantes de abastecimiento de agua,
como acuíferos y ríos, han experimentado una alteración importante por diversos
factores de origen antropogénico, entre ellos, los escasos valores éticos y
ambientales de los usuarios, la falta de control y monitoreo por parte de las
autoridades gubernamentales, además del vertido de aguas residuales con poco o
nulo tratamiento (Barrenha et al., 2018; da Rocha et
al., 2018).
El saneamiento de aguas residuales en Costa
Rica presenta un serio rezago, principalmente por razones políticas, técnicas,
financieras y culturales; a nivel estatal existe un traslape de funciones y
responsabilidades de las instituciones involucradas propiciando un difícil
escenario de gobernabilidad del agua (Ballestero y Reyes, 2006;
Herrera-Murillo, 2017; MINAE, 2017), además existen pocos recursos destinados a
la inversión en el fortalecimiento de infraestructura para el saneamiento
(Ballestero y Reyes, 2006; Bower, 2014). Según la
información sobre permisos otorgados por la Dirección de Aguas del MINAE en el
2017, se concedieron 1749 puntos de vertido de aguas residuales, el 69,6% de
las autorizaciones corresponde a actividades de comercio y servicios, un 17,3%
al sector agropecuario, un 10,6% a la industria manufacturera y el 2,5% a otros
entes. De este total, el 62% de los vertidos es de tipo ordinario y un 36% de tipo
especial (Herrera-Murillo, 2017).
Los datos anteriores, evidencian que actualmente los recursos hídricos
en Costa Rica cumplen una función de recurso económico, en ese sentido, la
teoría economía de mercado indica que la oferta y la demanda, determinan la
asignación de los recursos a través del sistema de precios, buscando de forma
paralela el bienestar humano (Baumol y Oates, 1988; Chopra y Das, 2019). Sin embargo, existen
fallas de mercado que provocan una desvalorización de los daños ocasionados al
ambiente, producto de la actividad económica; esto se conoce con el nombre de
externalidades negativas por lo que la economía ambiental procura crear
mercados por medio de impuestos y/o subsidios para los bienes o recursos y de
esta forma corregir estas externalidades (Chopra y Das, 2019; Hernández-Sancho
et al., 2010).
Actualmente Costa Rica posee instrumentos de
regulación y de valoración económica del recurso hídrico con el objetivo de
contribuir a la disminución de la contaminación, no obstante, estas políticas y
reglamentos no se han desarrollado con base a estudios y monitoreos integrales
sobre la calidad actual de los ríos del país (Bower,
2014); en el 2016 inició el plan nacional de monitoreo de la calidad de los
cuerpos de agua superficial, con el propósito de clasificar la calidad del agua en las principales
cuencas hidrográficas (MINAE, 2017), no obstante el monitoreo a nivel país ha
sido escaso y con estudios que no han integrado un enfoque ecosistémico de calidad
(Mena-Rivera et al., 2018). En el decreto
34431-MINAE, “Reglamento del Canon Ambiental por Vertidos” (CAV) se regula el
pago por verter sustancias contaminantes en cuerpos de agua superficiales.
Hipotéticamente este instrumento económico, se diseñó para valorar el servicio
ambiental brindado por el río en la remoción de carga contaminante y a su vez
el daño causado al ambiente por el vertido de contaminantes al ecosistema.
El objetivo de este
trabajo es presentar un análisis del diseño de la metodología de valoración
económica empleada en el CAV mediante la identificación del marco legal e
institucional de dicho reglamento, en conjunto con la comprensión de las
funciones ambientales afectadas por vertidos de aguas residuales a cuerpos
receptores. Así como, evidenciar la situación actual en términos económicos de
algunos casos de vertidos donde se aplica el canon y finalmente realizar
recomendaciones que servirían como insumo de análisis para posibles mejoras en
reformas del reglamento.
La investigación
realizada es del tipo exploratoria con un enfoque cuantitativo en la que se
realizó un análisis metodológico de la formulación del CAV publicado en el decreto 34431-MINAE. Además, se
analizó la aplicación de este reglamento en datos obtenidos del Ministerio de
Salud sobre vertidos realizados en el río Virilla. A continuación, se describen
los principales componentes metodológicos de esta investigación.
Descripción del Reglamento del CAV:
Se realizó una descripción de los
principales aspectos que constituyen el reglamento y que permiten analizar su
formulación, entre ellos destacan: base legal, fecha de aprobación, objeto y
ámbito de aplicación, naturaleza, fundamento, base para el cobro, monto y uso
de los recursos generados. La información anterior fue obtenida del decreto
34431-MINAE.
Descripción cuantitativa del CAV
Se describió las fórmulas utilizadas para el
cálculo del CAV por parte de las actividades productivas, estas son
dependientes del uso del agua y del cumplimiento por parte de la actividad
productiva del decreto 33601-S: Reglamento de vertido y reusó de aguas
residuales (RVRAR).
Evaluación del diseño
de la metodología actual de valoración económica utilizada en el reglamento de
CAV
Se determinó los criterios utilizados por el MINAE para fijar los
montos actuales de cobro de CAV, lo anterior se realizó mediante entrevista al
personal del MINAE llevada a cabo en mayo 2017 (Chinchilla, 2017) y utilizando
fuentes bibliográficas disponibles, es importante destacar la escasez de
información sobre este tema, siendo uno de los objetivos principales de esta investigación
esclarecer estos criterios metodológicos.
Aplicación del CAV a datos reales de Reportes Operacionales
Se consultó una base de datos obtenida del
Ministerio de Salud (2014) con los resultados de los reportes operacionales de
aguas residuales (ROAR) de diferentes entes generadores cuyos vertidos son
dispuestos en el río Virilla. A partir de esta información se logró
caracterizar la procedencia e identidad de las actividades comerciales
generadoras, con el objetivo de tomar como caso de estudio la actividad de
mayor caudal vertido.
Determinación de las funciones ambientales afectadas por el vertido de
aguas residuales:
Se realizó un cuadro comparativo para relacionar los principales
servicios ambientales de los cuerpos de agua, con sus funciones y afectaciones
en caso de contaminación del recurso hídrico. Estos se obtuvieron a través de
la búsqueda bibliográfica especializada.
Definición de
consideraciones para la mejora de la metodología de valoración económica.
Con el análisis de la información anterior, se realizó una definición
de consideraciones para la mejora de la metodológica de valoración económica,
en ella se busca la integración del componente del daño ambiental en el cobro
del CAV y de la estimación de valores de no uso; para que de esta forma sirva
como insumo de mejora y estudio en futuras reformas del reglamento.
Descripción del
Reglamento del CAV
En el decreto
34431-MINAE se estable que en Costa Rica es permitido verter aguas residuales a
cuerpos receptores mediante previo tratamiento y posterior control de la
concentración de algunos contaminantes respecto a los límites máximos
permisibles por el RVRAR. En el cuadro 1, se realiza una presentación
descriptiva del reglamento en estudio, abordando aspectos generales que
permitan contextualizar el caso.
Cuadro
1. Matriz de aspectos descriptivos del Decreto Nº
34431 "Reglamento del
CAV".
.
|
Aspectos |
Detalle |
|
Base legal |
Decreto Ejecutivo No. 34431 MINAE.
(No. 31176 MINAE) |
|
Fecha de aprobación e inicio |
04 de marzo del 2008
(22 de abril 2003) |
|
La regulación del canon por uso del
recurso hídrico, para verter sustancias contaminantes |
|
|
Ámbito y sujeto de aplicación |
Las personas físicas o jurídicas, públicas
o privadas, que utilicen los cuerpos de agua para introducir, transportar,
y/o eliminar vertidos, que puedan provocar modificaciones en la calidad
física, química o biológica del agua. |
|
Naturaleza del Canon |
Es un instrumento económico de
regulación que se fundamenta en el principio de "quien contamina
paga" y que pretende el objetivo social de alcanzar un ambiente sano y
ecológicamente equilibrado, de conformidad con lo dispuesto en el artículo 50
de la Constitución Política, a través del cobro de una contraprestación en
dinero a quienes usen el servicio ambiental de los cuerpos de agua. |
|
Fundamento |
El uso directo, o
indirecto de los cuerpos de agua para verter en ellos sustancias nocivas que
de algún modo alteren y/o generen daños en su calidad, al ambiente o a la
sociedad. |
|
Base para el cobro |
Se cobra sobre la carga contaminante
neta vertida, medida en kilogramos, de los parámetros de contaminación
denominados “Demanda Química de Oxígeno” (DQO) y “Sólidos Suspendidos
Totales” (SST). El monto se determina
tomando en cuenta los siguientes elementos: …continuación Cuadro 1. ●
El costo equivalente a
remover un kilogramo de los parámetros utilizados mediante el uso de la
tecnología idónea disponible. ● Los
costos de los daños asociados con la contaminación hídrica calculados
mediante las técnicas de valoración económica que defina el MINAE Es importante mencionar que este
último aspecto no ha podido ser calculado y actualmente se está cobrando con
base al primer aspecto considerado. |
|
Monto del Canon |
Se cobra la suma de 0,22 dólares (veintidós centavos de dólar), o su
equivalente en colones, por cada kilogramo de DQO vertido y de 0,19 dólares
(diecinueve centavos de dólar) o su equivalente en colones por cada kilogramo
de SST vertido. El tipo de cambio será el vigente al momento de la
facturación. |
|
Recursos generados |
Los recursos generados se asignan de
la siguiente manera: ●
60%: en apoyo al
financiamiento a inversiones de proyectos de alcantarillado sanitario y
tratamiento de aguas residuales domésticas. ●
15%: para la promoción de
la producción más limpia en fuentes puntuales de vertidos de aquellos
sectores contemplados en el artículo 2 del reglamento, principalmente en
actividades de capacitación, divulgación e investigación. ●
10%: para financiar los
requerimientos de monitoreo de las fuentes emisoras, incluyendo la
identificación de fuentes generadoras de efluentes, la toma de muestras de
los vertidos, el análisis de laboratorio, estudios técnicos sobre la calidad
del agua en los cuerpos de agua y otros aspectos referidos a la medición,
estimación y control de las descargas ●
10%: para financiar los
gastos de administración del canon, incluyendo los requerimientos de registro
y bases de datos de fuentes generadoras, cálculo de los montos que cada
emisor debe pagar, facturación, gestión de la recaudación y otros gastos de
administración. ● 5%:
para actividades de educación ambiental dirigidos a la población y demás
usuarios del agua. |
|
Zona de aplicación de cobro |
Conjunto de cuencas,
cuenca, subcuenca o tramos de cuenca delimitados para la aplicación del canon
ambiental por vertidos. |
|
Institución encargada de implementación y
manejo |
Ministerio de Ambiente y Energía
(MINAE) |
|
Aspectos |
Detalle |
|
Base legal |
Decreto Ejecutivo No. 34431 MINAE.
(No. 31176 MINAE) |
|
Fecha de
aprobación e inicio |
04 de marzo del 2008
(22 de abril 2003) |
|
Objeto de
aplicación |
La regulación del canon por uso del
recurso hídrico, para verter sustancias contaminantes |
|
Ámbito y sujeto
de aplicación |
Las personas físicas o jurídicas,
públicas o privadas, que utilicen los cuerpos de agua para introducir,
transportar, y/o eliminar vertidos, que puedan provocar modificaciones en la
calidad física, química o biológica del agua. |
|
Naturaleza
del Canon |
Es un instrumento económico de
regulación que se fundamenta en el principio de "quien contamina
paga" y que pretende el objetivo social de alcanzar un ambiente sano y
ecológicamente equilibrado, de conformidad con lo dispuesto en el artículo 50
de la Constitución Política, a través del cobro de una contraprestación en
dinero a quienes usen el servicio ambiental de los cuerpos de agua. |
|
Fundamento |
El uso directo, o
indirecto de los cuerpos de agua para verter en ellos sustancias nocivas que
de algún modo alteren y/o generen daños en su calidad, al ambiente o a la
sociedad. |
|
Base para el
cobro |
Se cobra sobre la carga contaminante
neta vertida, medida en kilogramos, de los parámetros de contaminación
denominados “Demanda Química de Oxígeno” (DQO) y “Sólidos Suspendidos
Totales” (SST). El monto se determina
tomando en cuenta los siguientes elementos: …continuación Cuadro 1. ●
El costo equivalente a
remover un kilogramo de los parámetros utilizados mediante el uso de la tecnología
idónea disponible. ● Los
costos de los daños asociados con la contaminación hídrica calculados
mediante las técnicas de valoración económica que defina el MINAE Es importante mencionar que este
último aspecto no ha podido ser calculado y actualmente se está cobrando con
base al primer aspecto considerado. |
|
Monto del
Canon |
Se cobra la suma de 0,22 dólares (veintidós centavos de dólar), o su
equivalente en colones, por cada kilogramo de DQO vertido y de 0,19 dólares
(diecinueve centavos de dólar) o su equivalente en colones por cada kilogramo
de SST vertido. El tipo de cambio será el vigente al momento de la
facturación. |
|
Recursos
generados |
Los recursos generados se asignan de
la siguiente manera: ●
60%: en apoyo al financiamiento
a inversiones de proyectos de alcantarillado sanitario y tratamiento de aguas
residuales domésticas. ●
15%: para la promoción de
la producción más limpia en fuentes puntuales de vertidos de aquellos
sectores contemplados en el artículo 2 del reglamento, principalmente en
actividades de capacitación, divulgación e investigación. ●
10%: para financiar los
requerimientos de monitoreo de las fuentes emisoras, incluyendo la
identificación de fuentes generadoras de efluentes, la toma de muestras de
los vertidos, el análisis de laboratorio, estudios técnicos sobre la calidad
del agua en los cuerpos de agua y otros aspectos referidos a la medición,
estimación y control de las descargas ●
10%: para financiar los
gastos de administración del canon, incluyendo los requerimientos de registro
y bases de datos de fuentes generadoras, cálculo de los montos que cada
emisor debe pagar, facturación, gestión de la recaudación y otros gastos de
administración. ● 5%:
para actividades de educación ambiental dirigidos a la población y demás
usuarios del agua. |
|
Zona de
aplicación de cobro |
Conjunto de cuencas,
cuenca, subcuenca o tramos de cuenca delimitados para la aplicación del canon
ambiental por vertidos. |
|
Institución
encargada de implementación y manejo |
Ministerio de Ambiente y Energía
(MINAE) |
Este tipo de decretos se consideran como
instrumentos económicos para la “adecuada gestión del agua”; cuyo principal
objetivo es que las actividades económicas que hacen uso de los servicios
ambientales de los cuerpos receptores para el procesamiento de las aguas
residuales deban pagar al estado por los servicios de depuración de la carga
contaminante y la externalidad negativa generada a la sociedad costarricense,
basándose en el principio de "el que contamina paga" (Ortega, 2006).
Descripción
cuantitativa del CAV
Como fue descrito en el cuadro 1, para determinar la magnitud de la
externalidad negativa por contaminación del agua, el CAV incluye las fórmulas
de cálculo con base en 2 parámetros de contaminación: Demanda Química de
Oxígeno soluble (DQO soluble) y Sólidos Suspendidos Totales (SST), lo anterior,
se debe a que en la formulación del reglamento se consideró que estos
parámetros son representativos del tipo principal de carga contaminante vertida
a los cuerpos de agua por parte de los entes generadores, además reflejan los
efectos de la carga orgánica contaminante biodegradable y de aquella que
requiere de procesos químicos para su oxidación (SST). Aunado a lo anterior son parámetros de fácil
monitoreo por métodos convencionales cuyo impacto contaminante en los cuerpos
de agua está principalmente asociado con el nivel total de la carga acumulada y
no por vertidos puntuales. Finalmente son parámetros que se pueden prevenir
mediante procesos de producción más limpia, lográndose a un nivel de costo
relativamente más bajo en comparación con otras sustancias contaminantes (López y Méndez, 2004).
La aplicación del CAV
es dependiente del tipo de uso que el generador hace sobre el recurso y el
cumplimiento de los parámetros de vertido de acuerdo RVRAR, de lo anterior se
derivan tres fórmulas matemáticas para la aplicación en el cálculo según sea el
escenario (López, 2003):
a)
Los parámetros cumplen lo establecido en
el RAVRAR:
(Ecuación 1)
b)
Los parámetros no cumplen lo establecido
en el RAVRAR:
(Ecuación 2)
c)
El ente
generador hace uso no consuntivo del agua:
(Ecuación 3)
Donde:
j: Parámetro de
contaminación objeto de cobro.
Monto j: Monto a
cobrar por trimestre, por concepto del canon ambiental por vertidos del
parámetro j, en colones.
Q:
Caudal promedio vertido del usuario, expresado en litros por segundo (L/s).
0,0864:
Factor de conversión para las magnitudes de tiempo y masa.
t: Tiempo promedio de vertido al día del
usuario, expresado en horas.
0,75:
Factor de descuento por cumplimiento del RAVRAS
Mj: Monto correspondiente al parámetro j, en colones por kilogramo
(colones/kg).
Evaluación del diseño de la metodología de valoración económica
utilizada en el reglamento de CAV
El método de valoración utilizado para la determinación del valor
económico de la descarga de aguas residuales en cuerpos receptores tomó como
base un estudio realizado en la cuenca del Río Grande de Tárcoles para el Proyecto de Alcantarillado Sanitario de la
GAM, realizado por el por el Instituto Costarricense de Acueductos y Alcantarillados (ICAA)
entre los años 1997-1998.
Los factores involucrados para la definición de estos montos
específicamente se encuentran relacionados a los costos de inversión requeridos
para terrenos, construcción de instalaciones, sistemas de tratamiento, redes de
colección, sistemas de bombeo, costos anuales de operación y mantenimiento
(COM); así como los costos unitarios de remoción para los contaminantes base de
cobro y su respectiva carga anual estimada. Además, para obtener estos valores,
los formuladores del CAV tomaron como base una población servida para el 2025
de 1.632.937 personas, generado 180 L / día de agua residual con una carga en
DQO de 667 mg/L y 500 mg/L de S.S.T.
En el cuadro 2 se muestran los valores obtenidos por el estudio
técnico y financiero, lo cuales fueron la base de estimación para los montos
fijados en el CAV. Estos valores reflejan el costo de evitar la contaminación
(costo de mitigación o de abatimiento), pero no incorporan el costo monetario
del daño asociado con esa contaminación, por lo que se trata de un valor que
subestima el verdadero costo que implican las externalidades negativas
provocadas por los entes generadores. Esto, a pesar de que el decreto en su
constitución proponía estimar los costos de los daños asociados con la
contaminación hídrica, calculados mediante las técnicas de valoración económica
que defina el MINAE.
Cuadro 2. Costo por unidad de carga removida en dólares
para el cobro de CAV. (López y Méndez, 2004)
|
Concepto |
Valor |
|
Costo Anual
equivalente de remoción DQO ($) |
24,454,058.04 |
|
Costo Anual
equivalente de remoción SST ($) |
18,278,100.40 |
|
Cantidad anual
de DQO removida (Kg) |
113,490,931.51 |
|
Cantidad anual de
SST removida (Kg) |
95,710,118.40 |
|
Costo unitario
de remoción DQO ($/Kg) |
0,22 |
|
Costo unitario de
remoción SST ($/Kg) |
0,19 |
|
Costo anual equivalente = costos anuales de
capital + costos anuales de COM |
|
|
Datos de proyección al 2025 con la mayor
capacidad instalada del sistema |
|
Aplicación del CAV a datos reales de Reportes Operacionales
Se consultó una base de ROAR suministrada por
el Ministerio de Salud (2014), en la cual se sistematizaba datos relacionados a
los vertidos realizados en el río Virilla durante el periodo comprendido del
IC2012-IIC2014. La caracterización de los vertidos por código CIIU expresado
como carga contaminante (Caudal por DQO), se muestra en la figura 1, destacando
que a pesar de existir más de 10 tipos de actividades productivas con permiso
de vertido al río Virilla, el 82,3% del total de la carga es aportado por
actividad con el código CIIU 7010, relativa a la actividad de alcantarillado
sanitario. Esta distribución se explica debido a que esta actividad posee
caudales diarios de vertido de 3138 m3/día, por esta razón se decide
hacer una revisión de los reportes operacionales del ente generador con código
CIIU 7010, que mayor cantidad de reportes consigne en la base de datos, con el
objetivo de conocer los montos pagados por el mismo bajo el escenario del
actual reglamento.
Para el caso de estudio desarrollado, se aplicaron las ecuaciones 1 y 2
ya que no existe uso no consuntivo y además existe incumplimiento en ambos
parámetros. La concentración de DQO y
SST del sitio de estudio se estimó a
partir de los resultados publicados por Mena-Rivera y otros (2018), donde se
evaluó la calidad del agua superficial del río Virilla del 2014-2016, además,
al tratarse de alcantarillado sanitario, se asumió que el ente generador vierte
al menos durante 30 días del mes en un periodo de 8 horas. En el cuadro 3 se
muestran las estimaciones de los montos que debió pagar el ente generador en
cada periodo respectivo.

Figura 1. Porcentaje de carga orgánica vertida por
día el río Virilla según el código CIIU del ente generador.
Cuadro 3. Aplicación del
Decreto Ejecutivo No. 34431 MINAE Reglamento de Canon por Vertidos
|
Caudal (L/s) |
DQO (mg/L) |
SST (mg/L) |
Monto por DQO ($) |
Monto por SST ($) |
|
|
2012-IC |
35 |
133 |
31 |
1 769 |
239 |
|
2012-IIC |
33 |
118 |
36 |
1 452 |
287 |
|
2012-IIIC |
37 |
26 |
42 |
161 |
398 |
|
2013-IC |
37 |
366 |
58 |
18
734 |
772 |
|
2013-IIC |
37 |
204 |
42 |
6 747 |
397 |
|
2013-IIIC |
37 |
184 |
56 |
5 291 |
718 |
|
2014-IC |
37 |
191 |
85 |
5 896 |
2 125 |
|
2014-IIC |
38 |
91 |
7 |
1 206 |
-143 |
|
Total
|
$41
246 |
$4
934 |
|||
Desafortunadamente, para alcances de esta investigación, no fue posible
la obtención mediante fuente primaria, la cantidad de personas a la que sirvió
este generador. Sin embargo, de acuerdo con la ecuación 4, es posible estimar
el número promedio de personas abastecidas por este generador, utilizando como
factor de generación de aguas residuales un valor de 180 litros por persona por
día (Ruiz, 2012), se logra obtener un valor promedio aproximado de 17 684
personas abastecidas por día.
(Ecuación 4)
Con este valor y en conjunto con los datos del cuadro 3, puede
estimarse el monto total de pago por cada persona en su recibo mensual, tomando
como base los resultados obtenidos se estima que una persona mensualmente pagó
durante este periodo un total de $0,082/mes.
Estudios realizados en Grecia, han mostrado que las personas han
incrementado su disposición a pagar por servicios de saneamiento de aguas
residuales (WTP, “Willing to pay”),
puesto que Kontogianni et al (2003) encontraron un
WTP del 69% en la población de estudio, por su contraparte, Tziakisa
et al (2009) encontraron un WTP aproximado de 93%. Estudios más recientes
realizados en Malasia por Munusami et al (2016),
determinaron un WTP del 87%. Los resultados
encontrados por estos autores evidencian una tendencia al cambio hacia una
mayor conciencia ambiental, por lo que la realización de un estudio de este
tipo en nuestro país a través de métodos de contingencia sería importante para
fundamentar futuros cambios a los montos actuales del CAV.
Casos más específicos son evidenciados por
estudios de Acey et al (2019) en Kenia, Ezebilo (2013) en Nigeria y Tudela-Mamani et al (2017) en
Perú, ya que determinaron WTP´s de 2,9 - 2 y 1,46
($/mes), respectivamente, como aumento en la facturación mensual de los
servicios de aguas con el objetivo de invertir en nuevos sistemas de
tratamiento de aguas residuales o mejoramiento de estos. Los valores
mencionados anteriormente, sugieren que los precios pagados en Costa Rica
únicamente por la remoción de la carga contaminante son bastante bajos.
Determinación de las funciones ambientales afectadas por el vertido de
aguas residuales
El deterioro
evidente del recurso hídrico por vertidos de tipo especial y/o ordinario a cuerpos de agua, genera que las funciones
ambientales del agua se vean afectadas tal y como se describe en el cuadro 4.
Cuadro 4. Funciones ambientales
afectadas por la contaminación del recurso hídrico. (Calvo, 2014; López, 2003)
|
Servicios |
Funciones |
Afectación |
||
|
De aprovisionamiento |
•Alimento (agricultura y ganadería) • Procesos bioquímicos • Agua dulce |
Disminución de la
cantidad de agua potable esencial para el funcionamiento bioquímico del ser
vivo |
||
|
Reguladores |
• Reproducción vegetal • Polinización • Diseminación de semillas • Regulación de plagas •Protección contra riesgos naturales • Regulación de la erosión • Purificación de aguas |
Mayor incidencia de inundaciones por
desbordamiento de ríos, disminución de la tasa de purificación del agua,
enfermedades. |
||
|
Culturales |
• Educación y generación de conocimientos •Recreación y valores estéticos |
Afectación del
paisaje, descontento social |
||
|
De apoyo |
• Producción primaria • Aseguramiento del hábitat •Ciclo de nutrientes • Formación y retención del suelo • Producción de oxígeno atmosférico • Ciclo del agua (de los recursos hídricos) |
Destrucción de ecosistemas acuáticos,
disminución de la tasa de intercambio de oxígeno, afectación del ciclo
hidrológico. |
||
Consideraciones para la mejora de la metodología de valoración económica del
CAV
El CAV desde el
punto de vista conceptual según lo expuesto en el cuadro 1, fundamenta su
valoración económica en dos grandes aspectos: el costo de remoción de la carga
contaminante vertida y los costos asociados a la contaminación hídrica. No
obstante, en la evaluación del diseño de la metodología, se evidencia que
actualmente solo se contemplan el costo
de remoción. La metodología actual empleada del CAV, es un método basado en
el valor de uso del recurso hídrico debido a la función ambiental de servicio de
tratamiento o depuración del agua residual. Específicamente podríamos
relacionar esta metodología con un enfoque de valoración directa de mercado por
costos de reemplazo, mediante un análisis económico de inversión inicial y
costos de mantenimiento de un sistema de tratamiento convencional,
estableciéndose el costo unitario por kg de contaminante vertido.
Lo anterior nos
indica que, hoy en día el MINAE no ha podido establecer una metodología de
valoración para los costos de los daños asociados con la contaminación hídrica.
Esto, debido a que durante muchos años no ha existido la articulación necesaria
entre distintos actores importantes de nuestra sociedad, que puedan colaborar
con esta institución en la propuesta de metodologías para valorar los daños ocasionados
por el vertido de aguas residuales a los cuerpos receptores y que con esto el
generador internalice las externalidades negativas, que impactan a la sociedad
costarricense (Ministerio del Ambiente y Energía, 2003).
Inicialmente, se
recomienda considerar las funciones ambientales expuestas en el cuadro 4, ya
que tienen una afectación importante por la contaminación del recurso hídrico.
Para la valoración de estos daños sería importante definir una prioridad para
tomar en cuenta en el segundo aspecto de valoración del CAV. Esta prioridad
debería estar sustentada en una matriz de evaluación de funciones ambientales
prioritarias y significativas en las principales cuencas hidrográficas del
país, con el objetivo de que el segundo factor a integrar al cobro integre de
una manera holística los diferentes valores de no uso del recurso hídrico en el
país.
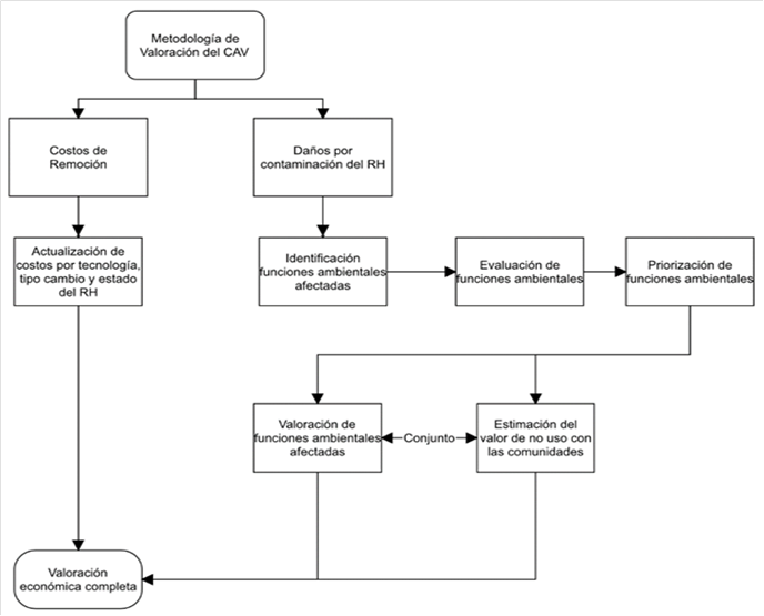
Posterior a la
priorización de las funciones ambientales, se deberían determinar las
metodologías de valoración económica aplicables. No obstante, nos parece
importante destacar que un componente imperativo del valor económico a evaluar
sería el de no uso, esto mediante un método de valoración contingente, que
permita conocer cuanto representa para las comunidades cercanas de los
principales puntos de vertido, el restaurar y/o conservar la calidad del agua
en el cuerpo receptor. En la figura 2 se muestra un diagrama de flujo propuesto
para la evaluación de la metodología actual del CAV.

Figura 2.
Diagrama de flujo para la propuesta de mejora a la metodología de valoración
económica del CAV.
Fuente:
Elaboración propia.
El CAV constituye uno de los primeros
instrumentos de valoración económica de servicios ambientales existentes en Costa
Rica. Su importancia es alta debido a que su constitución pretendía restaurar
las condiciones de la calidad de los principales ríos del país, además de
generar un proceso de conciencia en la sociedad costarricense. Actualmente este
instrumento permite generar fondos que sustenten proyectos de inversión en el
área de saneamiento ambiental, permitiendo transformar la internalización de
las externalidades en posibles soluciones de la degradación ambiental de
nuestros ecosistemas hídricos. No obstante, un hallazgo importante de esta
investigación reside en que actualmente el CAV está ejecutándose de manera
incompleta según su base de constitución, ya que la metodología mediante la
cual se obtuvieron los montos de cobro para cada parámetro solo contempla los
valores de uso directo, dejando de lado la estimación de daños ambientales por
el uso del recurso hídrico como sistema depurador.
Para
la adecuada valoración de los servicios ambientales brindados por los cuerpos
receptores, se debe incluir los daños ocasionados al recurso hídrico y como
estos repercuten en la sociedad costarricense, el MINAE debe articular
esfuerzos con otras instituciones del estado y la academia, con el fin de
estimar de manera adecuada los daños que representa la disminución de calidad
de los cuerpos de agua en el país. Para esta valoración, deben considerarse
(más no limitarse) a las funciones ambientales propuestas en esta
investigación, definiendo una priorización en un proceso sistemático donde se
interrelaciona cada función a una metodología de estimación adecuada. Por
ejemplo, aquellos valores de no uso deben estimarse a través de una valoración
no contingente, integrando a su vez y en la medida de lo posible la
participación de diversos actores clave (comunidad, gobiernos locales,
actividades productivas, entre otros), con el objetivo de desarrollar esta
mejora en el marco de la gestión integrada del recurso hídrico.
El
reglamento debería tener procesos de actualización periódicos con el fin de
compensar los cambios de tecnologías de tratamiento, tipos de cambio de moneda
e inclusive poder contemplar las mejoras o los detrimentos en los que ha
incurrido el cuerpo de agua receptor por prestar el servicio, de esta manera se
internalizarían las externalidades positivas y/o negativas según corresponda. Desde la
entrada en vigor del CAV, el valor de la variable Mj,
de las ecuaciones anteriores, ha sido tema de discusión en diversos ámbitos de
la gestión de aguas residuales, principalmente debido a dos factores: la
crítica hacia el monto relativamente bajo perceptible por las personas y el
desconocimiento de los criterios utilizados para la fijación de dichos valores.
En esta investigación se logró evidenciar que los montos actuales son bajos si
se compara con la disposición de pago para el saneamiento de aguas residuales
en otros países. Finalmente, es importante repensar si el
método de cálculo basado en dos variables es el idóneo para el cobro del CAV,
ya que podría plantearse el utilizar un modelo multivariado que integre las 8
variables de control básico establecidas por el RAVRAR o al menos las que un
análisis estadístico robusto revelen que son significativas y correlacionadas
con el deterioramiento en la calidad del agua.
Agradecimientos
Se agradece a el Consejo de Becas de la Universidad Estatal a
Distancia y al Fondo de Incentivos del MICIIT por el financiamiento brindado a
los autores de este documento en sus estudios de Maestría en Gestión y Estudios
Ambientales ya que la producción de este artículo nace en el marco del programa
de estudios de esta maestría.
Acey, C., Kisiangani, J., Ronoh, P., Delaire, C., Makena, E., Norman, G. & Peletz,
R. (2019). Cross-subsidies
for improved sanitation in low income settlements: Assessing the willingness to
pay of water utility customers in Kenyan cities. World Development, 115,
160–177. https://doi.org/10.1016/j.worlddev.2018.11.006
Barrenha, P. I. I., Tanaka, M. O., Hanai,
F. Y., Pantano, G., Moraes,
G. H., Xavier, C., y Mozeto, A. A. (2018).
Multivariate analyses of the effect of an urban wastewater treatment plant on
spatial and temporal variation of water quality and nutrient distribution of a
tropical mid-order river. Environmental Monitoring and Assessment, 190(1).
https://doi.org/10.1007/s10661-017-6386-4
Ballestero, M., y Reyes, V. (2006). Water Quality Managment in Central America: Case Study of Costa Rica. En B. Braga, M. Porto, y L. Meneses
(Eds.), Water Quality Management in the Americas (pp. 179–198). New York:
Springer Berlin Heidelberg. https://doi.org/10.1007/3-540-30444-4_5
Baumol, W. y Oates, W. (1988). The Theory of
Environmental Policy. Cambridge: University Press. Retrieved from https://www.cambridge.org/core/books/theory-of-environmental-policy/E8FE3C8AB6D8D6982E5B65CC95FA1478
Bower, K. M.
(2014). Water supply and sanitation of Costa Rica. Environmental Earth
Sciences, 71(1), 107–123. https://doi.org/10.1007/s12665-013-2416-x
Calvo, A. (2014). Manual para docentes:
Conservación y uso sostenible del servicio ecosistémico del agua. Instituto
Costarricense de Acueductos y Alcantarillados (AyA). Retrieved
from https://www.aya.go.cr/interactivo/materialDocentes/El%20Agua.pdf
Chinchilla, M. (2017). Dirección de Gestión de Calidad Ambiental (DIGECA).
Ministerio de Ambiente y Energía. Entrevista por correo electrónico.
Chopra, V., & Das, S. (2019). Estimating Willingness to Pay for Wastewater
Treatment in New Delhi: Contingent Valuation Approach. Ecology, Economy and
Society-the INSEE Journal, 2(2), 75–108.
da Rocha, M. P., Dourado,
P. L. R., Cardoso, C. A. L., Cândido, L. S., Pereira,
J. G., de Oliveira, K. M. P., y Grisolia, A. B.
(2018). Tools for monitoring aquatic environments to identify anthropic
effects. Environmental Monitoring and Assessment, 190(2). https://doi.org/10.1007/s10661-017-6440-2
Echeverría, J. Cantillo, B. (2013). Instrumentos
Económicos para la Gestión del agua. Revista de Ciencias Ambientales, 45, 13-22. https://doi.org/10.15359/rca.45-1.2
Ezebilo, E. E. (2013). Willingness to
pay for improved residential waste management in a developing country. International
Journal of Environmental Science and Technology, 10(3), 413–422.
https://doi.org/10.1007/s13762-012-0171-2
Ha, P. T. T., Kokutse,
N., Duchesne, S., Villeneuve, J. P., Bélanger, A.,
Hien, H. N., y Bach, D. N. (2017). Assessing and selecting interventions for
river water quality improvement within the context of population growth and
urbanization: a case study of the Cau River basin in
Vietnam. Environment, Development and Sustainability, 19(5),
1701–1729. https://doi.org/10.1007/s10668-016-9822-7
Hernández-Sancho, F., Molinos-Senante, M., & Sala-Garrido, R. (2010).
Economic valuation of environmental benefits from wastewater treatment
processes: An empirical approach for Spain. Science of the Total Environment,
408(4), 953–957. https://doi.org/10.1016/j.scitotenv.2009.10.028
Herrera-Murillo,
J. (2017). Uso y estado de los recursos:
Recurso Hídrico. En Informe Estado de la Nación en Desarrollo Sostenible
2017 (pp. 3–31). San José, Costa Rica: Programa Estado de la Nación. Retrieved from http://estadonacion.or.cr/files/biblioteca_virtual/023/Ambientales/Corrales_L_2017a.pdf
Kontogianni, A., I. H.
Langford, A. Papandreou, and M. S. Skourtos. (2003).
―Social Preferences for Improving Water Quality: An Economic Analysis of
Benefits from Wastewater Treatment Water Resources Management 17 (5):
317-336. https://doi.org/10.1023/A:1025866818391
López,
R. Méndez, H. (2004).
Un canon por vertidos para el control de la contaminación hídrica. Comisión
Centroamericana de Ambiente y Desarrollo (CCAD).
López, R. (2003). “Canon ambiental por vertidos”.
Un instrumento económico alternativo para el control y la prevención de la
contaminación hídrica en Costa Rica: Instructivo para el cálculo del monto a
pagar.
Massoud, M. A. (2012). Assessment of water quality
along a recreational section of the Damour River in
Lebanon using the water quality index. Environmental Monitoring and
Assessment, 184(7), 4151–4160. https://doi.org/10.1007/s10661-011-2251-z
Mena-Rivera, L., Vásquez-Bolaños, O.,
Gómez-Castro, C., Fónseca-Sánchez, A.,
Rodríguez-Rodríguez, A., & Sánchez-Gutiérrez, R. (2018). Ecosystemic Assessment of Surface Water Quality in the
Virilla River : Towards
Sanitation Processes in. Water, 10, 1–16. https://doi.org/10.3390/w10070845
Ministerio de Ambiente y Energía, Ministerio de
Salud & Instituto Costarricense de Acueductos y Alcantarillado. (2016).
Política Nacional de Saneamiento en Aguas Residuales. 72-92
Ministerio del Ambiente y Energía de Costa Rica,
Programa de Modernización de los Sistemas de Gestión Ambiental en Centroamérica
(PROSIGA), Comisión Centroamericana de Ambiente y Desarrollo (CCAD). (2003).
Canon Ambiental por Vertidos: Un instrumento económico alternativo para el
control y la prevención de la contaminación hídrica en Costa Rica.
Munusami, C., Othman, J., Ismail, S. M., & Siwar, C. (2016). Estimation of willingness to pay for
wastewater treatment service improvement in Malaysia. International Journal
of Business and Society, 17(2), 365–374. https://doi.org/10.33736/ijbs.530.2016
Onestini, M. (2011). Water quality and health in poor
urban areas of Latin America. International Journal of Water Resources
Development, 27(1), 219–226.
https://doi.org/10.1080/07900627.2010.537244
Ortega, L. (2006). Los
Instrumentos económicos en la gestión del agua. El caso de Costa Rica. Unidad
de Recursos y Energía, CEPAL, 19-29. Retrieved
from http://biblioteca.ues.edu.sv/revistas/10800059.pdf
Poltronieri, F.;
Cabrera, J. (2016). Impacto Ambiental y Mitigación de Daños, Primer
edición.; EUNED: Costa Rica, 2016; pp:1713-257.
Ruiz, F. (2012). Gestión de las
Excretas y Aguas Residuales en Costa Rica. Instituto Costarricense de
Acueductos y Alcantarillados. Recuperado de
https://www.aya.go.cr/centroDocumetacion/catalogoGeneral/Gestión de las
Excretas y Aguas Residuales en Costa Rica Situación Actual y
Perspectiva.pdf
Tudela-Mamani, J. W. (2017). Disponibilidad a pagar por el mejoramiento en el tratamiento
de aguas residuales: Aplicación del método de valoración contingente en Puno,
Perú. Revista Chapingo, Serie Ciencias Forestales y Del Ambiente, 23(3),
191–213. https://doi.org/10.5154/r.rchscfa.2016.11.059
Tziakisa, I., I. Pachiadakisa, M. Moraitakisa, K. Xideasa, G. Theologisa, and K. P.
Tsagarakis. (2009). ―Valuing benefits from wastewater treatment
and reuse using contingent valuation methodology. Desalination 237:
117–125. https://doi.org/10.1016/j.desal.2007.12.028