Revista Innovaciones
Educativas / ISSN 2215-4132 / Vol. 26 / Número 41 / Julio - Diciembre, 2024
Estimulación de la memoria y el recuerdo de información en personas adultas mayores a través del Aprendizaje Basado en Retos (ABR) en Educación Superior
Memory Stimulation and Information Retrieval in Older Adults through Challenge-Based Learning (CBL) in Higher Education
Estimulação da memória e lembrança de informações em pessoas idosas por meio da Aprendizagem Baseada em Desafios (ABD) no Ensino Superior
Verónica Villarroel Henríquez
Universidad San Sebastián, Concepción, Chile
veronica.villarroel@uss.cl
ORCID:
https://orcid.org/0000-0002-3000-2248
Isidora Castillo Rabanal
University College London
Londres, Reino Unido
isidora.rabanal.21@ucl.ac.uk
ORCID:
https://orcid.org/0000-0002-9941-1437
Javiera Santana Abásolo
Universidad del Desarrollo
Concepción, Chile
jasantanaa@udd.cl
ORCID:
https://orcid.org/0000-0001-7927-5944
Recibido – Received – Recebido: 27/11/2023
Corregido – Revised – Revisado: 17/02/2024
Aceptado – Accepted – Aprovado: 01/03/2024
DOI: https://doi.org/10.22458/ie.v26i41.5050
URL: https://revistas.uned.ac.cr/index.php/innovaciones/article/view/5050
Resumen: El estudiantado universitario aspira a desarrollar habilidades prácticas que lo preparen para enfrentar los desafíos del mundo real. Estas expectativas confrontan a los enfoques pedagógicos tradicionales, impulsando a adoptar nuevos enfoques orientados al abordaje de problemas de la sociedad actual que demandan soluciones innovadoras. Dado lo anterior, se propuso, al estudiantado universitario, implementar una innovación educativa que buscaba el diseño de soluciones para la estimulación de la memoria y el recuerdo de información en personas adultas mayores. Esta innovación educativa aplicó la metodología del aprendizaje basado en retos y el proceso de design thinking. Las personas participantes fueron 20 estudiantes; 7 personas profesionales de la salud y 14 personas adultas mayores. Además, los instrumentos utilizados fueron entrevistas semiestructuradas y un cuestionario de evaluación de la innovación educativa. Los resultados mostraron una valoración positiva de la innovación educativa por parte del estudiantado participante y el logro del diseño de productos innovadores para potenciar la capacidad de memorización y recuerdo en personas adultas mayores. Por lo que se concluye que la innovación educativa fue una propuesta exitosa para que el estudiantado universitario se comprometa con su aprendizaje, desarrolle competencias relevantes para el mundo laboral y se sensibilice frente a problemáticas de la etapa de vejez.
Palabras claves: Aprendizaje basado en retos, Innovación educacional, Design Thinking, Personas adultas mayores, Memorización y Recuerdo, Educación superior.
Abstract: University students seek to develop practical skills to prepare them for real-world challenges. These expectations confront traditional pedagogical approaches and drive the adoption of new approaches that are oriented toward addressing problems in today's society that require innovative solutions. In light of the above, university students were asked to implement an educational innovation aimed at designing solutions to stimulate memory and recall of information in older adults. This educational innovation applied the challenge-based learning methodology and a design thinking process. The participants were 20 students, 7 health professionals, and 14 older adults, and the instruments used were semi-structured interviews and an evaluation questionnaire of the educational innovation. The results showed that the students positively evaluated the educational innovation and the achievement of designing innovative products to improve memory and retrieval skills in older adults. In conclusion, the educational innovation was a successful proposal to encourage university students to engage in their learning, develop work-related skills, and raise awareness of the problems of old age.
Keywords: Challenge-Based Learning, Educational Innovation, Design Thinking, Older Adults, Memory and Recall, Higher Education.
Resumo: Os estudantes universitários aspiram desenvolver habilidades práticas que os preparem para enfrentar os desafios do mundo real. Estas expectativas confrontam os enfoques pedagógicos tradicionais, incentivando a adoção de novos enfoques destinados a resolver problemas da sociedade atual que exigem soluções inovadoras. Diante do exposto, propôs-se aos estudantes universitários a implementação de uma inovação educativa que procurava projetar soluções para a estimulação da memória e a lembrança de informações em pessoas idosas. Esta inovação educativa aplicou a metodologia de aprendizagem baseada em desafios e o processo de design thinking. As pessoas participantes foram 20 estudantes; 7 profissionais de saúde e 14 pessoas idosas. Além disso, os instrumentos utilizados foram entrevistas semiestruturadas e um questionário de avaliação da inovação educativa. Os resultados mostraram uma avaliação positiva da inovação educativa por parte dos estudantes participantes e o escopo do design de produtos inovadores para melhorar a capacidade de memorizar e lembrar em pessoas idosas. Portanto, conclui-se que a inovação educativa foi uma proposta bem-sucedida para que os estudantes universitários se comprometam com a sua aprendizagem, desenvolvam competências relevantes para o mundo do trabalho e tomem consciência dos problemas da fase da velhice.
Palavras-chave: Aprendizagem Baseada em Desafios, Inovação educacional, Design Thinking, Pessoas idosas, Memorização e Lembrança, Ensino Superior.
INTRODUCCIÓN
Uno de los desafíos que enfrenta la educación superior en términos del proceso de enseñanza-aprendizaje es la adaptación a un entorno educativo en constante cambio. La rápida evolución de la tecnología, las expectativas cambiantes del estudiantado y las demandas del mercado laboral están desafiando las metodologías tradicionales de enseñanza (Cordero-González et al., 2022). La transición hacia un enfoque más centrado en el estudiantado, que fomente el pensamiento crítico, la colaboración y la adquisición de habilidades prácticas, junto con garantizar la calidad y la pertinencia de una enseñanza innovadora, es esencial (Bernate y Vargas-Guativa, 2020). El estudiantado universitario de hoy busca una experiencia educativa que trascienda la mera acumulación de conocimientos, aspirando a desarrollar habilidades prácticas, pensamiento crítico y resolución de problemas que lo preparen de manera efectiva para los desafíos del mundo real y la vida laboral (Pagán-Castaño et al., 2023).
La innovación educativa representa un cambio en la forma en que se concibe y se practica la educación, que permite responder a este entorno en constante transformación. Significa alejarse de enfoques tradicionales y adoptar nuevas metodologías, tecnologías y estrategias pedagógicas que fomenten un aprendizaje más efectivo, significativo y centrado en el estudiantado. Así mismo, implica un cambio en cómo se concibe y se construye el conocimiento en el ámbito educativo, qué métodos o enfoques se consideran válidos y cómo se aborda la relación entre la persona que aprende y el proceso educativo.
Al explicitar la posición teórica y epistemológica, se busca proporcionar transparencia sobre los fundamentos conceptuales que subyacen en la sistematización de la experiencia de innovación educativa. Esto contribuye a la validez y la comprensión más profunda de los resultados obtenidos, permitiendo a otras personas investigadoras y profesionales evaluar críticamente la intervención y considerar su aplicabilidad en diferentes contextos educativos.
Tanto Fullan y Langworthy (2014) como Christensen et al. (2008) han contribuido significativamente a conceptualizar la innovación educativa como categoría de estudio, proporcionando marcos teóricos y perspectivas valiosas para comprender y abordar los desafíos en este ámbito. Al respecto, Fullan y Langworthy (2014) argumentan que la innovación educativa va más allá de simplemente introducir nuevas tecnologías en el aula; se trata de transformar fundamentalmente la manera en que se enseña y aprende. Por su parte, Christensen et al. (2008) sostienen que las innovaciones pueden transformar los sistemas educativos al ofrecer soluciones más accesibles y eficaces que desafían el statu quo.
En este sentido, la innovación educativa implica la creación de ambientes de aprendizaje dinámicos y colaborativos, la personalización de la educación para satisfacer las necesidades individuales del estudiantado y la promoción del pensamiento crítico y habilidades del siglo XXI (Latorre-Cosculluela et al., 2021; Paniagua-Esquivel, 2022; Zhang et al., 2020). El impacto de la innovación educativa en la educación superior es profundo, ya que prepara al estudiantado para enfrentar los desafíos de un mundo en constante cambio, lo dota de habilidades transferibles y lo empodera para ser aprendices de por vida (García-Sicard et al., 2022). Además, contribuye a la calidad y la excelencia académica al promover una educación más relevante y atractiva, lo que beneficia tanto al estudiantado como a instituciones.
En este contexto, la metodología de aprendizaje basado en retos (ABR) o desafíos emerge como una estrategia educativa innovadora y efectiva que se alinea perfectamente con las necesidades de la educación superior. En el ABR, el estudiantado se enfrenta a problemas o desafíos auténticos y complejos que requieren soluciones creativas y colaborativas. Estos desafíos, a menudo, están vinculados a situaciones del mundo real y pueden abordar problemas sociales, científicos, tecnológicos o empresariales. Por lo que el estudiantado trabaja en equipo para abordar estos retos, aplicando conocimientos y habilidades de manera integrada (Fadel et al., 2015; Wagner, 2008).
El aprendizaje basado en retos (ABR) pone al estudiantado en el centro de su proceso de aprendizaje, al presentarle desafíos significativos, fomentando el compromiso activo del estudiantado, la aplicación de conocimientos y habilidades en contextos reales, lo que, a su vez, lo prepara para la resolución de problemas complejos en el mundo laboral (Gallagher y Savage, 2020). El ABR no solo empodera al estudiantado, sino que también ayuda al profesorado a adaptar sus enfoques pedagógicos para satisfacer las necesidades cambiantes de una sociedad en constante evolución. Además, promueve el pensamiento crítico, la creatividad y la adquisición de habilidades prácticas, mientras se promueve un ambiente de aprendizaje dinámico y participativo (Hitchcock, 2017).
Para implementarlo, el profesorado primero identifica desafíos o problemas del mundo real que requieren soluciones. Luego, guía al estudiantado para que investigue, analice y desarrolle respuestas a estos desafíos, fomentando el pensamiento crítico y la creatividad. El estudiantado trabaja en equipos, lo que promueve la colaboración y la comunicación efectiva. Por su parte, la evaluación se centra en la calidad de las soluciones propuestas, el proceso de resolución de problemas, así como la adquisición de habilidades y conocimientos relevantes (Malmqvist et al., 2015).
El ABR comparte similitudes con el aprendizaje basado en problemas (ABP), pero con algunas diferencias clave. Ambos enfoques buscan fomentar el aprendizaje activo y centrado en el estudiantado, pero difieren en la forma en que presentan los desafíos o problemas y en el grado de estructuración del proceso de aprendizaje. El ABP presenta al estudiantado situaciones problemáticas, sin embargo, estas, a menudo, se muestran de manera más organizada y con un método estandarizado. El estudiantado trabaja para identificar y resolver problemas específicos a través de un proceso estructurado, investigando, analizando y proponiendo soluciones (Barrows y Wee, 2007).
Uno de los desafíos que enfrenta el mundo actual tiene relación con el envejecimiento de la población mundial (Organización Mundial de la Salud [OMS], 2017a) y sus consecuencias a nivel físico, cognitivo, psicológico y social (Aguirre-Milachay y Alva-Díaz, 2018). También tiene un impacto en la economía de países, debido al menor crecimiento del PIB y una disminución en la oferta de trabajo (Lukyanets et al., 2021; Papapetrou y Tsalaporta, 2020). Por otro lado, las personas adultas mayores incurren en más gastos médicos y de hospitalización (Canta et al., 2016; Niimi, 2016; Wang et al., 2017).
Por su parte, el envejecimiento se define como un proceso continuo, universal e irreversible, pero también heterogéneo, que determina una pérdida progresiva de la capacidad de adaptación. Su variabilidad se explica por la influencia de factores genéticos, sociales e histórico-culturales del desarrollo humano, más allá de lo cronológico (Sarabia-Cobo, 2009). Junto a ello, la nutrición, el ejercicio físico, el estilo de vida, las capacidades cognitivas, el apoyo social y la presencia de enfermedades crónicas desempeñan papeles importantes en el envejecimiento (Hauer et al., 2002).
Para favorecer la salud mental de las personas adultas mayores, la OMS (2021) sostiene que los entornos físicos y sociales son altamente relevantes como fuentes de apoyo social, en particular dentro de la familia, el vecindario y las comunidades. La soledad puede desencadenar depresión (OMS, 2017b) y elevar el riesgo de mortalidad (O'Súilleabháin et al., 2019; Valtorta et al., 2016). Eventos como la muerte de personas cercanas, la jubilación o la discapacidad contribuyen significativamente a la acentuación de los trastornos afectivos, más aún si disminuyen las interacciones sociales y aumenta el aislamiento (Tello-Rodríguez et al., 2016). Así mismo, las personas adultas mayores con depresión tienen mayor riesgo de suicidarse (Taylor, 2014); siendo la depresión en personas mayores de 60 años de 5,7% a nivel mundial (Institute of Health Metrics and Evaluation, 2019).
Por otra parte, los trastornos neurocognitivos reducen el rendimiento general de la persona paciente generando dependencia y necesidad de cuidado cercano (Tello-Rodríguez et al., 2016). Las capacidades cognitivas son especialmente importantes en la calidad de vida y salud metal de la persona adulta mayor (Hauer et al., 2002). El mantener experiencias de aprendizaje continuo y la estimulación permanente ayudan a las personas adultas mayores a permanecer cognitivamente intactas (Alvarado-García y Salazar-Maya 2014). Terraza et al. (2020) encontraron que las actividades recreativas llevadas a cabo por personas adultas mayores (como bailar, leer, hacer manualidades, entre otras) correlacionan positivamente con sus capacidades cognitivas y funcionales. Por lo tanto, este tipo de actividades debiesen ser tomadas en cuenta en programas de estimulación.
Arias-Jiménez y Gutiérrez-Soto (2020) sostienen que es posible promover prácticas de vida saludables y capacidades cognitivas en personas adultas mayores mediante la creación de entornos saludables, el desarrollo de habilidades y actitudes personales. Además, Yu y Wei (2021) observaron que las personas adultas mayores que vivían en comunidades con entornos enriquecidos tenían niveles cognitivos más altos y un deterioro más lento que otras personas adultas mayores.
La actividad física también es señalada como un factor protector de la atención (Wikee y Martella, 2018) y el deterioro cognitivo (Franco-Martin et al., 2013). Se han identificado como factores protectores para la salud de las personas adultas mayores el tener una alimentación saludable, actividad física, la necesidad de poder valerse por sí mismas y de buscar herramientas para su autocuidado (Arias-Jiménez y Gutiérrez-Soto, 2020; Figuración y Lewis, 2021).
Es posible encontrar en la literatura una serie de ejemplos de programas de estimulación cognitiva que han podido mejorar la calidad de vida y la memoria de personas de la etapa de la vejez (Guerrero-Pertíñez y García-Linares, 2015; Kang et al. 2017; Lee et al., 2020; Tanaka et al., 2021). Por ejemplo, en un metaanálisis realizado por Wang et al. (2020), se compararon los efectos de terapias no farmacológicas en pacientes con deterioro cognitivo leve. Los tipos de terapia consideradas fueron: ejercicio físico, estimulación cognitiva, entrenamiento cognitivo, rehabilitación cognitiva, terapia musical e intervenciones multidominio. Concluyeron que las intervenciones no farmacológicas pueden ser un gran aporte en la mejora de la cognición de personas adultas mayores con deterioro cognitivo leve.
De acuerdo con su investigación, el orden de mejor a peor intervención es el siguiente: estimulación cognitiva, ejercicio físico, intervenciones multidominio, terapia musical, entrenamiento y rehabilitación cognitivos. Si bien estos resultados se toman con cautela, debido al tamaño de la muestra, otros investigadores como Kim et al. (2017) también concluyeron que la estimulación cognitiva es efectiva para mejorar la cognición global.
De esta forma, el objetivo general fue promover el recuerdo de información y la memoria en personas adultas mayores a partir de actividades de su interés, junto a los siguientes objetivos específicos: (a) identificar las necesidades e intereses de las personas adultas mayores; (b) diseñar un producto innovador para promover el recuerdo de información y la memoria en personas adultas mayores considerando sus gustos e intereses; (c) describir la percepción del estudiantado sobre la implementación de la innovación educativa y (d) describir los productos diseñados por el estudiantado para la innovación educativa.
DESARROLLO DE LA EXPERIENCIA
La innovación educativa se implementó en el contexto de un proceso pedagógico universitario de la Universidad del Desarrollo denominado “Desafío i”, que consiste en una actividad académica universitaria que se realiza durante tres días, y se desarrolla a partir de desafíos dirigidos al estudiantado, los cuales son propuestos por el profesorado con la finalidad de fortalecer el desarrollo de competencias a través de la interdisciplina y la colaboración. Los desafíos se caracterizan por ser retadores, interactivos y vinculados con el entorno. El estudiantado de distintas carreras escoge entre más de 200 opciones un solo desafío de acuerdo con sus intereses. En este caso, el desafío correspondiente a la innovación educativa que se propuso tributaba a las competencias genéricas de responsabilidad social e innovación.
La innovación educativa incluyó tres tipos de población: (a) estudiantado universitario de pregrado, (b) personas adultas mayores y (c) personas profesionales de la salud. Participaron en esta innovación educativa 20 estudiantes de la universidad (13 mujeres y 7 hombres) de cinco carreras distintas: Psicología (3), Ingeniería Comercial (4), Odontología (7), Enfermería (2) e Ingeniería Civil (4). Todo el estudiantado participante cursaba tercer año en su carrera. La edad promedio fue 20,9 años (DS= 0,8).
El estudiantado buscó y contactó a las personas adultas mayores y a las personas profesionales de la salud que entrevistaron. Un total de 14 personas adultas mayores fueron entrevistadas (10 mujeres y 4 hombres) por el estudiantado. En este caso, el criterio de selección indicado al estudiantado fue que fueran personas adultas mayores de 60 años. El rango de edad fue entre 61 y 84 años, con una media de edad de 73,64 años (DS = 7,81). Finalmente, se entrevistó a 7 personas profesionales de la salud, con el requisito de que trabajaran en el ámbito de la etapa de vejez (4 mujeres y 3 hombres): 3 enfermeras, un terapeuta ocupacional, 2 psicólogos y un médico. Además, la edad promedio fue 44,2 años (DS= 4,3).
El estudiantado participante diseñó pautas de entrevistas semiestructuradas, para luego entrevistar a personas adultas mayores y personas profesionales de la salud. Estas entrevistas consistieron en preguntas abiertas y flexibles con el fin de explorar la percepción de las personas participantes, a la vez que se ajustan las preguntas a sus respuestas para favorecer la comprensión (Díaz-Bravo et al., 2013). Las entrevistas fueron individuales, grabadas por video y transcritas literalmente para su análisis. Cada una de las personas entrevistadas participó voluntariamente en el estudio y firmó un consentimiento informado. Al finalizar la innovación, se aplicó un cuestionario con preguntas cerradas y una pregunta abierta al estudiantado participante para que evaluara la implementación de la innovación. El análisis cualitativo de la información se realizó mediante análisis temático (Braun y Clarke, 2006) en el software NVIVO Release 1.0, también conocido como NVIVO 20, del año 2020.
La implementación de la innovación educativa se realizó a través de cuatro etapas:
Día 0: al estudiantado inscrito en la innovación educativa, se le envió, días antes del inicio, un correo electrónico de bienvenida, la calendarización del curso y recursos para reflexionar sobre la etapa de vejez. Estos recursos fueron: listados de películas, noticias y charlas Ted sobre la etapa de vejez. Se les pidió revisar un recurso de cada listado con el fin de empatizar, familiarizarse y motivarse con el tema, además, que hicieran un comentario de lo revisado en el foro de la plataforma del curso.
Día 1: durante la mañana, el estudiantado asistió presencialmente al curso. A través de clases activo-participativas, se revisaron contenidos como (a) características del desarrollo evolutivo y salud mental en la etapa de la vejez, considerando teorías y evidencias en las esferas: física, cognitiva, socioemocional; y (b) estrategias de recolección de datos y diseño de entrevistas para empatizar con las vivencias de las personas adultas mayores, así como recoger información de interés para resolver el desafío planteado. La actividad presencial terminó con la construcción de un guion de entrevista semiestructurada. Durante la tarde, el estudiantado hizo trabajo en terreno autónomo de recolección de datos en dos poblaciones: (a) personas adultas mayores y (b) personas profesionales del área de salud que trabajan con personas adultas mayores. El estudiantado trabajó en grupos que se conformaron intencionadamente, buscando que en cada uno de ellos existieran estudiantes de distintas carreras.
Día 2: durante la mañana, el estudiantado asistió presencialmente al curso. Cada grupo presentó los resultados de las entrevistas realizadas (cada grupo presentó al menos dos entrevistas a personas adultas mayores y una a persona profesional de la salud). Se entregó feedback y se realizó una síntesis de los hallazgos presentados. Luego, a través de clases activo-participativas, se discutió sobre experiencias de estimulación cognitiva en la etapa de vejez. Se hizo un trabajo grupal, donde el estudiantado revisó artículos científicos del tema y presentaron los principales resultados. Durante la tarde, se realizó trabajo grupal autónomo. A partir de la recolección de información realizada y los contenidos revisados, el estudiantado en equipo buscó resolver el desafío planteado. El día terminó con una propuesta concreta sobre cómo estimular la salud mental, estimular la memoria y el recuerdo en personas adultas mayores.
Día 3: durante la mañana, se realizó trabajo grupal autónomo, testeando los prototipos con la población de personas adultas mayores para revisar su funcionalidad y si resuelve el problema en cuestión. Después del testeo, mejoraron su producto. En la tarde, los grupos presentaron su producto y fueron evaluados.
A partir de la innovación educativa, se esperaba que el estudiantado lograra una serie de aprendizajes, incluyendo: (a) analizar las características de la etapa de vejez, los desafíos que trae para sociedad y el sistema de salud esta etapa del ciclo vital; (b) aplicar metodologías de recolección de datos para detectar necesidades, gustos, intereses y capacidades de personas adultas mayores; (c) diseñar actividades, recursos o productos para estimular las habilidades cognitivas y la salud mental en personas adultas mayores, y (d) mostrar empatía con las personas de la etapa de vejez y sus vivencias en la sociedad actual.
A continuación, se presentan las percepciones del estudiantado sobre la innovación educativa, los productos desarrollados y los elementos identificados a considerar para la estimulación cognitiva de personas adultas mayores.
Percepción del estudiantado sobre la implementación de la innovación educativa
En general, el estudiantado evaluó positivamente la innovación, destacando el uso de la metodología de aprendizaje basado en retos (Tabla 1).
Tabla 1
Dimensiones de la evaluación de la innovación por el estudiantado
|
Dimensiones Evaluadas |
% M Logro |
|
Calidad del Desafío |
95 |
|
Metodología ABR |
96 |
|
Retroalimentación |
90 |
|
Aprendizaje experiencial |
90 |
|
Interdisciplina |
90 |
|
% Total |
92 |
El reto fue percibido como un desafío que les permitió abordar una problemática del mundo real (Tabla 2).
Tabla 2
Indicadores de la evaluación de la innovación por el estudiantado
|
Indicadores |
% M Logro |
|
El trabajo planteado por el profesor fue desafiante. |
94 |
|
El desafío planteado por la persona docente aborda problemas y contextos reales. |
94 |
|
El trabajo que realicé durante el desafío permitió generar una posible solución al problema planteado. |
90 |
|
A través de las distintas actividades propuestas por la persona docente, logré desarrollar los aprendizajes planteados. |
92 |
|
Las evaluaciones y la retroalimentación recibidas contribuyeron a mi aprendizaje. |
90 |
|
La persona docente explicó claramente la planificación para los días de Semana i. |
92 |
|
La persona docente explicó los objetivos y problemas que dan origen al Desafío. |
92 |
|
El trabajo planteado por la persona docente me permitió aprender a través de la experiencia. |
92 |
|
Las actividades planteadas por la persona docente promueven el trabajo colaborativo con el estudiantado de otras carreras. |
92 |
En los resultados cualitativos, el estudiantado reportó los aspectos que destacaron de la innovación, que abarcan lo retador de la innovación y la posibilidad de aprender sobre el trabajo con personas adultas mayores. Estas percepciones sugieren que el estudiantado se sintiera involucrado con desafíos de la sociedad actual gracias a la innovación educativa, respondiendo a las expectativas que el estudiantado universitario tiene en la actualidad de su proceso formativo (Pagán-Castaño et al., 2023).
Tabla 3
Comentarios del estudiantado sobre la innovación educativa
|
Comentarios |
|
Muy buen desafío |
|
Fue muy exigente |
|
Fue una grata experiencia, al ser la primera vez que participé en la Semana i, me pareció súper entretenido y aprendí muchas cosas nuevas. |
|
Aprendí de las personas adultas mayores y los problemas que enfrentan. |
|
Me gustaría seguir trabajando con personas adultas mayores. |
Productos desarrollados para responder al desafío
Se obtuvo un total de cinco productos dirigidos a personas adultas mayores. El primer producto consistió en una serie de retos (dibujos, completación de ideas, identificación de conceptos, baile según canción, reconocer personas deportistas famosas, cantantes o presidentes de Chile) que la persona jugadora debe completar para pasar al siguiente reto. Una vez completados todos los retos, se gana el juego. Cada reto buscaba estimular la memoria de las personas jugadoras.
Otro producto fue un juego grupal donde a cada persona jugadora le corresponde sacar una carta temática de un mazo, para implementar un desafío a las demás personas jugadoras relacionado con la temática. Cada temática (películas, libros, capitales de países, datos históricos, alimentos) está dirigida a estimular la memoria de las personas jugadoras, según los intereses de las personas adultas mayores.
Por su parte, un producto consistió en grupos temáticos de cartas, donde cada persona jugadora debe elegir una carta del mazo y completar una actividad de la temática correspondiente. Una temática apelaba a estimular la memoria, otra la atención y la última la concentración.
Otro producto consistió en un rosco con relacionadas con temáticas que incluían "Completar el refrán", "Reconocer nombres de Canciones" y "Adivinanzas", apelando a la estimulación de habilidades cognitivas como la memoria, la creatividad y el pensamiento lógico.
El último producto consistió en un laberinto de cartón que se inclina para guiar a una pequeña pelota de metal alrededor de un camino con orificios para llegar a una meta. Si la pelota cae en un orificio, la persona jugadora debe completar un desafío para poder retomar el camino. Este producto estimulaba tanto habilidades motrices como habilidades cognitivas.
Elementos por considerar para el diseño de productos de estimulación cognitiva en personas adultas mayores
A continuación, se presentan los elementos identificados por las personas estudiantes para el diseño de productos dirigidos a la estimulación cognitiva de personas adultas mayores, a partir de las entrevistas que el estudiantado realizó a personas profesionales y adultas mayores.
Perspectiva de personas profesionales que trabajan con personas adultas mayores
En las entrevistas, las personas profesionales entregaron directrices para el diseño de actividades para personas adultas mayores, basándose en sus conocimientos teóricos y propias experiencias (Figura 1).
Figura 1
Temas y subtemas de perspectivas de personas profesionales que trabajan con personas adultas mayores

1. Antecedentes contextuales
Se presenta una serie de características de la sociedad chilena que deben ser considerados para trabajar con personas adultas mayores.
Políticas públicas. Elementos de las políticas públicas relacionadas con el trabajo de las personas entrevistadas para el cuidado de personas adultas mayores: el SENAMA (n = 3), los ELEAM (n = 3), AUGE (n = 1), GES (n = 1) y el programa MAS Persona adulta mayor Autovalente (n = 1). Las políticas públicas en Chile están basadas en los derechos de las personas adultas mayores, pero son difíciles de implementar. Se mencionó a Holanda, Australia, España y Dinamarca (n = 1, respectivamente), como países en los que hay políticas públicas más amigables con personas adultas mayores, en términos de atención en salud y accesibilidad.
Prejuicios y discriminación hacia la persona adulta mayor. Las personas adultas mayores reciben tratos discriminatorios de parte de la sociedad, que conllevan a su exclusión y baja participación en actividades sociales. La etapa de vejez es considerada como un periodo de decadencia (n = 1), vulnerabilidad y necesidad (n = 1), por lo que las personas adultas mayores se ven invisibilizadas e infantilizadas (n = 1). Esta idea de personas adultas mayores como frágiles y necesitadas de ayuda es una forma de edadismo.
Necesidad de preparar a futuras personas profesionales. Algunas de las personas entrevistadas destacaron que es necesario formar a las futuras generaciones en el cuidado y trato adecuado de las personas adultas mayores, dado que tienen la posibilidad de interactuar con personas adultas mayores y mejorar la forma en que son tratadas e incluidas en la sociedad.
2. Prevención y promoción de salud en la persona adulta mayor
Las personas entrevistadas que se desempeñan o desempeñaron en el ámbito de la salud (n = 8) se refirieron a la forma en que se trabaja con personas adultas mayores para evitar que desarrollen enfermedades y malestares, además, cómo se abordan las patologías y dificultades que ya presentan.
Derechos de la persona adulta mayor. En el trabajo con personas adultas mayores, es necesario considerar que estas tienen derecho a tomar decisiones sobre sí mismas (n = 2), conocer sus diagnósticos (n = 1) y tener privacidad (n = 1). Asimismo, destacaron que se debe tener un trato horizontal con personas adultas mayores, tratándolas como pares en lugar de infantilizarlas.
Trabajo multidisciplinario. Es necesario que la persona adulta mayor cuente con una variedad de personas profesionales que trabajen en equipo para brindarle una atención completa y de calidad, entre los cuales se mencionó a personas que sean kinesiólogas (n = 3), terapeutas ocupacionales (n = 3), psicólogas (n = 2), técnicas en salud (n = 2), enfermeras (n = 2), fonoaudiólogas (n = 1), psiquiatras (n = 1), geriatras (n = 1), médicos (n = 1) y trabajadores sociales (n = 1).
Estimulación de la persona adulta mayor. Las personas profesionales diseñan y ejecutan actividades de tipo social (n = 4), sensorial (n = 3), cognitivo (n = 2) y físico (n = 2), para que personas adultas mayores se mantengan activas y puedan seguir participando de la sociedad, además de enlentecer procesos de deterioro cognitivo y físico. Una entrevistada señaló que también involucra a la familia o cuidadores en las actividades.
3. Necesidades sociales, biológicas y ambientales de la persona adulta mayor
Necesidades por considerar para diseñar actividades adecuadas para personas adultas mayores:
Barreras para la participación de la persona adulta mayor. La participación social de personas adultas mayores es relevante para su salud mental y calidad de vida, pero hay una serie de barreras que se los impide: el aislamiento de parte de la sociedad (n = 3), el diseño de las ciudades (n = 3), el edadismo (n = 2), la brecha digital (n = 2), dificultades económicas (n = 1), no tener un rol social definido (n = 1) y falta de acceso a beneficios sociales (n = 1). En lo posible, hay que disminuir o eliminar estas barreras. Un entrevistado menciona que las ciudades y aplicaciones tecnológicas no están diseñadas para personas adultas mayores, sin embargo, podrían serlo.
Deterioro en la persona adulta mayor. El deterioro en capacidades físicas o cognitivas puede ser producto del envejecimiento normal o de alguna patología, y algunos ejemplos serían: demencia (n = 4), Alzheimer (n = 2), dificultades visuales (n = 2), dependencia física y emocional (n = 2), diabetes (n = 1), infecciones (n = 1), trastorno neurocognitivo mayor (n = 1) y dificultades de memoria (n = 1). Algunas personas entrevistadas se refirieron también a la “dependencia” de personas adultas mayores debido al deterioro, es decir, que deben apoyarse en una tercera persona para poder desenvolverse y realizar sus actividades cotidianas.
Diseño de actividades lúdicas. Algunas de las sugerencias sobre cómo diseñar actividades lúdicas para personas adultas mayores fueron evitar la infantilización de las personas adultas mayores (n = 3), así como su invisibilización (n = 1). Es importante buscar que estas actividades promuevan la socialización de las personas adultas mayores (n =1) y el cruce intergeneracional (n = 1) para que puedan vincularse con personas de todas las edades. Por otra parte, las personas profesionales destacaron que no es posible diseñar una actividad “general” para todas las personas adultas mayores, ya que es una población bastante heterogénea. Por lo mismo, el diseño de las actividades debe considerar las características de las personas que participarán (n = 1), lo cual incluye su estado cognitivo (n = 1). Ahora bien, sí es posible guiarse por elementos del diseño universal o accesibilidad, que conlleva utilizar colores con alto contraste, evitar información saturada y usar tipografías de alta legibilidad, como Arial, Calibri y Helvética (n = 1).
Además, se deben considerar temas del interés principal de las personas usuarias, como la música de su gusto (n = 3), películas (n = 1), personajes famosos (n = 1) y el folklore (n = 1). Estos temas pueden ser utilizados para que puedan recordar experiencias pasadas (n = 2) y generar vínculos emocionales (n = 1), así como estimular algún dominio cognitivo en particular, como el cálculo o la memoria (n = 1). Algunas actividades que se utilizaron como ejemplo fueron: pasapalabra (n = 1), Pictionary (n = 1), bingos (n = 1), paseos (n = 1) y actividades grupales (n = 1). Una entrevistada también destacó que los premios promueven la participación en estas actividades (n = 1).
Perspectivas desde las personas adultas mayores: Experiencias de las personas adultas mayores
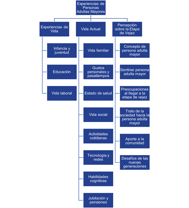
Se encontraron tres temas relacionados con sus experiencias vividas que permiten conocer más a las personas entrevistadas y así diseñar actividades que sean pertinentes a sus vivencias, gustos y habilidades (Figura 2).
Figura 2
Temas y subtemas de experiencias de los adultos mayores

1. Experiencias de vida
El primer subtema hace referencia a vivencias pasadas que han impactado el transcurso de las vidas de las personas adultas mayores.
Infancia y juventud. Estas vivencias fueron recordadas como positivas. Las personas entrevistadas, especialmente las mujeres, contaron que debían ayudar a sus familias con las tareas domésticas, como cocinar, limpiar y, en el caso de quienes vivían en entornos rurales (n = 3), las cosechas. Sus juegos se desarrollaban principalmente al aire libre, usando materiales cotidianos como palitos o pelotas.
Educación. De las personas participantes a las que se le preguntó respecto a su educación (n = 4), ninguna de ellas cursó una educación universitaria. Los cursos hasta los que llegaron fueron tercero y quinto de enseñanza básica (n = 1, respectivamente), y tercero y sexto de humanidades (n = 1, respectivamente). Detallaron que el acceso a la educación no era tan fácil como en la actualidad y que debían caminar grandes distancias para llegar a la escuela. Algunas personas participantes debieron interrumpir su educación para comenzar a trabajar.
Vida laboral. Las personas entrevistadas comenzaron a trabajar a edades tempranas, la más joven a los 14 años, en trabajos como empleada doméstica (n = 2), sanguchera (n = 1), jefe de brigada de mantenimiento (n = 1), trabajador público (n = 1), vendedor de zapatos (n = 1) y puestos indeterminados en empresas u oficinas (n = 2). Solo una de las entrevistadas continúa trabajando. El resto debió jubilar por motivos de salud o porque ya cumplió la edad para hacerlo.
2. Vida actual
El segundo subtema tiene relación con la vida en el presente de las personas adultas mayores.
Vida familiar. La relación con sus familias fue un tema relevante y relacionado con experiencias, principalmente, positivas para las personas entrevistadas, que manifestaron preocupación por el bienestar de sus familias, sean parejas, hijos/as, nietos/as e incluso sobrinos/as. Ninguna de las personas entrevistadas declaró vivir sola. Esta vida familiar ha sido interrumpida por la pandemia, ya que las visitas familiares tuvieron que cancelarse. No obstante, mantuvieron el contacto con sus familias a través de redes sociales y videollamadas.
Gustos personales y pasatiempos. Entre los gustos y actividades frecuentes, estaban ver televisión (n = 4), escuchar música (n = 3), salir de casa (n = 3), leer (n = 3) y la jardinería (n = 2). Si bien dos adultas mayores declararon rezar y una declaró ir a misa, otras personas participantes (n = 5) dejaron entrever en su discurso algún nivel de inclinación hacia la religión cristiana, diciendo frases como “gracias a Dios” o “con el favor de Dios”.
Estado de salud. Cinco de las personas entrevistadas se refirieron a su salud física y sus patologías fueron variadas, mencionando diabetes (n = 2), problemas a la tiroides (n = 1), problemas en sus brazos (n = 1), cáncer (n = 1), artrosis, dolor de manos (n = 1), problemas a los huesos (n = 1), várices (n = 1) y brazos y tobillos quebrados (n = 1). Tres detallaron que se atienden en CESFAM y reciben buena atención. A pesar de tener enfermedades y de no tener las mismas capacidades físicas que antes, manifestaron estar de buen ánimo. No obstante, una de ellas declaró sentirse sola en ocasiones y otra manifestó tener “cansancio emocional”.
Vida social. Las actividades sociales fueron un tema frecuentemente mencionado; 9 de las personas entrevistadas declararon tener amistades o personas vecinas con las que se reúnen, y 6 declararon formar parte de clubes o agrupaciones de persona adulta mayor, en los que realizan actividades recreativas, manualidades, comidas y paseos. No obstante, estas actividades se vieron interrumpidas por la pandemia.
Actividades cotidianas. Las actividades diarias giran en torno a los quehaceres del hogar (n = 4), salir a pasear (n = 3), cuidar a la mascota (n = 2) y cuidar el jardín (n = 2).
Uso de tecnología y redes sociales. Si bien las personas entrevistadas en general se vieron reacias a utilizar nuevas tecnologías, varias se han acostumbrado a usarlas, especialmente por las restricciones de la pandemia. Siete de las personas entrevistadas reconocieron usar un teléfono celular, ya sea para: usar Facebook (n = 3), realizar llamadas o videollamadas (n = 3), usar WhatsApp (n = 3), jugar (n = 2) y comprar en línea (n = 1) Cinco de las personas entrevistadas declararon ver televisión, otra utiliza un computador para trabajar, otra usa la radio y otra usa máquinas para hacer ejercicio.
Habilidades cognitivas. Cuatro de las personas entrevistadas admitieron tener dificultades para retener y recordar eventos e información reciente, aunque no fueron un gran impedimento para realizar sus actividades cotidianas. A su vez, dos entrevistadas declararon tener buenas habilidades cognitivas (como memoria sensorial, a corto plazo, procedimental, recuerdo o reconocimiento de información), que les ayudan en su trabajo y para cocinar.
Jubilación y pensiones. Seis personas entrevistadas las consideraron insuficientes para cubrir todas las necesidades y gastos relacionados con la etapa de vejez, especialmente las necesidades de carácter médico.
3. Percepción sobre la etapa de vejez
El tercer subtema describe las reflexiones de las personas entrevistadas respecto a lo que es ser una persona adulta mayor y su relación con la sociedad.
Concepto de persona adulta mayor. Dos personas entrevistadas se refirieron a cómo es una persona adulta mayor como concepto, diciendo que es una persona que es menos activa comparada con otros grupos etarios. Una de ellas profundizó diciendo que son más molestas y tienen más complicaciones. No obstante, otras tres personas entrevistadas hablaron de la etapa de vejez en términos de ser más o menos activo.
Sentirse persona adulta mayor. Las personas entrevistadas justificaron si se sentían o no personas adultas mayores con base en qué tan activos son o comparándose con otras personas adultas mayores. Cuatro personas entrevistadas dijeron no sentirse personas adultas mayores, porque aún se encuentran activas y “están mejor” que otras personas de su edad o más jóvenes. Por otra parte, dos personas entrevistadas declararon sentirse personas adultas mayores, justamente porque ya no tienen los mismos niveles de actividad que antes.
Preocupaciones al llegar a la etapa de vejez. Las preocupaciones fueron diversas: su jubilación (n = 2), poder ser una persona activa y realizar actividades cotidianas (n = 2), el bienestar de su familia (n = 1), su salud (n = 1) y el medioambiente (n = 1). Una persona entrevistada declaró no tener preocupaciones al no tener mayores gastos.
Trato de la sociedad hacia la persona adulta mayor. Las personas adultas mayores coincidieron en que la sociedad no tiene un buen trato hacia la persona adulta mayor, algo que sí ocurría en el pasado. Consideraron que las personas jóvenes no son respetuosas con las personas adultas mayores (n = 4) y que la sociedad en general debiese hacer más para incluirlas y mantenerlas activas (n = 4). Dos personas entrevistadas declararon que es posible que las personas adultas mayores puedan seguir participando de la sociedad, aunque con algunas dificultades.
Aporte a la comunidad. Dos personas entrevistadas declararon que las personas adultas mayores pueden ser un aporte a la comunidad gracias a sus habilidades y conocimientos, mientras que una persona entrevistada dijo que no sabe cómo una persona adulta mayor puede aportar.
Desafíos de las nuevas generaciones. Dos personas entrevistadas consideraron que el tener buenas pensiones es un desafío para las nuevas generaciones. Otros dos opinaron que un desafío sería el cuidar de su salud y acceder a buenos servicios de salud. Además, otras dos personas entrevistadas se refirieron a la inclusión y el respeto a las personas adultas mayores.
Este proceso de recolección de datos por parte del estudiantado responde a la implementación de la metodología del design thinking, dado que la recolección estuvo orientada a que el estudiantado emprenda un proceso de investigación para poder diseñar productos que respondan a las necesidades de las personas usuarias de sus productos (Micheli et al., 2019), en este caso, las personas adultas mayores.
Por una parte, el estudiantado pudo conocer los elementos a considerar para el trabajo con personas adultas mayores que han sido identificadas por personas profesionales de la salud durante su experiencia, acercando al estudiantado a la manera en que se aborda actualmente este desafío en la sociedad. De esta manera, el mismo estudiantado pudo aplicar sus aprendizajes en el diseño de los productos para proponer soluciones innovadoras en contextos reales (Malmqvist et al., 2015), a partir del trabajo colaborativo, la creatividad y el pensamiento crítico (Hitchcock, 2017).
Asimismo, al recurrir a las personas adultas mayores, conocieron sus realidades para tenerlas en cuenta en el diseño de los productos. Esto se observó, por ejemplo, en que varios de los productos eran de carácter grupal, aprovechando que las personas adultas mayores entrevistadas contaban con redes sociales y así poder fortalecer este ámbito, que se habría visto afectado por las restricciones de la pandemia. El que el estudiantado haya tenido este elemento en consideración para el diseño de los productos responde a la importancia encontrada en la literatura sobre el impacto positivo que tienen las interacciones interpersonales y las actividades sociales en las personas adultas mayores (Figuración y Lewis, 2021; Yu y Wei, 2023).
De forma similar, el estudiantado en su totalidad se enfocó en diseñar productos para estimular las habilidades cognitivas de las personas adultas mayores, teniendo en consideración los gustos y pasatiempos que identificaron en esta recolección de datos, con el objetivo de facilitar el uso de los productos por parte de las personas adultas mayores y así, asegurar que estas se involucren en actividades cognitivas para poder mantenerlas (Lee et al., 2020).
SÍNTESIS Y REFLEXIONES FINALES
Los resultados indican que la implementación de la innovación educativa fue bien recibida por el estudiantado, dado que se percibió como un desafío que le permitió abordar problemas del mundo real.
Además, el estudiantado logró diseñar una variedad de productos dirigidos a personas adultas mayores, centrándose en la estimulación cognitiva. Estos productos incluyeron juegos que desafiaban la memoria, la atención, la concentración y habilidades motrices. Igualmente, se resaltó el carácter social de algunos de los productos. La diversidad de enfoques en estos productos demuestra la creatividad y el compromiso del estudiantado en el desarrollo de soluciones para mejorar la calidad de vida de personas adultas mayores, estimulando habilidades cognitivas a través de actividades que, a la vez, facilitan la interacción con otras personas.
Las entrevistas con personas profesionales destacaron la importancia de considerar diversas dimensiones al diseñar actividades para personas adultas mayores. Esto incluye tener en cuenta las políticas públicas, combatir el edadismo y la discriminación, promover la prevención y la promoción de la salud, respetar los derechos de las personas adultas mayores y fomentar el trabajo multidisciplinario. Además, se subrayó la importancia de diseñar actividades lúdicas que eviten la infantilización, fomenten la socialización y se ajusten a las necesidades individuales de personas adultas mayores. Las experiencias de vida, la vida actual y la percepción de la etapa de vejez entre las personas adultas mayores revelaron una gran diversidad de vivencias y situaciones. Esto resalta la importancia de diseñar actividades específicas que se adapten a las experiencias y gustos individuales de las personas adultas mayores, así como tener en cuenta sus preocupaciones y necesidades financieras.
Estos hallazgos son valiosos para el desarrollo de futuras innovaciones educativas dirigidas a desarrollar diversas habilidades en el estudiantado universitario que son fundamentales para la formación de futuras personas profesionales, como lo son la responsabilidad social y la innovación. Entonces, es posible tomar esta experiencia como punto de partida para nuevas innovaciones en otras casas de estudio. Se puede aplicar esta misma estructura al diseño e implementación de actividades para personas adultas mayores de otros contextos y zonas geográficas, o incluso aplicarla a otras etapas del ciclo vital, como la niñez o la adolescencia. A su vez, si bien la experiencia cuenta con una estructura específica, el personal docente también pueden adaptarla a las características de su propio estudiantado y otras limitaciones, por ejemplo, de tiempo o recursos.
Se sugiere que, en futuras innovaciones, se considere medir el impacto a largo plazo de las innovaciones educativas en el desarrollo de la responsabilidad social y la innovación en el estudiantado, llevando a cabo estudios longitudinales que sigan al estudiantado después de la implementación. Igualmente, se pueden analizar los efectos de los productos obtenidos en las innovaciones educativas en las personas beneficiarias, junto con incluir productos que estimulen otros elementos relacionados con la calidad de vida y salud mental en personas adultas mayores. No solo se obtienen beneficios desde la inclusión de la actividad física, sino desde un bienestar óptimo y de salud integral en las personas adultas mayores desde una propuesta innovadora del aprendizaje basado en retos (ABR).
REFERENCIAS
Aguirre-Milachay, E., y Alva-Díaz, C. (2018). ¿Es posible reducir la prevalencia de demencia? Necesitamos nuevos enfoques para enfrentar la demencia. Semergen, 44(8), 586-589. https://doi.org/10.1016/j.semerg.2018.07.002
Alvarado-García, A. M., y Salazar-Maya, A. M. (2014). Análisis del concepto de envejecimiento. Gerokomos, 25(2), 57-62. https://dx.doi.org/10.4321/S1134-928X2014000200002
Arias-Jiménez, M. S. y Gutiérrez-Soto, Y. (2020). Envejecimiento saludable basado en el fortalecimiento de las capacidades cognitivas y el reforzamiento de prácticas saludables de un grupo de personas adultas mayores. Población y Salud en Mesoamérica, 17(2). https://doi.org/10.15517/psm.v17i2.39979
Barrows, H. S. y Wee, L. K. N. (2007). Principles and Practice of a PBL. Pearson Prentice Hall.
Bernate, J. A. y Vargas-Guativa, J. A. (2020). Desafíos y tendencias del siglo XXI en la educación superior. Revista de Ciencias Sociales, 26(2), 141-154. https://www.redalyc.org/articulo.oa?id=28064146010
Braun, V. y Clarke, V. (2006). Using thematic analysis in psychology. Qualitative Research in Psychology, 3, 77-101. https://doi.org/10.1191/1478088706qp063oa
Canta, C., Pestieau, P. y Thibault, E. (2016). Long-term care and capital accumulation: the impact of the State, the market and the family. Economic Theory, 61(4), 755–785. https://doi.org/10.1007/s00199-016-0957-4
Christensen, C. M., Johnson, C. W. y Horn, M. B. (2008), Disrupting class: How disruptive innovation will change the way the world learns. McGraw-Hill.
Cordero-González, Y. P., Jáuregui-Mora, S. Z. y Meza-Morillo, R. G. (2022). Tendencias y desafíos políticos y socio culturales de la educación superior contemporánea en Latinoamérica. Revista Boletín Redipe, 11(1), 71-91. https://doi.org/10.36260/rbr.v11i1.1628
Díaz-Bravo, L., Torruco-García, U., Martínez-Hernández, M., y Varela-Ruiz, M. (2013). La entrevista, recurso flexible y dinámico. Investigación en Educación Médica, 2(7), 162-167. http://www.redalyc.org/articulo.oa?id=349733228009
Fadel, C., Trilling, B. y Bialik, M. (2015). Four-dimensional education: The competencies learners need to succeed. CreateSpace Independent Publishing Platform.
Figuración, K. C. F. y Lewis, F. M. (2021). Environmental enrichment: A concept analysis. Nursing Forum, 56(3), 703–709. https://doi.org/10.1111/nuf.12565
Franco-Martin, M., Parra-Vidales, E., González-Palau, F., Bernate-Navarro, M. y Solís, A. (2013). Influencia del ejercicio físico en la prevención del deterioro cognitivo en las personas mayores: Revisión sistemática. Revista de Neurología, 56(11), 545-54. https://doi.org/10.33588/rn.5611.2012570
Fullan, M. y Langworthy, M. (2014). Una rica veta: Cómo las nuevas pedagogías logran el aprendizaje en profundidad. Pearson.
Gallagher, S. E. y Savage, T. (2023). Challenge-based learning in higher education: An exploratory literature review. Teaching in Higher Education, 28(6), 1135-1157. https://doi.org/10.1080/13562517.2020.1863354
García-Sicard, N., Saldaña-Medina, C., Salamanca-Gómez, S. y Jiménez-Roa, D. (2022). Desarrollo de habilidades para la vida en estudiantes universitarios por medio de un programa de asignaturas electivas: Un análisis de coincidencia de percepciones. Innovaciones Educativas, 24(37), 177–188. https://doi.org/10.22458/ie.v24i37.3955
Guerrero-Pertíñez, G. y García-Linares, A. (2015). Plataformas de rehabilitación neuropsicológica: Estado actual y líneas de trabajo. Revista Neurología, 30(6), 359-366. https://doi.org/10.1016/j.nrl.2013.06.015
Hauer, K., Marburger, C. y Oster, P. (2002). Motor performance deteriorates with simultaneously performed cognitive tasks in geriatrics patients. Archives of Physical Medicine and Rehabilitation, 83(2), 217-223. https://doi.org/10.1053/apmr.2002.29613
Hitchcock, L. (2017). Greenpower: Racing to a STEM Finish. Computer, 50(7), 20–22. https://doi.org/10.1109/ MC.2017.207
Institute of Health Metrics and Evaluation. (2019). Global Health Data Exchange (GHDx). http://ghdx.healthdata.org/gbd-results-tool?params=gbd-api-2019-permalink/d780dffbe8a381b25e1416884959e88b
Kang, S. G., Na, K. S., Kang, J. M., Yeon, B. K., Lee, J. Y. y Cho, S. J. (2017). Dementia care by healthy elderly caregivers is associated with improvement of patients’ memory and the caregivers’ quality of life: A before and after study. Psychiatry Investigation, 14(4), 458–462. https://doi.org/10.4306/pi.2017.14.4.458
Kim, K., Han, J. W., So, Y., Seo, J., Kim, Y. J., Park, J. H., Lee, S. B., Lee, J. J., Jeong, H. G., Kim, T. H. y Kim, K. W. (2017). Cognitive stimulation as a therapeutic modality for dementia: A meta-analysis. Psychiatry Investigation, 14(5), 626–639. https://doi.org/10.4306/pi.2017.14.5.626
Latorre-Cosculluela, C., Suárez, C., Quiroga, S., Sobradiel-Sierra, N., Lozano-Blasco, R. y Rodríguez-Martínez, A. (2021). Flipped Classroom model before and during COVID-19: Using technology to develop 21st century skills. Interactive Technology and Smart Education, 18(2), 189-204. https://doi.org/10.1108/ITSE-08-2020-0137
Lee, J. H., Sung, J., y Choi, M. K. (2020). The factors associated with subjective cognitive decline and cognitive function among older adults. Journal of Advanced Nursing, 76(2), 555–565. https://doi.org/10.1111/jan.14261
Lukyanets, A., Okhrimenko, I. y Egorova, M. (2021). Population Aging and Its Impact on the Country's Economy. Social Science Quarterly, 102(2), 722-736. https://doi.org/10.1111/ssqu.12936
Malmqvist, J., Kohn-Rådberg, K., y Lundqvist, U. (8-15 de junio de 2015). Comparative Analysis of Challenge-based Learning Experiences. Proceedings of the 11th International CDIO Conference, Chengdu, China. https://publications.lib.chalmers.se/records/fulltext/218615/local_218615.pdf
Micheli, P., Wilner, S. J. S., Bhatti, S. H., Mura, M. y Beverland, M. B. (2019). Doing Design Thinking: Conceptual review, synthesis, and research agenda. Journal of Product Innovation Management, 36(2), 124-148. https://doi.org/10.1111/jpim.12466
Niimi, Y. (2016). The “Costs” of informal care: an analysis of the impact of elderly care on caregivers’ subjective well-being in Japan. Review of Economics of the Household, 14(4). https://doi.org/10.1007/s11150-016-9333-1
O'Súilleabháin, P., Gallagher, S. y Steptoe, A. (2019). Loneliness, Living Alone, and All-Cause Mortality: The Role of Emotional and Social Loneliness in the Elderly During 19 Years of Follow-Up. Psychosomatic Medicine, 81(6), 521-526. https://doi.org/10.1097/psy.0000000000000710
Organización Mundial de la Salud. (2017a). World Health Organization: Global Action Plan on the Public Health Response to Dementia 2017–2025. https://apps.who.int/iris/bitstream/handle/10665/259615/9789241513487-eng.pdf?sequence=1
Organización Mundial de la Salud. (12 de diciembre de 2017b). Mental Health of older adults. https://www.who.int/news-room/fact-sheets/detail/mental-health-of-older-adults
Organización Mundial de la Salud. (4 de octubre de 2021). Envejecimiento y salud. https://www.who.int/es/news-room/fact-sheets/detail/envejecimiento-y-salud
Pagán-Castaño, J., Arnal-Pastor, M., Pagán-Castaño, E. y Guijarro-García, M. (2023). Bibliometric analysis of the literature on critical thinking: an increasingly important competence for higher education students. Economic Research-Ekonomska Istraživanja, 36(2), 2125888. https://doi.org/10.1080/1331677X.2022.2125888
Paniagua-Esquivel, C. (2022). Uso de recursos didácticos y tecnologías digitales por parte de personas docentes itinerantes en Costa Rica. Innovación e Investigación en Educación, 24(37), 92–105. https://doi.org/10.22458/ie.v24i37.3619
Papapetrou, E. y Tsalaporta, P. (2020). The impact of population aging in rich countries: What’s the future? Journal of Policy Modeling, 42(1), 77–95. https://doi.org/10.1016/j.jpolmod.2019.12.002
Sarabia-Cobo, C. M. (2009). Envejecimiento exitoso y calidad de vida: su papel en las teorías del envejecimiento. Gerokomos, 20, 172-4.
Tanaka, S., Yamagami, T. y Yamaguchi, H. (2021). Effects of a group-based physical and cognitive intervention on social activity and quality of life for elderly people with dementia in a geriatric health service facility: A quasi-randomised controlled trial. Psychogeriatrics, 21(1), 71–79. https://doi.org/10.1111/psyg.12627
Taylor, W. (2014). Clinical practice. Depression in the elderly. The New England Journal of Medicine, 371(13), 1228-1236. https://doi.org/10.1056/nejmcp1402180
Tello-Rodríguez, T., Alarcón, R. D. y Vizcarra-Escobar, D. (2016). Salud mental en el adulto mayor: Trastornos neurocognitivos mayores, afectivos y del sueño. Revista Peruana de Medicina Experimental y Salud Publica, 33(2), 342-350. https://dx.doi.org/10.17843/rpmesp.2016.332.2211
Terraza, A. V. M., Azzolino, J. M. y Neila, M. J. J. (2020). Relation between declared recreational activities and cognitive and functional abilities in older adults. Revista Cubana de Salud Pública, 46(2), e1295. https://www.medigraphic.com/pdfs/revcubsalpub/csp-2020/csp202i.pdf
Valtorta, N. K., Kanaan, M., Gilbody, S. y Hanratty, B. (2016). Loneliness, social isolation and social relationships: What are we measuring? A novel framework for classifying and comparing tools. BMJ Open, 6(4), e010799. https://doi.org/10.1136/bmjopen-2015-010799
Wagner, T. (2008). The global achievement gap: Why even our best schools don´t teach the new survival skills our children need and what we can do about it. Basic Books.
Wang, Y-Q., Jia, R-X., Liang, J-H., Li, J., Qian, S., Li, J-Y. y Xu, Y. (2020). Effects of non-pharmacological therapies for people with mild cognitive impairment. A Bayesian network meta-analysis. International Journal of Geriatric Psychiatry, 35(6), 591–600. https://doi.org/10.1002/gps.5289
Wang, C., Li, F., Wang, L., Zhou, W., Zhu, B., Zhang, X., Ding, L., He, Z., Song, P., y Jin, C. (2017). The impact of population aging on medical expenses: A big data study based on the life table. BioScience Trends, 11(6), 619–631. https://doi.org/10.5582/bst.2017.01243
Wikee, G. y Martella, D. (2018). Capacidad física y reserva cognitiva como factores protectores de las funciones atencionales en adultos mayores. Revista Médica de Chile, 146(5), 570–577. https://doi.org/10.4067/s0034-98872018000500570
Yu, S. y Wei, M. (2021). The influences of community-enriched environment on the cognitive trajectories of elderly people. International Journal of Environmental Research and Public Health, 18(16), 8866. https://doi.org/10.3390/ijerph18168866
Zhang, L., Yang, S., y Carter, R. A. (2020). Personalized learning and ESSA: What we know and where we go. Journal of Research on Technology in Education, 52(3), 253-274. https://doi.org/10.1080/15391523.2020.1728448