Revista Innovaciones Educativas /
ISSN 2215-4132 / Vol. 26 / Núm. 40 / Enero - Junio, 2024
Gestión curricular y administrativa de las modalidades y ofertas educativas de secundaria en Costa Rica
Curricular and Administrative Management of Secondary Education Modalities and Offerings in Costa Rica
Gestão curricular e administrativa das modalidades e ofertas de ensino médio na Costa Rica
L. Diego Conejo
Universidad Nacional
Heredia, Costa Rica
diego.conejo.bolanos@una.cr
ORCID: https://orcid.org/0000-0002-6415-0337
Cecilia Dobles Trejos
Universidad Nacional
Heredia, Costa Rica
cecilia.dobles.trejos@una.cr
ORCID: https://orcid.org/0000-0003-2027-6613
Recibido – Received – Recebido: 12/05/2023
Corregido – Revised – Revisado: 20/09/2023
Aceptado – Accepted – Aprovado: 05/10/2023
DOI: https://doi.org/10.22458/ie.v26i40.4766
URL: https://revistas.uned.ac.cr/index.php/innovaciones/article/view/4766
Resumen. En el sistema educativo costarricense, ha existido un crecimiento en las opciones educativas para educación secundaria, sin embargo, no existe claridad sobre las distintas ofertas y modalidades disponibles. En esta investigación realizada en la Universidad Nacional de Costa Rica, se trabajó con personas directoras de centros educativos, personal administrativo de oficinas centrales del Ministerio de Educación Pública de Costa Rica (MEP) y supervisores de circuitos educativos, para responder las siguientes preguntas de investigación: ¿cuáles son los criterios para el cambio o apertura de modalidades y ofertas educativas en educación media en Costa Rica? ¿Cuáles son las rutas de gestión administrativa y curricular para la aprobación de aperturas o cambios de modalidades y ofertas? Y, por último, ¿cómo se puede describir el proceso de gestión de cambio o apertura de modalidades u ofertas desde el MEP? Para ello, se utilizó una metodología de tipo descriptivo/exploratorio mediante entrevistas y análisis documental. Se encontró que, desde la gestión curricular y administrativa, no hay una clara tipificación de estas propuestas educativas, tampoco existe una única ruta para los procesos de apertura, cambio y cierre de estas opciones educativas. La gestión administrativa y curricular es compleja, pues intervienen distintas instancias del MEP, entre las cuales no siempre hay coordinación, se cuenta con distintas rutas para la creación, cambio y cierre de las modalidades y ofertas educativas, además, el aspecto presupuestario juega un papel clave en la aprobación. Finalmente, se discuten estos hallazgos a la luz del derecho de las personas de tener una educación de calidad, así como su pleno desarrollo educativo y profesional.
Palabras clave: Gestión curricular, Educación, Desigualdad, Modalidades, Ofertas educativas, Sistema educativo
Abstract: The Costa Rican educational system has seen an increase in the number of educational options for secondary education; however, there is a lack of clarity regarding the different offerings and modalities available. For this paper, we interviewed school principals, educational circuit supervisors, and administrative personnel from the central offices of the Costa Rican Ministry of Public Education (MEP) to answer the following research questions What are the criteria used to change or introduce educational modalities and offerings in secondary education in Costa Rica? What are the administrative and curricular management processes to approve the introduction or modification of modalities and offerings? And finally, how can we describe the process to introduce changes or new modalities or offerings in the MEP? This study used a descriptive/exploratory methodology, including interviews and documentary analysis. In terms of curricular and administrative management, the study found that there is no clear typification of these educational proposals, nor is there a clear process for the introduction, modification and closure of such educational options. The administrative and curricular management is complex, as it involves different departments within the MEP, which do not always have the necessary coordination, and that there are a number of possible processes to introduce, modify and close educational modalities and offerings, also budgets play a key role in the approval of such proposals. These findings are discussed in the light of the right of individuals to quality education and to fully develop their educational and professional potential.
Keywords: Curriculum Management. Education, Inequality, Modalities, Educational Offerings, Educational System.
Resumo: No sistema educacional da Costa Rica, observa-se um aumento nas opções para o ensino médio; contudo, a diversidade de ofertas e modalidades disponíveis carece de clareza. Neste manuscrito, trabalhamos com diretores de centros educativos, supervisores de circuitos educativos e funcionários administrativos dos escritórios centrais do Ministério da Educação Pública (MEP) da Costa Rica para responder às seguintes questões de pesquisa: Quais os critérios para a mudança ou abertura de modalidades e ofertas educativas no ensino secundário na Costa Rica? Quais os caminhos administrativos e de gestão curricular para aprovação de vagas ou alterações de modalidades e ofertas? e finalmente, como pode ser descrito o processo de gestão de mudanças ou abertura de modalidades ou ofertas do MEP? Foi utilizada uma metodologia descritiva/exploratória, além de entrevistas e de um análise documental. Verificou-se que a partir da gestão curricular e administrativa não existe uma classificação clara destas propostas educacionais nem um percurso único para os processos de abertura, mudança e encerramento destas opções educativas. A gestão administrativa e curricular é complexa, pois envolve diferentes instâncias do MEP, entre as quais nem sempre há coordenação. Existem diversas rotas para a criação, alteração e encerramento de modalidades e ofertas educativas, e o aspecto orçamentário desempenha um papel crucial na aprovação. Essas constatações são discutidas à luz do direito das pessoas a uma educação de qualidade e ao seu pleno desenvolvimento educacional e profissional.
Palavras-chave: Gestão curricular, Educação, Desigualdade, Modalidades, Oferta educativa, Sistema educativo
INTRODUCCIÓN
La investigación reportada en este artículo se enfocó en conocer los procesos de la gestión curricular y administrativa en la creación, apertura, cambio y cierre de las modalidades y ofertas educativas para educación secundaria en el Ministerio de Educación Pública de Costa Rica (MEP). La educación media o secundaria de Costa Rica se organiza según modalidades educativas y ofertas específicas; cada una de ellas tiene una estructura curricular que las caracteriza y, en conjunto, componen la oferta educativa general que se entiende según el MEP (2017), como los diferentes ciclos y niveles en los cuales se organiza el sistema educativo costarricense.
Si bien esta última definición es la adoptada por el MEP en el Compendio de Ofertas y Servicios del Sistema Educativo Costarricense, para el caso de la educación secundaria no logra diferenciar entre modalidades más generales y ofertas específicas. Además, el término oferta se utiliza tanto para referirse a los distintos niveles (Educación Preescolar, Educación I y II ciclos, Educación de III ciclo de la Enseñanza General Básica y Educación Diversificada Académica, Educación Técnica, Educación de personas jóvenes y adultas y Servicios de Educación Especial en Costa Rica), como para referirse a opciones específicas (por ejemplo, la oferta educativa Programa Aula Edad [MEP, 2017, p. 39]; o a la oferta Piloto Bilingüe Inglés-Español de I y II ciclo, [MEP, 2017, p. 44]).
Por tanto, para el presente estudio se utilizan las siguientes definiciones. El término modalidad se refiere a: los centros educativos que nacen con una propuesta curricular y administrativa particular. La oferta educativa, por otro lado, se refiere a los programas o proyectos que se agregan a la propuesta curricular de la modalidad que tiene el centro educativo (Centro de Investigación en Docencia y Educación, 2022). Estas definiciones han sido utilizadas por investigaciones recientes y han mostrado ser sensibles a la diferencia entre modalidades educativas, que tienen una propuesta curricular definida, y las ofertas específicas, que se agregan a las modalidades ya existentes para fortalecer la propuesta educativa de los centros educativos (Rosabal-Vitoria y Quirós-Sánchez, 2023).
De acuerdo con estas definiciones, en el país para educación secundaria existen 13 modalidades y ocho ofertas. En la práctica, esta diversidad de propuestas surge como respuesta a necesidades país o coyunturas particulares en las que se propone un nuevo proyecto educativo que se quiere explorar. También pueden ser promovidas por proyectos concretos que quieren dar solución a situaciones particulares que vive la educación costarricense.
Las 13 modalidades vigentes para el 2021 son: Colegios Académicos Tradicionales, Colegios Nocturnos, Colegio Académico con Orientación Ambientalista, Colegio Artístico, Liceos Experimentales Bilingües, Colegio Científico Costarricense, Colegios Técnicos Profesionales, Colegios Deportivos, Colegios Humanísticos, Colegios Indígenas, Liceo Rural, Telesecundaria y Unidades Pedagógicas. Las ocho ofertas educativas y que funcionan en centros educativos del país al 2021 son: Innovación Educativa, Secciones Bachillerato Internacional, Colegio Modelo, Orientación Tecnológica, Valor Agregado en la Educación Académica Diurna, Sección Bilingüe de español-inglés, Sección Bilingüe español-francés y Colegios Deportivos.
El presente artículo se centra en conocer qué impacto tienen estas propuestas curriculares en las realidades educativas, y cómo dicho impacto está mediado por el proceso de gestión de apertura, cambio o cierre de las modalidades y ofertas. Este proceso se analiza considerando las gestiones administrativas y curriculares en las que diversas instancias del MEP que participan (Departamentos de Educación III Ciclo y Diversificada, Departamento de Especialidades Técnicas, Departamento de Desarrollo de Servicios Educativos, la Comisión Reguladora de la Oferta Educativa (CROE), el Consejo Superior de Educación (CSE), las universidades públicas, el Consejo Asesor Regional, los centros educativos y la comunidad.
El MEP cuenta con una organización compleja dividida en tres viceministerios (MEP, 2023). Dentro del viceministerio de Planificación Institucional y Coordinación Regional, se encuentra el Departamento Desarrollo de Servicios Educativos, el cual es el ente técnico que realiza las gestiones para las aperturas, cambios y el cierre de ofertas y modalidades (MEP, 2018). Según los lineamientos establecidos en el Manual de procedimientos de apertura, cambios de modalidad y cierre de centros educativos (MEP, 2018), la apertura implica que, en la Dirección Regional de Educación, no existe un colegio con esa modalidad y por ello se da la posibilidad de ofrecer esta nueva opción en la comunidad o región educativa; por ejemplo, la apertura de colegios técnicos en zonas donde esta modalidad es vista como una necesidad local. También la apertura de modalidades sucede en el caso de que se quiera crear una nueva institución en zonas rurales alejadas, por ejemplo, cuando se abre un liceo rural.
Por otro lado, la apertura tiene fuerte demanda presupuestaria que no hace sencilla la tarea de aprobación (Rosabal-Vitoria y Quirós-Sánchez, 2023). Para el caso de las ofertas educativas, no aplica la opción de abrir un nuevo centro educativo, pues, como ya se vio, la oferta es un valor agregado que se suma a las modalidades educativas existentes; administrativamente, se habla de cambiar o abrir ofertas. A propósito de los recientes recortes en el gasto social, es importante también explorar las implicaciones que tiene el factor presupuestario en la apertura de ofertas y modalidades educativas actualmente en Costa Rica, para dimensionar el efecto que la situación económica tiene en las opciones educativas por las que pueden optar las personas estudiantes.
El cambio de modalidad se refiere a todos los ajustes que se requieren, a nivel curricular y administrativo, para hacer modificaciones en la propuesta curricular del centro educativo. Es así como se encuentran colegios que han cambiado de ser académico tradicional a colegio bilingüe o de liceo rural a colegio académico o colegio técnico profesional. Conocer más sobre los procesos de aprobación de estas modalidades resulta de interés por los resultados recientes de investigación que muestran cómo algunas de estas modalidades (por ejemplo, la de los liceos rurales) pueden aumentar la desigualdad educativa (Conejo y Dobles, 2022).
El cambio o solicitud de apertura de una oferta se hace desde un centro educativo que ya existe, pero que solicita para el colegio una oferta educativa nueva que fortalece la malla curricular existente. También, los centros educativos solicitan el cierre de ofertas educativas cuando consideran que la propuesta curricular ya no tiene vigencia o no se ajusta a las necesidades del entorno educativo del colegio (MEP, 2018).
Cada una de las condiciones que se articulan en torno al interés de abrir o cambiar una modalidad u oferta en un centro educativo hacen de esta tarea un ejercicio complejo y que pone en evidencia la diversidad de criterios y condiciones para la gestión de estos procesos. El Sexto Informe del Estado de la Educación (Programa Estado de la Nación, 2017) reveló que la oferta educativa en secundaria se caracteriza por ser bastante dispersa, debido a las distintas modalidades que se ofrecen, lo cual conlleva dificultades para que el MEP logre evaluar sistemáticamente el rendimiento y la efectividad de cada una de las modalidades educativas vigentes. Sobre estos procesos de evaluación, existe una falta de información y análisis a nivel nacional.
Existen estudios previos que han indagado una modalidad específica y en una Dirección Regional de Educación particular. Por ejemplo, Céspedes et al. (2012) evaluaron la modalidad de educación abierta para personas jóvenes y adultas, y encontraron que el currículo no se ajusta a las necesidades de la población meta y que la gestión de la modalidad (incluyendo la evaluación) no permite un seguimiento que mejore la calidad educativa. Sin embargo, no existen investigaciones previas que hayan evaluado las modalidades y ofertas en su conjunto para la población estudiantil regular. Por lo tanto, el presente artículo se enfoca en las siguientes preguntas de investigación: ¿cuáles son los criterios para el cambio o apertura de modalidades y ofertas educativas? ¿Cuáles son las rutas que se siguen en la gestión educativa para la aprobación de apertura o cambio de modalidades y ofertas? Y, por último, ¿cómo se puede describir el proceso de gestión de cambio o apertura de modalidades u ofertas desde la CROE?
Además, desde el punto de vista teórico, esta investigación parte de la política educativa en educación media (III ciclo y diversificada) entendida como una búsqueda de soluciones pedagógicas diversas y adecuadas que permitan romper con una perspectiva hegemónica y homogénea del que partieron los sistemas educativos modernos (Tenti-Fanfani, 2008). Es así como, desde una de las vertientes de las políticas educativas, que tiene que ver con el currículum, se plantea que es necesaria una propuesta de la oferta que sea flexible, que facilite el ingreso, la permanencia y el egreso de las personas educandas (Barrón-Tirado y Rodríguez-Del Castillo, 2017).
Costa Rica ha dado pasos significativos en la reforma de su sistema de educación secundaria, posicionándose como pionera en este campo (Navarrete-Cazales, 2023). Sin embargo, es vital seguir prestando atención y revisando la gestión de la oferta educativa actual, para identificar posibles limitaciones y establecer acciones de mejora hacia una educación media que sea de calidad y que permita a la población adolescente desarrollar sus capacidades, así como aprovechar las oportunidades que ofrecen las sociedades del conocimiento. Este debe ser un proceso dinámico, caracterizado por la adaptación y mejora continuas que busquen garantizar que el sistema educativo siga siendo pertinente y eficaz a la hora de preparar a las personas estudiantes para los retos del mundo moderno.
Dado que, dentro de la propuesta educativa para secundaria en Costa Rica, existen distintos tipos de modalidades y ofertas educativas (Rosabal-Vitoria y Quirós-Sánchez, 2023); pero que, a la vez, existe poca información sobre la gestión de dichas propuestas educativas, la presente investigación se planteó como objetivo conocer el proceso de su creación, cambio y cierre, y, por último, analizar si los distintos tipos con los que se cuenta a nivel nacional contribuyen a reducir las brechas de desigualdad educativa.
MATERIALES Y MÉTODOS
La investigación que sustenta este artículo se basa en una metodología cualitativa de tipo descriptivo/exploratorio, la cual consiste en una indagación sistemática, pero flexible que permite la recursividad en las fases que se siguen (Hernández-Sampieri y Mendoza-Torres, 2018). Se utilizaron entrevistas, cuestionarios y documentación provista por el MEP como revisión documental de fuentes secundarias.
En una primera fase, se hizo una indagación documental previa que permitió identificar las instancias del MEP que tienen un papel en la creación, apertura, cambio o cierre de las ofertas y modalidades educativas en secundaria. A partir de esta información, se decide seleccionar a las personas encargadas de las distintas instancias y que pudieran explicar su participación y los procesos que llevan a cabo dentro del proceso. Es así como participaron siendo entrevistadas 11 personas funcionarias del MEP de las siguientes dependencias: Dirección de Educación Técnica y Capacidades Emprendedoras, Departamento de Educación III Ciclo y Diversificada, Viceministerio Académico, Dirección de Desarrollo Curricular, Departamento de Desarrollo de Servicios Educativos, Unidad para la Permanencia, Reincorporación y Éxito Educativo (UPRE), Departamento de Supervisión Educativa, Viceministerio Académico, Dirección de Programas de Equidad, Viceministerio Académico y a un exministro de Educación.
Las entrevistas semiestructuradas fueron aplicadas al personal señalado en el apartado anterior y se realizaron entre octubre y noviembre del 2020 por medio de plataformas virtuales de audio y video. Los temas de las entrevistas fueron: políticas educativas, modalidades y ofertas educativas, ámbito curricular y los efectos de la pandemia en dichas dimensiones. Las entrevistas fueron grabadas, transcritas y analizadas según categorías analíticas que permitieran la identificación de temáticas clave, que son expuestas en la sección de resultados.
Con la intención de tener un acercamiento a la visión que se tiene desde los centros educativos, adicionalmente, se aplicaron entrevistas a seis personas directoras de los siguientes centros educativos: Liceo Edgar Cervantes (Hatillo-San José), Liceo de Heredia, Liceo Napoleón Quesada (Guadalupe-San José), Liceo Dr. Vicente Lachner (Cartago), Colegio Dr. Ricardo Moreno Cañas (Palmares-Alajuela) y Liceo de Atenas (Atenas-Alajuela). Estas entrevistas semiestructuradas a las personas directoras se realizaron sobre las siguientes temáticas: perfil del estudiantado de su colegio, efectos de la reducción en la matrícula, beneficios de las modalidades y ofertas educativas, y el contexto educativo. La escogencia de estos centros educativos no responde a un criterio de representatividad, sino a la necesidad de tener casos específicos que ofrecieran información sobre la gestión a nivel curricular y administrativo del MEP en el contexto de los centros educativos.
Asimismo, personas supervisoras de circuitos educativos de las 27 Direcciones Regionales del MEP contestaron a un cuestionario en línea. Las temáticas del cuestionario fueron: funciones en el proceso de creación de modalidades y ofertas educativas, características de las ofertas y modalidades educativas, así como el papel que tienen dentro del MEP. Los cuestionarios y entrevistas fueron realizados por el equipo de investigación, se tuvieron sesiones de análisis de los contenidos y se utilizó el criterio experto para seleccionar las temáticas más relevantes para esta investigación. Las entrevistas se llevaron a cabo por, al menos, dos personas investigadoras, las cuales coordinaron para recopilar la información necesaria según el protocolo de la entrevista y se encargaron de profundizar en las temáticas emergentes de interés para el estudio.
Como parte de la recopilación de datos, la CROE facilitó la sistematización de las actas, en las que se lleva un registro de la cantidad de trámites vinculados a la apertura, cambio o cierre de ofertas o modalidades educativas de los años que van del 2014 al 2020. Durante las sesiones de la CROE, se valoran dichas solicitudes y se hace el análisis de la información que sustenta cada caso y establecen cuáles se aprueban, rechazan o colocan en pendiente de aprobación.
A partir de la información obtenida por medio de los instrumentos de investigación mencionados: entrevistas y cuestionarios a directores(as) de colegios, personas supervisoras de circuito, entrevistas a personas funcionarias del MEP en puestos vinculados a la educación secundaria, así como revisión de fuentes secundarias, se sistematizaron los criterios más importantes que permiten conocer la dinámica en torno a la apertura o cambio de modalidades educativas en un centro educativo de secundaria. La información recopilada se trabajó por medio de análisis descriptivo de contenido, así como una fase de análisis axial entre las distintas fuentes de información recopiladas.
DISCUSIÓN DE RESULTADOS
Este estudio demostró que, en la gestión administrativa y curricular de los 13 tipos de modalidades y ocho ofertas de educación secundaria, intervienen diversas instancias de los viceministerios del MEP. Este hallazgo pone en evidencia la complejidad de criterios, posiciones e intereses que confluyen y que no siempre coinciden. La toma de decisiones se concentra en la aprobación o no de las propuestas, con un énfasis marcado en el aspecto presupuestario en muchos casos. Sin embargo, no fue posible determinar una ruta clara sobre el seguimiento de las modalidades y ofertas; queda la incertidumbre sobre este procedimiento tanto en lo académico como en lo administrativo, pues no se detectaron mecanismos establecidos y roles específicos que permitan que se haga la evaluación necesaria de las distintas opciones de educación secundaria.
Criterios para el cambio o apertura de modalidades y ofertas educativas
En este apartado, se exponen los criterios que sustentan los procesos de apertura, cambio o cierre de las ofertas o modalidades. A partir de la sistematización de las entrevistas realizadas a distintas personas responsables de las oficinas en que se toman las decisiones sobre modalidades y ofertas educativas (Departamentos de Educación de III Ciclo y Diversificada, Educación Técnica, Departamento de Desarrollo de Servicios Educativos y CROE), desde un análisis cualitativo se pudieron identificar los criterios más significativos sobre el cambio o apertura de estas propuestas educativas. En este proceso, intervienen distintas instancias del MEP y es importante aclarar que, cuando las gestiones de cambio o apertura se hacen, es porque la modalidad u oferta ha sido debidamente aprobada por las instancias técnicas a las que le corresponde valorar la pertinencia curricular y económica, según el tipo de oferta o modalidad. En las tablas 1 y 2, se sistematizan los criterios más importantes que apoyan las solicitudes de cambio o apertura de una modalidad, respectivamente.
Tabla 1
Criterios para la solicitud de cambio de modalidad
|
Criterios |
Explicación |
|
La modalidad no cumple con los requerimientos para una educación de calidad. |
Evaluación realizada por el MEP promueve el cambio de una modalidad. Se conoce el caso de cambio de Telesecundarias a Liceos Rurales. En este caso, el CSE hizo una evaluación de las primeras y a partir de los resultados se diseña la modalidad de Liceo Rural. El país inició en el año 1997 las Telesecundarias con 4 colegios, para el 2000 había 44 y para el año 2020 funcionaban 7 Telesecundarias. |
|
|
|
|
La cantidad de matrícula no se ajusta a la estructura curricular de la modalidad. |
Se da particularmente en los Liceos Rurales, que pasan a ser Académicos Tradicionales cuando aumenta la matrícula y ya no pueden mantener la estructura reducida de la malla curricular de Liceo Rural. Cuando eso sucede, se solicita el cambio para ser Colegios Académicos Tradicionales. En estos casos, son los Colegios que solicitan este cambio. |
|
|
|
|
La comunidad solicita el cambio de una modalidad para ajustarse a las condiciones propias de los contextos educativos. |
En la comunidad puede existir ya un colegio Académico Tradicional y personas o instituciones de la comunidad se organizan para solicitar al MEP un cambio de modalidad. Un caso emblemático que ejemplifica esta situación es el de los Colegios Indígenas. La solicitud forma parte de un ejercicio de reivindicación para hacer valer los derechos de los pueblos indígenas, que se consolida en el “Subsistema de Educación Indígena”. Esta propuesta educativa tiene sustento en la organización de los territorios indígenas. Actualmente todo colegio ubicado en territorio indígena es un Colegio Indígena, oficialmente, aunque sus mallas curriculares no necesariamente se ajusten a la propuesta que se diseñó para esta modalidad en particular. |
|
|
|
|
Mejorar la oferta en la región educativa |
Por ejemplo, el cambio de colegios Académicos Tradicionales a Colegios Bilingües. Estas propuestas de cambio se hacen desde las oficinas centrales del MEP, en algunos casos, media la solicitud de la comunidad o dirección Regional de Educación a la cual pertenece el colegio. |
|
|
|
|
El colegio busca ser más competitivo en la región educativa. |
Esta competitividad se da en función de la matrícula, que en algunas regiones y colegios ha tendido a disminuir en la última década, de ahí que algunos colegios solicitan cambiarse de modalidad. Por ejemplo, cuando un colegio Académico Tradicional solicita un cambio para ser Colegio Técnico Profesional. En este tipo de casos, el criterio presupuestario es de mucho peso en la decisión, y una mayoría de estas solicitudes son denegadas. |
Tal como se puede corroborar, no hay líneas o decisiones institucionales que separen totalmente un criterio de otro, pues muchas veces según las condiciones particulares de la región o centros educativos, pueden tomarse varios de estos criterios para la decisión de abrir o cambiar una modalidad. Se incluye, además, una explicación que se apoya de ejemplos que facilitan no solo comprender el criterio, sino también conocer situaciones concretas vinculadas a cada proceso.
Tabla 2
Criterios para la solicitud de apertura de modalidades educativas
|
Criterios |
Explicación |
|
Se considera un aporte para la formación en educación media del país, la institución u organización solicita la apertura |
Está el ejemplo de los Colegios Científicos y los Colegios Humanísticos (que solo imparten ciclo diversificado) y que la solicitud para abrir cualquiera de estas modalidades proviene de una universidad pública. En estos dos casos, el trámite no pasa por el Departamento de Desarrollo de Servicios Educativos, sino que se aprueba desde el despacho del ministro(a) de turno. |
|
|
|
|
En concordancia con las líneas de desarrollo, las Direcciones Regionales de Educación hacen la solicitud. |
Sucede con mayor frecuencia para el caso de los Colegios Técnicos. En estos se realizan solicitudes de apertura por parte de los Circuitos educativos o las Direcciones Regionales. Las propuestas de especialidades educativas están en función de las oportunidades laborales de las regiones en que se propone abrir este centro educativo. |
Por otro lado, la tabla 3 muestra los criterios para la solicitud de apertura o cambio de las ofertas educativas.
Tabla 3
Criterios para la solicitud de apertura y cambio de ofertas educativas
|
Criterios |
Explicación |
|
Como parte de proyectos piloto para valorar propuestas desde oficinas centrales del MEP |
La mayoría de las ofertas inicia su fase experimental o “piloto” y directamente el MEP, considerando los objetivos de la oferta, propone a un grupo de colegios la nueva propuesta. Por ejemplo, fue el caso de los colegios con Innovación Educativa cuando inició este proyecto en el MEP. Ahora, también estuvo el proyecto de las Secciones Bilingües, que se seleccionaron en el año 2016 a seis colegios para que trabajaran esta oferta educativa. |
|
|
|
|
Se valora la viabilidad de la oferta sobre la modalidad en términos presupuestarios |
El abrir una modalidad educativa requiere de una mayor erogación presupuestaria, de ahí que hay ofertas que pueden suplir la necesidad del colegio de tener alguna especialización, como es el caso de las “Secciones”. El ejemplo más claro, que ya se mencionó, es el de las Secciones Bilingües español-inglés, que tienen mayor facilidad de ser abiertas, en contraposición a la solicitud de un Colegio Bilingüe. También está el caso de las Secciones Deportivas, que algunos colegios la solicitan en vez de solicitar la modalidad de Colegio Deportivo. |
|
|
|
|
Dar respuesta a una necesidad de formación en el estudiantado |
Al ofrecer una propuesta educativa distinta y “atractiva”, propicia el que el estudiantado reconozca un valor agregado en la malla curricular. Esto lo manifiestan las personas directoras de centros educativos, que consideran importante que las ofertas educativas se ajusten más a las necesidades del estudiantado. |
La gestión asociada a la apertura o cambio de modalidades y ofertas es compleja, pues se suman a los criterios antes vistos, las políticas nacionales vinculadas a los planes nacionales de desarrollo, las propuestas técnicas curriculares, los intereses de las comunidades y los motivos de los centros educativos que hacen su propia valoración para realizar la solicitud de una modalidad u oferta educativa.
Si bien se señala que las ofertas y modalidades educativas son una manera de democratizar las propuestas para la educación media, en realidad están en función de la demanda que refleja las condiciones político-económicas del país y las orientaciones laborales que se promueven desde el modelo de desarrollo vigente, ya sea por los colegios o por las instancias del MEP. En ese sentido, cuando se compara cuáles son aquellas ofertas o modalidades más solicitadas, se encuentra que hay algunas que casi no son mencionadas, por ejemplo: los Colegios Ambientalistas, Colegios Artísticos u ofertas como Valor Agregado o Modelo.
Desde las distintas fuentes analizadas, se determina que, en la práctica, el criterio ausente es el de evitar o reducir la exclusión educativa y mejorar la calidad. No se identificó un criterio claro que se relacionara con una búsqueda de disminuir la exclusión educativa o de desarrollar una propuesta que fortalezca la calidad del servicio que se brinda a las personas estudiantes para potenciar mejor sus capacidades, además, que promueva las competencias y habilidades necesarias para una participación social más activa y empoderada. Este hallazgo sugiere la necesidad de una revisión y reevaluación de las ofertas y modalidades educativas actuales.
Las rutas de gestión educativa para la aprobación de aperturas o cambios de modalidades y ofertas
Las fuentes consultadas durante la investigación permitieron tener una aproximación al conocimiento de los procedimientos para gestionar los procesos de apertura, cambio o cierre de las ofertas y modalidades. A partir de esta información, se encontró que no existe una única ruta para la aprobación o rechazo de las solicitudes de cambio o apertura de ofertas y modalidades. Inicialmente, quien aprobaba o no las solicitudes de cambio o apertura de modalidades u ofertas era el CSE, sin embargo, esta función se trasladó a la Dirección de Planificación del MEP. Al respecto, la persona entrevistada del Departamento de Servicios Educativos indicó en la entrevista que: “el Consejo en algún acuerdo se lo dio al Ministerio, dijo que era más administrativo, entonces el Ministerio era al que le correspondía valorar eso, entonces, quedó en la dirección de Planificación” (comunicación personal, 2021).
La CROE, que es la sucesora de la antigua Comisión de Creación de Centros Educativos, es la encargada de aprobar las aperturas, los cambios de modalidad y los cierres de centros educativos de la educación básica. En esta Comisión participan las personas viceministras académicas, de Planificación Institucional y Coordinación Regional y Administrativa; las personas directoras de Planificación Institucional, Desarrollo Curricular, Infraestructura Educativa y Asuntos Jurídicos; así como las jefaturas de los Departamentos de Formulación Presupuestaria y de Desarrollo de Servicios Educativos.
El Departamento de Desarrollo de Servicios Educativos (que pertenece a la Dirección de Planificación) es el brazo técnico de la CROE. Este Departamento aporta los criterios técnicos (estudios previos) para apoyar las decisiones de la Comisión. Sin embargo, hay valoraciones técnicas que no realiza, por ejemplo, el caso de las solicitudes de Colegios Técnicos, en estos, es la jefatura del Departamento de Especialidades Técnicas, quien hace los estudios correspondientes para elevarlos directamente a la CROE.
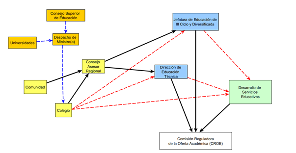
En las Direcciones Regionales Educativas, hay un Consejo Asesor Regional, en el que participan el director regional, los jefes de Servicios Administrativos y Financieros y Asesoría Pedagógica, así como una persona representante de las supervisiones de los circuitos. A este comité le deberían llegar las solicitudes de los centros educativos o comunidades; las analizan, dan un primer visto bueno y lo envían al Departamento de Desarrollo de Servicios Educativos. En la figura 1, se grafican las rutas que se identificaron en la investigación para la apertura o cambio de ofertas y modalidades educativas. Las líneas negras continuas ilustran el proceso que está establecido en el manual de procedimientos para esta gestión (MEP, 2018). Las líneas punteadas tanto azul como rojo son procesos que, mediante la investigación, se detectó que se siguen alternativamente a lo propuesto en esos lineamientos, pero que, en la práctica, son válidos para hacer las aprobaciones requeridas.
Por otro lado, en la figura 1 se puede ver en los cuadros azules los Departamentos involucrados con la gestión curricular (que pertenecen a la Dirección Curricular) y en verde, el Departamento Desarrollo de Servicios Educativos, que responde a las dinámicas administrativas vinculadas a la apertura, cambio o cierre de las ofertas o modalidades.
Figura 1.
Rutas de gestión educativa para la apertura o cambios de ofertas y modalidades educativas

Nota. En negro se representa la ruta de creación instituida por el MEP que inicia en el colegio o la comunidad. En azul se representa la ruta de creación iniciada por las universidades o el CSE. En rojo se presenta la ruta de creación que inicia en el colegio, pero que no pasa por el Consejo Asesor Regional.
Respecto a este proceso, se determinó que la decisión de realizar un cambio, apertura o cierre de una modalidad u oferta no responde a una única instancia del MEP, puede ser que la iniciativa surja de la comunidad, el colegio, el circuito educativo, la Dirección Regional de Educación o del CSE, entre otras. En la figura 1, las líneas continuas de color negro representan las rutas que están instituidas y que siguen los procedimientos que se realizan de apertura o cambio de propuestas educativas ante la CROE; sin embargo, como se puede ver en esta figura, esas líneas tienen distintas rutas, que están en función del tipo de modalidad u oferta de que se trate o del énfasis que se dé al proceso dentro de la gestión del MEP. Por ejemplo, los Colegios Deportivos han sido solicitados por la comunidad (Colegio Deportivo de Limón o Grecia), siguiendo la ruta demarcada en color negro. También pueden ser una propuesta que se plantea desde el CSE, como el caso del cambio de las Telesecundarias a Liceos Rurales o de una instancia externa al MEP, como pueden ser las universidades públicas para el caso de los Colegios Científicos o Humanísticos, en cuyo caso se inicia con la ruta demarcada en azul en la figura 1.
Según lo establecido en el manual de procedimientos para hacer las solicitudes (MEP, 2018), estas deben ingresar al Departamento de Desarrollo de Servicios Educativos, no obstante, esto no siempre se cumple. Se da el caso de que el Departamento de Educación de III Ciclo y Diversificada envía el criterio para la apertura, por ejemplo, de una sección de Francés en un colegio; en ese mismo Departamento, hacen el análisis curricular previo de la información enviada por el colegio y lo envían al Departamento de Desarrollo de Servicios Educativos únicamente para que se traslade a la CROE. Esto sucede también con la oferta educativa de las secciones de Mandarín, Inglés, Alemán, entre otros, que el Departamento de Educación de III Ciclo y Diversificada recomienda donde se pueden abrir esos servicios. En estos casos, se determinó que la ruta que se sigue es la demarcada en rojo en la figura 1.
Aunado a lo anterior, se encontraron casos en los que el colegio hace la solicitud directamente a los departamentos. Así lo manifestó una persona entrevistada del Departamento de Educación III Ciclo y Diversificada del MEP:
Cuando los colegios quieren abrir sección de francés, tercer ciclo más bien nos envía a nosotros el criterio, de que quieren abrir una sección de francés y ya ellos nos han hecho el análisis, quieren abrir una sección de francés por ejemplo en “San Nicolás de Tolentino”, entonces lo que hacemos es llevarlo a la CROE y como ahí está el jefe de formulación, ahí sería como que es lo que quiero y cuántos recursos tengo, sí hay recursos no hay ningún problema ahí se aprueba.
También están los casos de ofertas educativas como Innovación o Bachillerato Internacional, para las cuales, las solicitudes llegan de la oficina o dependencia dentro de la Dirección Curricular que corresponda. Esta diversidad de posibilidades sobre la toma decisiones vinculadas a las ofertas educativas evidencia que no es posible identificar un procedimiento claro y unificado en esta materia; situación que dificulta las acciones de seguimiento de ofertas y modalidades educativas (que han sido ya evidenciadas por el Programa Estado de la Nación, 2017; en el Sexto Informe, Capítulo sobre Educación Secundaria). Por otro lado, la investigación encuentra que, ante la diversidad de instancias que participan, no es posible homologar cuáles son los criterios para tomar decisiones sobre la permanencia o creación de nuevas ofertas y modalidades por parte de las distintas instancias del MEP.
En la figura 1, se puede observar cómo las líneas discontinuas (rojas y azules) ilustran las rutas que se dan en paralelo y que no siguen los canales convencionales dispuestos, ya sea por la Dirección Curricular o por el Viceministerio de Planificación.
En el seguimiento a las rutas de gestión de las ofertas y modalidades educativas, al comparar los datos de las gestiones realizadas por la CROE con los registros del Departamento de Educación de III Ciclo y Diversificada recientemente publicadas por el MEP (Centro de Investigación en Docencia y Educación, 2022), existen inconsistencias en la información. Por ejemplo, la oferta de Secciones Bilingües no se refleja en las bases de datos con las modalidades y ofertas educativas que fueron solicitadas y facilitadas por el Departamento de Análisis Estadístico del MEP y que fueron utilizadas para realizar esta investigación. Este desfase de la información entre ambas instancias genera una interrogante sobre las estrategias de seguimiento que se tienen; luego de que han sido aprobadas las solicitudes por las instancias encargadas en las oficinas centrales del MEP.
Según las entrevistas realizadas, se indicó que, una vez aprobada la apertura o cambio, se envía la información a las Direcciones Regionales de Educación con el objetivo de que se continúe con el proceso administrativo, generalmente en términos de infraestructura o recursos para equipamiento. Según la información recopilada en las entrevistas, la responsabilidad de dar continuidad a los cambios aprobados es de las personas supervisoras del circuito educativo. Sin embargo, no fue posible establecer cuáles son las tareas, acciones concretas o los criterios que se siguen para evaluar el desempeño de las modalidades y ofertas educativas, así como su pertinencia en el contexto nacional.
Cambio o apertura de modalidades u ofertas desde la Dirección Curricular del MEP
Desde el Departamento Educación de III Ciclo y Educación Diversificada del MEP, se hace la revisión de los planes de estudio de las distintas modalidades y ofertas educativas. Así, por ejemplo, entre los años 2010 y 2011, se hizo un diagnóstico por parte de esta instancia en el que se revisó cada uno de los planes educativos de la educación secundaria; esto llevó a revisar modalidades como las de colegios artísticos y colegios deportivos, yendo y participando directamente en las comunidades educativas.
Según lo que se indica desde este Departamento, se buscaba trabajar de cerca con los centros educativos para poder identificar sus necesidades. Este es el caso de los Colegios Deportivos de Limón y Grecia. También está el caso del Colegio Artístico de Liberia que inició como Colegio Académico y pasó a ser un Colegio Artístico, con un plan de estudios que es distinto al otro Colegio Artístico (Conservatorio Castella), porque, según lo encontrado en este estudio, este Colegio Artístico de Liberia surgió de una iniciativa de la región con la finalidad de potenciar el desarrollo del arte y el folclor de la zona.
Cambio o apertura de modalidades u ofertas desde la CROE
Al analizar la información que sistematizan las actas de la CROE de los años 2014 al 2020, se encuentra que, en ese lapso, se recibieron 149 solicitudes, de ellas, 76 (el 51%) fueron de cambio de modalidad, 71 (47%) de apertura y 2 (1.3%) fueron de cierre.
Tabla 4
Cantidad de gestiones realizadas por la CROE vinculadas a la apertura, cambio o cierre de modalidades u ofertas educativas del 2014 al 2020.
|
Año |
Cambio de modalidad |
Apertura |
Cierre |
Total |
|
2014 |
12 |
14 |
0 |
26 |
|
2015 |
12 |
10 |
2 |
24 |
|
2016 |
24 |
12 |
0 |
36 |
|
2017 |
11 |
16 |
0 |
27 |
|
2018 |
6 |
12 |
0 |
18 |
|
2019 |
2 |
5 |
0 |
7 |
|
2020 |
9 |
2 |
0 |
11 |
|
Total |
76 |
71 |
2 |
149 |
Nota. Información tomada de sistematización de las actas de la CROE-MEP (2021).
Del 2014 al 2018, el porcentaje de aprobación de las solicitudes hechas a la CROE es mayor, sin embargo, se puede ver en la tabla 4 que, para el 2019 y 2020, la cantidad se reduce en números absolutos. La figura 2 amplía esta información y muestra que, del 2014 al 2018, la mayoría de las solicitudes de apertura o cambio fueron aprobadas. Sin embargo, en el 2019 estas fueron aprobadas o rechazadas en igual porcentaje, y para el 2020, la cantidad de rechazadas fue mayor a las aprobadas, por primera vez en el período de análisis. Al respecto, la persona entrevistada del Departamento de Servicios Educativos indica que las solicitudes de cambio quedan en espera porque no hay presupuesto, no se han podido crear nuevas plazas:
…de los dos últimos años (2019-2020) a la fecha muchas de las trabas que ha habido para poder pasar es a nivel de presupuesto, porque obviamente al pasar por ejemplo un académico a técnico son mucha diferencia de secciones que se necesitan, solamente con los talleres que se dan… entonces muchos han quedado ahí como en espera, … se les contesta que reúne las condiciones que sí tienen todo para poder pasar, pero no hay presupuesto. (comunicación personal, 2021)
Figura
2
Cantidad
de solicitudes de apertura o cambio de modalidades y ofertas aprobadas, rechazadas
o pendientes por año (2014-2020).

Nota. Información tomada de sistematización de las actas de la CROE-MEP (2021).
Las decisiones que se toman para aprobar o rechazar las solicitudes se basan de forma bastante evidente en consideraciones presupuestarias. Se determinó que se valoran todas las implicaciones que puede tener un cambio de modalidad en términos presupuestarios; por ejemplo, si tiene las condiciones de infraestructura, el personal docente y el recurso humano no docente que se requiere, el equipamiento tecnológico, entre otras. Sin embargo, no se evidenció un adecuado ajuste de estos factores, con las necesidades de otro orden en los centros educativos, que son igualmente importantes. Entre estos otros factores que se deben incluir, se destacan: la exclusión educativa, las características de las comunidades y sus necesidades específicas, el desempeño educativo de las personas estudiantes, las problemáticas sociales de la zona, entre otros (Jiménez-Asenjo y Gaete-Astica, 2013).
También existen otros criterios que no necesariamente responden a un análisis integral de las condiciones de los centros educativos. Un caso particular es el de cambio de un Liceo Rural a Académico Tradicional, pues, en primera instancia, estos no buscan un cambio en la propuesta curricular del centro educativo, sino que es una necesidad dada por el crecimiento de la matrícula. Se determina que la cantidad de estudiantes ya no puede ser atendida con cinco secciones (una por nivel educativo). Esta solicitud de cambio requiere valorar si tiene conserje, apoyos administrativos extra, guarda, entre otros. Todos estos costos se tienen que analizar para decidir si se puede aprobar el cambio, con lo que, una vez más, se vuelve al criterio presupuestario para tomar la decisión.
En entrevista a una persona que trabaja en el Departamento de Desarrollo de Servicios Educativos, afirma que los Liceos Rurales:
Cuando piden pasar de (modalidad) académica a orientación (Tecnológica), ahí es muy importante la revisión de la infraestructura, porque igual tienen que tener talleres esos espacios y ahí bueno, la Oficina de Infraestructura es la que nos dice si se puede o no se puede, porque ya tienen que dar inglés conversacional y alguna cuestión técnica, entonces ya ocuparíamos más espacios. (comunicación personal, 2021)
En estos casos, cuando los Liceos Rurales solicitan cambiar a Orientación Tecnológica o a Colegios Técnicos (CTP), y requieren de talleres y equipo, el presupuesto para estas inversiones es escaso, además, con frecuencia esta es una razón para rechazar la solicitud. En esos casos, según las personas entrevistadas, se le recomienda al colegio que se solicite un cambio a la modalidad de Académico Tradicional, que demanda menos recursos en infraestructura, equipo y personal.
Solicitudes de apertura según modalidad u oferta educativa
Del total de solicitudes de apertura en el período de análisis (2014-2020), 36 (55.4 %) corresponden a ofertas educativas. Estas son: Bachillerato Internacional, Sección de Francés, Sección Bilingüe de Inglés, Sección Deportiva e Innovación Educativa. De estas, se aprueban 32 (88.9%) y 4 (11.1%) son rechazadas o quedan pendientes de aprobar. Las modalidades que contaron con mayor aprobación de solicitudes fueron el Bachillerato Internacional (11) y las Secciones de Francés (10) (ver figura 3).
Figura 3
Solicitudes de apertura realizadas a la CROE (2014-2020), según modalidad u oferta educativa y según resultado (aprobada/rechazada o pendiente).

Nota. Información tomada de sistematización de las actas de la CROE-MEP (2021).
Por otro lado, las solicitudes de apertura de modalidades son 29 que representan el 44.6% del total, y estos son: Liceos Rurales, Colegio Académico, Colegio Técnico, Colegio Bilingüe y Unidad Pedagógica. Del total, se aprobaron 18 (62%) y se rechazaron o quedaron pendientes 12 (41.3%).
El abrir una nueva modalidad requiere de una erogación presupuestaria significativa, como ya se ha explicado, pues implica la contratación del recurso humano que se requiere para llevar adelante la propuesta curricular que implica una mayor complejidad, además de la infraestructura y equipamiento requeridos. De estas solicitudes de apertura de modalidades hechas, las más rechazadas son los Colegios Académicos, de 14 no se aprueban 8 (ver figura 3).
Según la información facilitada por la CROE, en las aprobaciones se indica que se “inicien trámites con el fideicomiso”. Este trámite se refiere al crédito solicitado al Banco Interamericano de Desarrollo (BID) para infraestructura educativa del MEP a nivel nacional y con el cual se constituye un fideicomiso con el que se financia infraestructura de 47 centros educativos del 2017 al 2020 (Rodríguez, 2020). Para esta investigación, no se obtuvo la información sobre si todas las solicitudes de apertura lograron su meta de tener el apoyo de este fideicomiso para sus necesidades de infraestructura.
La limitación presupuestaria afecta la aprobación de solicitudes tanto de ofertas como de modalidades; al respecto, se refiere la persona entrevistada en el Departamento de Educación de III Ciclo y Diversificada, al caso de las Secciones Deportivas, como se vio en la figura 3, se hicieron 7 solicitudes, pero se rechazaron 4:
Con los compañeros y las compañeras de Grecia formulamos una propuesta de creación de secciones deportivas, y el Consejo Superior de Educación las aprobó, pero que por limitaciones presupuestarias no hemos podido implementar, con miras a tener la posibilidad de la formación deportiva. ¿Dónde? bueno yo tenía la propuesta de San Carlos, no se pudo concretar porque no hay recursos económicos, tenemos la propuesta en el Lazo de la zona de Ciudad Cortés en el Pacífico Sur, que llamamos, no tenemos la posibilidad de implementarlo porque no hay recursos económicos, en Pérez Zeledón. (comunicación personal, 2021)
También se señaló, desde este Departamento, que se busca ampliar la cobertura de los Colegios Científicos, pero se adujo que existen muchas limitaciones y que actualmente la situación es aún más complicada en términos de presupuesto.
Solicitudes de cambio
Durante los años 2014 al 2020, se hicieron 76 solicitudes de cambio de ofertas y modalidades. De ese total, se aprueban 44 (57%), se rechazan 17 (22.3%) y quedan pendientes de aprobación 15 (19.7%). Las solicitudes de cambio que más realizaron fueron las de Telesecundaria a Liceo Rural (ver figura 4). Solo para el 2016 se hicieron 15 solicitudes y todas fueron aprobadas. Esto obedece a la disposición del CSE de mejorar la propuesta curricular de las Telesecundarias y cambiarlas a Liceos Rurales.
Figura 4
Solicitudes
de cambio de oferta o modalidad realizadas a la CROE
(2014-2020), según modalidad u oferta educativa
Nota: Información tomada de sistematización de las actas de la CROE-MEP (2021).
También en la figura 4, se puede ver que se solicitan 10 cambios de Liceos Rurales a Académicos Tradicionales. Como ya se ha mencionado, la razón fundamental de estas solicitudes de cambio es por el crecimiento en la matrícula de los Liceos Rurales y que requieren ajustar la malla curricular y los horarios para que toda la población estudiantil pueda asistir a clases y llevar el núcleo completo de materias básicas. De todas las solicitudes realizadas para hacer este cambio de modalidad, las hechas en el año 2020, que eran tres solicitudes, fueron puestas en pendiente.
Otro punto importante de hacer notar es que las solicitudes de cambio que más se rechazaron fueron las de Colegio Académico a Colegio Técnico. De 13 solicitudes, 12 fueron rechazadas. Durante los años que cubre la información presentada en la figura 3, se hicieron cuatro solicitudes de cambio de Académico (2) y de Orientación Tecnológica (1) para Colegios Bilingües, pero ninguna de las solicitudes fue aprobada.
CONCLUSIONES
Este estudio demostró que, al analizar los criterios para el cambio, apertura o cierre de ofertas y modalidades, se abre un panorama complejo, pues hay una diversidad de instancias y criterios (individuales e institucionales) que participan de estos procesos: el CSE, el despacho del(a) ministro(a) de turno en el MEP, los centros educativos, las instituciones externas al MEP, las comunidades, las universidades públicas, entre otros. A esto se suma que dichos procesos de apertura, cambio o cierre atraviesan por una serie de pasos administrativos que definen la viabilidad de las solicitudes. Se determinó también que esta viabilidad tiene que ver con las condiciones propias de los centros educativos: infraestructura, cuerpo docente y equipamiento, además, que el criterio presupuestario es determinante en estas decisiones para varios casos descritos en este estudio.
Además, la decisión de abrir o cambiar una oferta o modalidad educativa varía según la propuesta de que se trate, las solicitudes no siempre son hechas directamente desde los centros educativos o de las Direcciones Regionales, algunas de ellas vienen de departamentos del MEP, ya sea porque es un nuevo proyecto educativo, como el caso de las Secciones Bilingües español-inglés o porque hay una transformación de una modalidad educativa, como el caso de las Telesecundarias que pasaron a ser Liceos Rurales (Segura-Castillo y Villalta-Guillén, 2014). También se dan los casos donde el colegio se plantea diversificar su oferta para mejorar su propuesta educativa, como es el caso de las de Innovación Educativa, Tecnológica o Bachillerato Internacional, entre otras.
En el caso de la oferta de Innovación Educativa, inició por una propuesta de un proyecto del MEP con el BID y se seleccionaron desde oficinas centrales del MEP cuáles eran los primeros colegios que iban a impartirla (MEP, 2021). Con respecto al Bachillerato Internacional, es importante mencionar que existen estudios previos que muestran cómo esta oferta educativa en los colegios públicos del país permite tener: lineamientos curriculares claros que ofrecen mayor libertad a docentes; investigación-acción-reflexión, mayor tiempo efectivo de aprendizaje, evaluación formativa, fomento de habilidades cognitivas superiores, grupos pequeños y tiempo para investigar (Acón-Monge, 2016).
Esta investigación mostró que existen distintos criterios para el cambio o apertura de modalidades y ofertas educativas, los cuales giran en torno a las necesidades del colegio de ajustarse a la matrícula, requerimientos de la comunidad educativa o de mejorar las opciones de la región educativa. Con respecto a las ofertas educativas, se determinó que estas se abren respondiendo a solicitudes de los colegios de diversificar su oferta, como parte de proyectos piloto que se proponen desde el MEP y para evitar la exclusión, sin que esto último sea evaluado o que, al menos, se le dé un seguimiento para ver el impacto que tiene la apertura de la modalidad en las condiciones de exclusión y, en general, de la calidad educativa.
Con respecto a las rutas para la aprobación de aperturas o cambios de modalidad y oferta, se logró concluir que no existe una única ruta, sino que hay distintas formas mediante las cuales las ofertas y modalidades pueden ser aprobadas. Puede ser una decisión que se toma directamente en el CSE o un proceso que emana de la comunidad educativa. También pueden responder a iniciativas que se diseñan desde el MEP, las cuales, por lo general, se asocian con proyectos financiados por la cooperación internacional. A pesar de que existe un manual de procedimientos para hacer las solicitudes (MEP, 2018), este estudio encontró que dicho procedimiento estándar no siempre se cumple y existen rutas alternativas.
La investigación muestra la complejidad que está implícita en la gestión de las ofertas y modalidades educativas, lo que pone en evidencia la dificultad para dar seguimiento a las resoluciones tomadas por las distintas instancias que intervienen, y aún más, no fue posible determinar los mecanismos específicos que tiene el MEP instaurados para el adecuado proceso evaluativo y de aseguramiento de la calidad de las distintas ofertas y modalidades. Con respecto a la gestión directamente de la CROE, esta investigación determinó que el factor presupuestario es central en las decisiones que se toman desde esta comisión. Se determinó también que, en los últimos años del período de análisis, se ha aumentado la cantidad de solicitudes rechazadas. La mayoría de las solicitudes de cambio se dan de Telesecundaria a Liceo Rural, de Liceo Rural a Colegio Académico y de IEGB a CTP.
Es necesario mejorar los procesos por los cuales se gestionan los cambios en las modalidades y ofertas educativas; así mismo, resulta urgente implementar un seguimiento y evaluación de dichas opciones educativas, para determinar sus fortalezas y debilidades en el mejoramiento de la calidad educativa en Costa Rica. Esta tarea resulta fundamental porque, como se ha mostrado en otras investigaciones, es precisamente por medio de las distintas modalidades y ofertas educativas que durante la educación secundaria se forman las posturas, actitudes e imaginarios sobre el conocimiento, las profesiones y los roles sociales que, a su vez, tienen una influencia importante en las opciones educativas y ocupacionales de las personas (Gómez, 2005).
Futuras investigaciones deberán analizar más en detalle las distintas rutas descritas por esta investigación que se siguen para la aprobación de aperturas o cambios de oferta y modalidad, además, sobre los procedimientos establecidos para la evaluación de cada una de estas ofertas y modalidades. Consecuentemente y de corroborarse lo indicado en este estudio, futuros análisis deberán hacer recomendaciones puntuales para dicho proceso evaluativo. Asimismo, dichos estudios deberán indagar el peso que tiene el factor presupuestario en la diversidad de escenarios que se manejan y comparar este factor con otros de interés en las comunidades educativas (por ejemplo, exclusión educativa).
Costa Rica atraviesa una crisis educativa propiciada por la acumulación de dificultades en el MEP desde antes de la pandemia de COVID-19, por la interrupción de las clases debido a la huelga del magisterio del 2018-2019 y las dificultades propias de la pandemia que inició en 2020. El Estado de la Educación ha mostrado la contracción de los aprendizajes esperados y las desigualdades educativas que afectan, sobre todo, a las personas en condiciones de mayor vulnerabilidad (Programa Estado de la Nación, 2021).
En este contexto, una adecuada planificación y evaluación de las ofertas y modalidades educativas que se ofrecen en secundaria resulta un requisito fundamental para la recuperación de los aprendizajes, así como para el fortalecimiento del derecho a una educación de calidad para todas las personas, sin distinción de su proveniencia socioeconómica o su localidad. De acuerdo con el objetivo cuatro de la Agenda 2030 del Sistema de Naciones Unidas, se requiere garantizar una educación inclusiva, equitativa y de calidad, que logre una adecuada promoción de las oportunidades de fortalecimiento de los aprendizajes durante toda la vida para todas las personas (Naciones Unidas, 2023). Costa Rica, en apego a este objetivo, tiene la responsabilidad de revisar su oferta educativa para ofrecer un catálogo que responda a las condiciones actuales, que verdaderamente tenga a la persona estudiante como el centro del proceso educativo y que permita, por medio de la educación, el desarrollo del potencial de las personas y su integración a la sociedad de una manera que impacte positivamente el medio sociocultural y socioeconómico.
AGRADECIMIENTOS
Los datos para la realización de este artículo se recolectaron en el marco de la investigación Perfiles, dinámicas y desafíos de la Educación costarricense: factores socio educativos y dinámicas de inclusión-exclusión en la oferta de Educación Media del Ministerio de Educación Pública (MEP) del Centro de Investigación y Docencia en Educación (CIDE) de la Universidad Nacional de Costa Rica. Se agradece el apoyo del CIDE, de la División de Educación Básica y el Instituto de Estudios Interdisciplinarios de la Niñez y la Adolescencia (INEINA) por el apoyo para dedicar tiempo para esta publicación.
REFERENCIAS
Acón-Monge, A. (2016). Colegios públicos con bachillerato internacional en Costa Rica. Logros, buenas prácticas y desafíos (estudio exploratorio). En Ponencia para el Sexto Informe del Estado de la Educación. CONARE. https://repositorio.conare.ac.cr/handle/20.500.12337/694
Barrón-Tirado, C., y Rodríguez del Castillo, L. (2017). El currículum de educación secundaria en Costa Rica: Logros y retos. Revista Mexicana de Investigación Educativa, 22(72), 89 -108.
Centro de Investigación en Docencia y Educación. (2022). Proyecto Perfiles, dinámicas y desafíos de la educación costarricense: Factores socioeducativos y dinámicas de inclusión-exclusión en la oferta de Educación Media del Ministerio de Educación Pública [Informe Final]. Universidad Nacional de Costa Rica.
Céspedes, M. A., Barrantes, M. A., Esquivel, M. G., Vega, M. T. M., Moran, J. R. Q., y Pacheco, S. V. (2012). Análisis de la Gestión de la Oferta Educativa del Tercer Ciclo de la Educación General Básica Abierta en la Dirección Regional de Educación de Occidente. Gestión de la educación, 1–32. https://doi.org/10.15517/rge.v2i1.8507
Conejo, L. D., y Dobles, C. (2022). Colegios Rurales en Costa Rica: Huellas de la Desigualdad Educativa. En E. Di Piero, M. Causa, y P. Santucci (Eds.), Educación secundaria, desigualdad, pandemia y horizontes pospandemia (pp. 69–87). Puntoaparte. https://www.memoria.fahce.unlp.edu.ar/libros/pm.5503/pm.5503.pdf
Gómez, V. M. (2005). Modalidades de educación secundaria y formación de actitudes y disposiciones frente al conocimiento en Colombia. Revista Colombiana de Sociología, 25, 25–42.
Hernández-Sampieri, R., y Mendoza Torres, C. P. (2018). Metodología de la investigación. Las rutas cuantitativa, cualitativa y mixta. McGraw-Hill Interamericana.
Jiménez-Asenjo, W., y Gaete Astica, M. (2013). Estudio de la exclusión educativa y abandono en la enseñanza secundaria en algunas instituciones públicas de Costa Rica. Revista Electrónica Educare, 17(1), 105–128.
Ministerio de Educación Pública de Costa Rica (MEP). (2017). Compendio de la ofertas y servicios del Sistema Educativo Costarricense. Dirección de Planificación Institucional, MEP.
Ministerio de Educación Pública de Costa Rica (MEP). (2018). Manual de Procedimientos Apertura, Cambios de Modalidad y Cierre de Centros Educativos. Dirección Planificación Institucional, MEP. https://www.mep.go.cr/sites/default/files/manual-procedimientos-apertura-cambios-modalidad-cierre-2018.pdf
Ministerio de Educación Pública de Costa Rica (MEP). (2023). Organigrama del MEP. https://devmep.mep.go.cr/transparencia-institucional/informacion-institucional/organigrama
Ministerio de Educación Pública de Costa Rica (MEP). (2021). Programa Nacional de Innovación Educativa del MEP cumplió 15 años de existencia. MEP - Dirección Regional de Educación Alajuela. Dirección Regional de Alajuela. https://www.drea.co.cr/innovaciones-educativas/programa-nacional-de-innovaci%C3%B3n-educativa-del-mep-cumpli%C3%B3-15-a%C3%B1os-de
Naciones Unidas. (2023). Objetivo 4: Educación de calidad. Recuperado el 4 de diciembre de 2023 de https://www.un.org/sustainabledevelopment/es/education/
Navarrete-Cazales, Z. (2023). Políticas para la educación secundaria en Costa Rica: Una revisión de las reformas. CPU-e, Revista de Investigación Educativa, 37, 122-145. https://doi.org/10.25009/cpue.v0i37.2849
Programa Estado de la Nación. (2017). Sexto Informe Estado de la Educación. Consejo Nacional de Rectores. https://repositorio.conare.ac.cr/handle/20.500.12337/665
Programa Estado de la Nación. (2021). Octavo Informe Estado de la educación. Consejo Nacional de Rectores. https://estadonacion.or.cr/wp-content/uploads/2021/09/Lanzamiento_ee.pdf
Rodríguez, G. (2020). Informe Unidad Supervisora del Fideicomiso de la ley N° 9124. MEP. https://www.mep.go.cr/sites/default/files/inf-81-grs-fideicomiso-2017-2020.pdf
Rosabal-Vitoria, S., y Quirós-Sánchez, G. (2023). Génesis y evolución de las modalidades y ofertas educativas en la educación media del Ministerio de Educación Pública de Costa Rica. Innovaciones Educativas, 25(38), 58-76. https://doi.org/10.22458/ie.v25i38.4448
Segura-Castillo, M., y Villalta-Guillén, W. (2014). Percepciones y creencias de las personas coordinadoras de los liceos rurales de Costa Rica. Revista Electrónica Educare, 18(2), 19–37.
Tenti-Fanfani, E. (2008). Dimensiones de la exclusión educativa y políticas de inclusión. Revista Colombiana de Educación, 54, 61-73. https://doi.org/10.17227/01203916.54rce60.73